ElasticSearch
ElasticSearch的应用场景说明
全文检索能力


日志存储分析能力



数据存储(用的比较少)

全文检索
什么是全文检索


存在索引关键字,就是命中文档
使用关键字就可以搜索对应的文档数据

检索算法

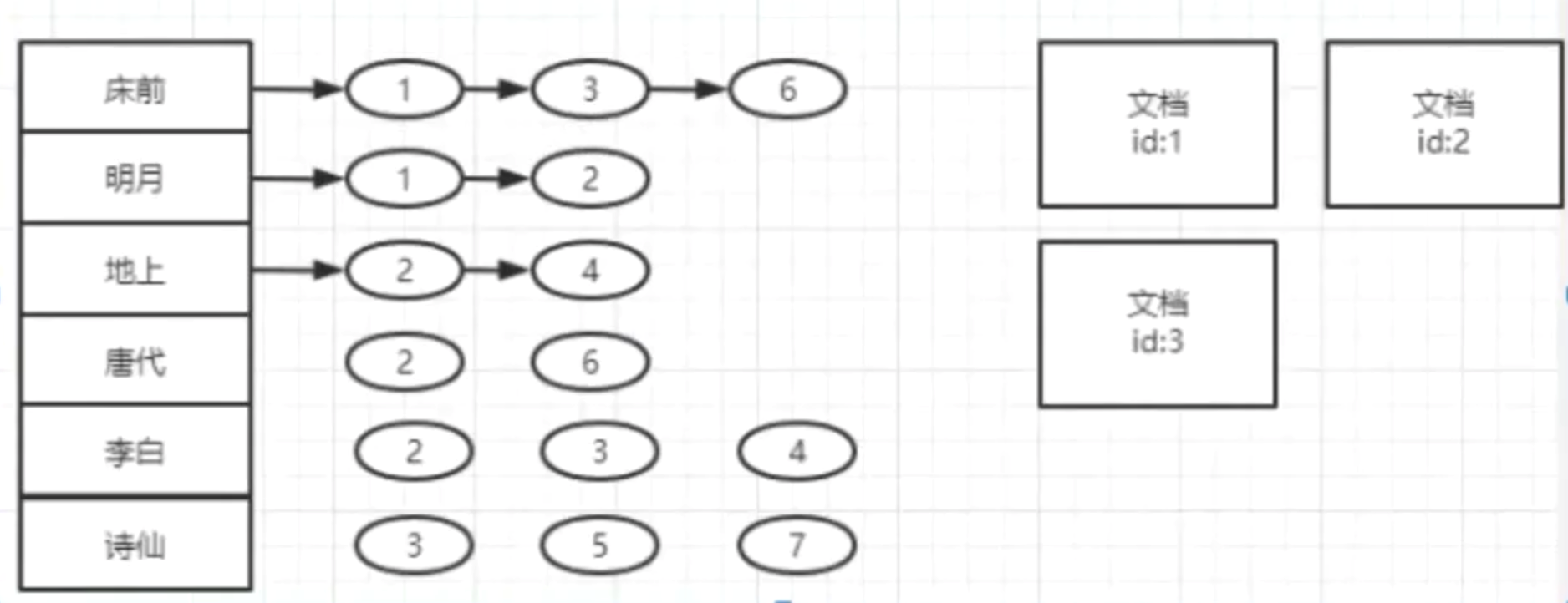
倒排索引
先将非结构化数据转换为结构化数据,之后使用关键字建立索引


全文检索的结构



索引库结构

检索流程

ElasticSearch 实践与集群架构
ES 集群架构






ES是如何进行分片存储的?

主分片和副本分片的关系:


数据在主分片上做写入,主从节点都可以进行数据写入和数据的读取。
主分片是读写,从分片只可以读不可以写。
分片和节点是不一样的。
节点类型





ES集群故障转移



ES横向扩容能力



ES 集群脑裂


文档读写路由



posted on 2025-10-12 21:51 chuchengzhi 阅读(14) 评论(0) 收藏 举报
浙公网安备 33010602011771号