20199129《网络攻防实践》第一周作业
# 第1次作业-网络攻防概述
注:
所属课程:网络攻防实践
作业要求
1. 学习总结
-
黛蛇蠕虫案例:
原理:利用系统漏洞,并集成攻击代码。其中,通过蜜罐技术并进行数据分析所获取的攻击场景如下:
-
外部感染源攻陷蜜罐主机
-
执行Shellcode后获取主机权限后连接控制命令服务器,获取FTP服务器位置和蠕虫下载指令,并下载蠕虫样本到蜜罐主机上
-
激活蠕虫并对扫描和传播外部感染目标
控制过程 :
-
劫获样本
-
定位用于蠕虫下载和传播FTP服务器并关闭,定位控制命令服务器
-
取证分析,定位相关主机ip,并通过个人博客找到黑客
-
移除感染主机的病毒
-
-
黑客与黑客道:
-
关于hacker and cracker(黑客与骇客),前者对技术饱含passion和creativity,后者则是机械而笨拙的网络罪犯
-
一些keywords,关于黑客发展历史: PDP, ITS, LISP, UNIX, C, Linux, whitehats and grayhats,窃客,红客,熊猫烧香
-
-
网络攻防技术(攻击):
- 物理攻击与社会工程学:利用物理环境,硬件以及人性的缺点进行信息入侵
- 网络安全攻防:针对各层网络协议,特别是TCP/IP,进行诸如身份冒充和拒绝服务等的攻击。
- 系统攻防:网络攻防技术的核心组成部分,造成系统安全问题的底层基础为信息系统软件程序的不当配置。
- web安全攻防:当前热点。
-
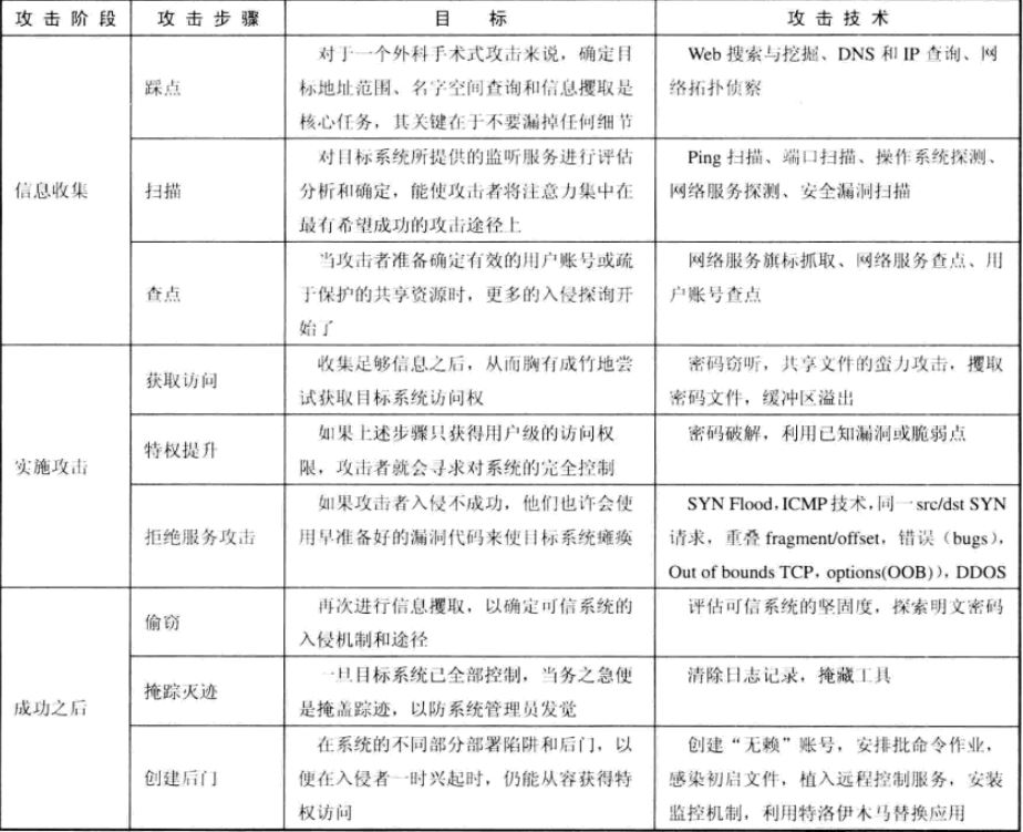
网络攻击路线:
踩点,扫描,查点,获取访问,特权提升,拒绝服务,偷盗窃取,掩踪灭迹,创建后门,具体步骤如下:
![]()
2. 课后作业
-
电影《金蝉脱壳》(Escape Plan)中社会工程学攻击片段描述:
主角先故意在监狱中打架闹事,致使狱警将其带到禁闭室关禁闭。于是禁闭室前主角借机将牛奶壳上的蜡纸贴在门锁的密码锁上,待下次关禁闭时将蜡纸取下,得到狱警的指纹和门锁密码。
-
利用社会工程学获取同学个人信息:
利用正面攻击,说明意图但不表明这是作业需要,利用同情心并许诺相应的好处获取同学的一些个人信息。图就不贴了。
3. 学习中遇到的问题及解决
对于目前的还未深入的网络攻防实践课来说,遇到的问题主要是一些概念性 的问题,如蜜罐主机,Shellcode,渗透攻击等,看一些博客就可以解决了。
对markdown中图片的大小调整问题及注释问题通过查询论坛博客解决。
4. 学习感悟
TCP/IP协议在20世纪八十年代投入使用,当初按照在开放和彼此信任的群体中的使用进行设计,并未考虑安全威胁。而随着使用规模和协议族的扩大,使用群体中出现恶意攻击者,其安全性问题便不断地被揭露。当信息系统本身的规模及其使用规模不断扩大时,其面临的安全风险大可能是不断扩大的,这是很自然的事。而我觉得更关键的是,是否在系统设计之初便有对可能安全风险的考虑。
参考:[1]:如何调整typora中图片的大小


浙公网安备 33010602011771号