会员
周边
新闻
博问
闪存
众包
赞助商
Chat2DB
所有博客
当前博客
我的博客
我的园子
账号设置
会员中心
简洁模式
...
退出登录
注册
登录
陈哲爱飞翔
博客园
首页
新随笔
联系
订阅
管理
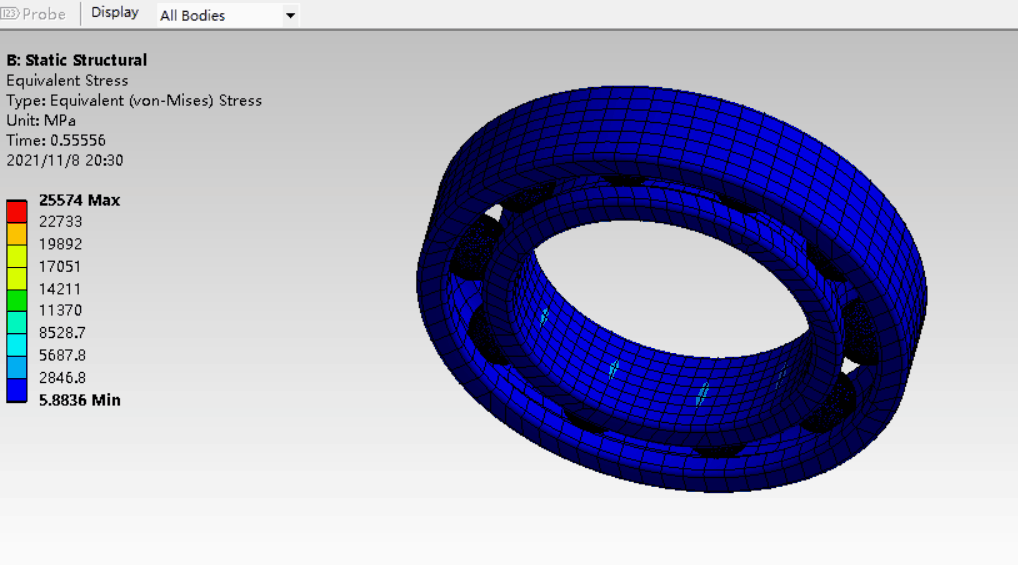
第一次尝试记录自己的力学分析作品
尝试做了一个轴承的稳态分析。得到了满意的结果。尝试把它记录下来。
posted @
2021-11-12 08:23
陈哲爱飞翔
阅读(
25
) 评论(
0
)
收藏
举报
刷新页面
返回顶部
公告