实验5:开源控制器实践——POX
一、实验目的
1.能够理解 POX 控制器的工作原理;
2.通过验证POX的forwarding.hub和forwarding.l2_learning模块,初步掌握POX控制器的使用方法;
3.能够运用 POX控制器编写自定义网络应用程序,进一步熟悉POX控制器流表下发的方法。
二、实验环境
Ubuntu 20.04 Desktop amd64
三、实验要求
(一)基本要求
1.搭建下图所示SDN拓扑,协议使用Open Flow 1.0,控制器使用部署于本地的POX(默认监听6633端口)
sudo mn --topo=single,3 --mac --controller=remote,ip=127.0.0.1,port=6633 --switch ovsk,protocols=OpenFlow10
2.阅读Hub模块代码,使用 tcpdump 验证Hub模块;

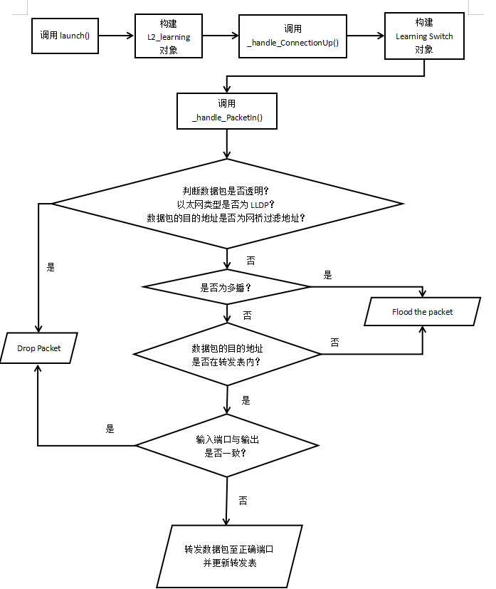
3.阅读L2_learning模块代码,画出程序流程图,使用 tcpdump 验证Switch模块。

程序流程图

(二)进阶要求
1.重新搭建(一)的拓扑,此时交换机内无流表规则,拓扑内主机互不相通;编写Python程序自定义一个POX模块SendFlowInSingle3,并且将拓扑连接至SendFlowInSingle3(默认端口6633),实现向s1发送流表规则使得所有主机两两互通。
代码
from pox.core import core
import pox.openflow.libopenflow_01 as of
from pox.openflow.of_json import *
def SendFlowInSingle3(event):
msg = of.ofp_flow_mod()
msg.priority = 1
msg.match.in_port = 1
msg.actions.append(of.ofp_action_output(port=2) )
msg.actions.append(of.ofp_action_output(port=3) )
event.connection.send(msg)
msg = of.ofp_flow_mod()
msg.priority = 1
msg.match.in_port = 2
msg.actions.append(of.ofp_action_output(port=1) )
msg.actions.append(of.ofp_action_output(port=3) )
event.connection.send(msg)
msg = of.ofp_flow_mod()
msg.priority = 1
msg.match.in_port = 3
msg.actions.append(of.ofp_action_output(port=1) )
msg.actions.append(of.ofp_action_output(port=2) )
event.connection.send(msg)
def launch():
core.openflow.addListenerByName("ConnectionUp",SendFlowInSingle3)
结果

ovs-ofctl交换机流表项

2.基于进阶1的代码,完成ODL实验的硬超时功能。
代码
from pox.core import core
import pox.openflow.libopenflow_01 as of
class SendPoxHardTimeOut(object):
def __init__(self):
core.openflow.addListeners(self)
def _handle_ConnectionUp(self, event):
msg = of.ofp_flow_mod()
msg.priority = 3
msg.match.in_port = 1
msg.hard_timeout = 10
event.connection.send(msg)
msg = of.ofp_flow_mod()
msg.priority = 1
msg.match.in_port = 1
msg.actions.append(of.ofp_action_output(port=of.OFPP_ALL))
event.connection.send(msg)
msg = of.ofp_flow_mod()
msg.priority = 3
msg.match.in_port = 2
msg.hard_timeout = 10
event.connection.send(msg)
msg = of.ofp_flow_mod()
msg.priority = 1
msg.match.in_port = 2
msg.actions.append(of.ofp_action_output(port=of.OFPP_ALL))
event.connection.send(msg)
def launch():
core.registerNew(SendPoxHardTimeOut)
(1)基于进阶1的代码,完成ODL实验的硬超时功能。(先运行SendFlowSingle3,先通再断再恢复)

(2)基于进阶1的代码,完成ODL实验的硬超时功能。(直接运行SendPoxHardTimeOut,先断后通,能验证流表项生效即可)

(三)实验总结
这次实验个人感觉比较难,对其他同学的答案做了很多参考才写出来,对进阶的代码还是有很多没理解,整体完成程度我个人还是比较满意的。通过别人的答案的解答写得还算顺利。
在本次实验中我对pox控制器及代码有了一定的了解,记得把代码放在POX里,然后要改一下那个文件夹的权限把那个锁去掉,我这是有那个锁,代码基本上是参考其他人的,那个文档是英文的我看不懂,英语不好,不过我有去查一下那些代码的意思,有了一些了解。
希望下次能做得更好一些。
浙公网安备 33010602011771号