本题要求实现一个字符串逆序的简单函数。
函数接口定义:
void f( char *p );
函数f对p指向的字符串进行逆序操作。要求函数f中不能定义任何数组,不能调用任何字符串处理函数。
裁判测试程序样例:
#include <stdio.h>
#define MAXS 20
void f( char *p );
void ReadString( char *s ); /* 由裁判实现,略去不表 */
int main()
{
char s[MAXS];
ReadString(s);
f(s);
printf("%s\n", s);
return 0;
}
/* 你的代码将被嵌在这里 */
输入样例:
Hello World!
输出样例:
!dlroW olleH
实验代码:
void f(char *p) { char *a,q,*j; a=p; for(p;*p!='\0';p++) { } j=p-1; for(a;a<j;a++,j--) { q=*a; *a=*j; *j=q; } }
设计思路:
对比输入样式与输出样式可知原理是首字符与倒数第二个字符相交换,第二个字符与倒数第三的字符交换...依次类推,位于中间的字符不需转换,所以需要一个中间字符来完成转换,然后需要一个指针指向倒数第二个字符,一个指向首个字符,最后利用for语句进行转换,其中for语句的表达式3为指向首字符的指针递加,指向倒数第二个字符的指针递减。
编译错误:
错误:当长度过大时输出的字符串会有重复的字符
方法:因为本应指向倒数第二个字符的指针指向了最后一个字符,所以将它指向倒数第二个字符即可,即p-1
运行截图:

思维导图:

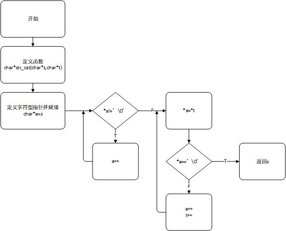
本题要求实现一个函数,将两个字符串连接起来。
函数接口定义:
char *str_cat( char *s, char *t );
函数str_cat应将字符串t复制到字符串s的末端,并且返回字符串s的首地址。
裁判测试程序样例:
#include <stdio.h>
#include <string.h>
#define MAXS 10
char *str_cat( char *s, char *t );
int main()
{
char *p;
char str1[MAXS+MAXS] = {'\0'}, str2[MAXS] = {'\0'};
scanf("%s%s", str1, str2);
p = str_cat(str1, str2);
printf("%s\n%s\n", p, str1);
return 0;
}
/* 你的代码将被嵌在这里 */
输入样例:
abc
def
输出样例:
abcdef abcdef
实验代码:
char *str_cat(char*s,char*t) { char *a=s; while(*a!='\0') { a++; } for(a; ;a++,t++) { *a=*t; if(*a=='\0') break; } return s; }
设计思路:
根据题意只需将t字符串的第一个字符赋给s字符的结束符‘\0’即可,所以需要直接从结束符开始赋值直到t字符串中的结束符停止即可,因此需要for语句来赋值,if语句来判断。
编译错误:

原因:改代码输出的值中p的值为空格,因为返回的地址是结束符的地址
方法:将a改为s即将返回的地址改为s首字符的地址
运行截图:

思维导图:

本题要求编写程序,根据输入学生的成绩,统计并输出学生的平均成绩、最高成绩和最低成绩。建议使用动态内存分配来实现。
输入格式:
输入第一行首先给出一个正整数N,表示学生的个数。接下来一行给出N个学生的成绩,数字间以空格分隔。
输出格式:
按照以下格式输出:
average = 平均成绩
max = 最高成绩
min = 最低成绩
结果均保留两位小数。
输入样例:
3
85 90 95
输出样例:
average = 90.00 max = 95.00 min = 85.00
实验代码:
#include<stdio.h> #include<stdlib.h> int main() { int *p,n; int sum=0,i; scanf("%d",&n); if((p= (int *) calloc (n, sizeof(int)))==NULL){ exit(1); } for(i=0;i<n;i++) { scanf("%d",p+i); } for(i=0;i<n;i++) { sum=sum+*(p+i); } double average; average=sum; average=average/n; double max=*p,min=*p; for(i=0;i<n;i++) { if(*(p+i)>max) { max=*(p+i); } if(*(p+i)<min) { min=*(p+i); } } printf("average = %.2f\n",average); printf("max = %.2f\n",max); printf("min = %.2f\n",min); free(p); return 0; }
设计思路:
因为不知道输入的人数是多少,所以可以用动态分配的来做,求平均数的值可以先用for语句来求出输入数的和再除以总数即可,最大值和最小值可以利用for语句与if语句来进行相应的赋值和判断大小。
编译错误:

错误:判断时的条件出错,比较的值应该是前一个值与后一个值
方法:将*(p+i+1)改为*(p+i)
运行截图:

思维导图:

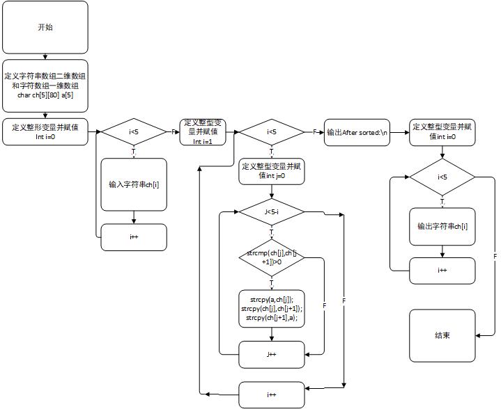
本题要求编写程序,读入5个字符串,按由小到大的顺序输出。
输入格式:
输入为由空格分隔的5个非空字符串,每个字符串不包括空格、制表符、换行符等空白字符,长度小于80。
输出格式:
按照以下格式输出排序后的结果:
After sorted:
每行一个字符串
输入样例:
red yellow blue green white
输出样例:
After sorted: blue green red white yellow
实验代码:
#include<stdio.h> #include<string.h> int main() { char ch[5][80],a[5]; for(int i=0;i<5;i++) { scanf("%s",&ch[i]); } for(int i=1;i<5;i++) { for(int j=0;j<5-i;j++) { if(strcmp(ch[j],ch[j+1])>0) { strcpy(a,ch[j]); strcpy(ch[j],ch[j+1]); strcpy(ch[j+1],a); } } } printf("After sorted:\n"); for(int i=0;i<5;i++) { printf("%s\n",ch[i]); } return 0; }
设计思路:
在输入多个字符串时用二位数组,因为要比较字符串的大小以及交换所以可以用strcmp函数与strcpy函数,输出的要求是从小到大输出所以可以用冒泡法来排序,所以需要两个for语句。
编译错误:

错误:在输出时应按要求每一行一个字符,而且在用strcpy函数与strcmp函数时要引入头文件string.n
方法:加入头文件string.n,在最后的输出中的%s后面加入换行符\n
运行截图:

思维导图:

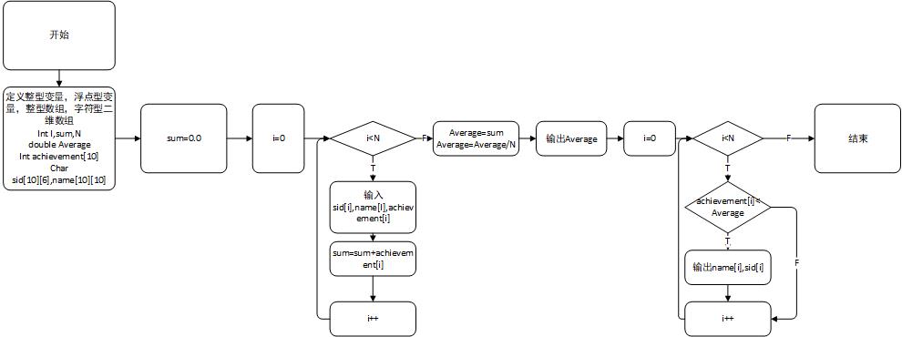
给定N个学生的基本信息,包括学号(由5个数字组成的字符串)、姓名(长度小于10的不包含空白字符的非空字符串)和成绩([0,100]区间内的整数),要求计算他们的平均成绩,并顺序输出平均线以下的学生名单。
输入格式:
输入在一行中给出正整数N(≤10)。随后N行,每行给出一位学生的信息,格式为“学号 姓名 成绩”,中间以空格分隔。
输出格式:
首先在一行中输出平均成绩,保留2位小数。然后按照输入顺序,每行输出一位平均线以下的学生的姓名和学号,间隔一个空格。
输入样例:
5
00001 zhang 70
00002 wang 80
00003 qian 90
10001 li 100
21987 chen 60
输出样例:
80.00 zhang 00001 chen 21987
实验代码:
#include<stdio.h> int main() { int i; int sum,N; double Average; int achievement[10]; char sid[10][6],name[10][10]; sum=0.0; scanf("%d",&N); for(i=0;i<N;i++) { scanf("%s %s %d",&sid[i],&name[i],&achievement[i]); sum=sum+achievement[i]; } Average=sum; Average=Average/N; printf("%.2f\n",Average); for(i=0;i<N;i++) { if(achievement[i]<Average) { printf("%s %s\n",name[i],sid[i]); } } return 0; }
设计思路:
因为学号与姓名都为字符串的形式所以需要两个二维数组,而成绩可用整型变量或整型数组表示,但需要比较每个人的成绩与平均数的大小,所以用整型数组,首先利用for语句和三个数组存储先对应的字符或数字,并求出成绩之和,然后求出平均值并输出,之后利用for语句和if语句来比较学生成绩与平均数大小并将对应的名字和学号输出。
编译错误:

错误:平均成绩的类型是浮点型而不是整型,用来存储学号的二位数组的列的长度不够(因为要存储结束符)
方法:将平均数定义为浮点型,在得到总成绩的for语句后面将总成绩sum赋给平均数使其成为浮点型,然后再再下一行除以总学生数。将存储学号的二维数组的列再加一列
运行截图:

思维导图:

学习感悟:能够熟练运用strcoy函数,strcat函数,strcmp函数,strlen函数,在调用函数中返回的数组地址应为首地址。