函数fun的功能是:将p所指字符串中每个单词的最后一个字母改成大写。(这里的“单词”是指由空格隔开的字符串)。
函数接口定义:
void fun( char *p );
其中 p 是用户传入的参数。函数将 p所指字符串中每个单词的最后一个字母改成大写。
裁判测试程序样例:
#include <stdio.h>
void fun( char *p );
int main()
{
char chrstr[64]; int d ;
gets(chrstr);
d=strlen(chrstr) ;
chrstr[d] = ' ' ;
chrstr[d+1] = 0 ;
fun(chrstr);
printf("\nAfter changing: %s\n", chrstr);
return 0;
}
/* 请在这里填写答案 */
输入样例:
my friend is happy
输出样例:
After changing: mY frienD iS happY
实验代码:
void fun(char*p) { int i; i=0; if(*(p+i)==' ') { *(p+i+1)=*(p+i+1)-'a'+'A'; } for(i=1;*(p+i)!='\0';i++) { if(*(p+i+1)==' ') { *(p+i)=*(p+i)-'a'+'A'; } } }
设计思路:
根据题目要求可通过’参数传递时接收的是数组的基地址‘这一条件利用for语句和每个字符串之间有一个空格的特点将最后一个字母改为小写,其中注意考虑首个字符串前面为空格的情况。
编译错误

错误:在进行判断首个字符串前是否有空格出错
方法:按照我的思路for语句中进行判断的依据是首个字符串前面没有空格,所以将for语句中的第一个if语句提到for语句前面即可。
运行截图:

思维导图:

如图所示的简易自动售货机,物品架1、2上共有10样商品,按顺序进行编号分别为1-10,标有价格与名称,一个编号对应一个可操作按钮,供选择商品使用。如果物架上的商品被用户买走,储物柜中会自动取出商品送到物架上,保证物品架上一定会有商品。用户可以一次投入较多钱币,并可以选择多样商品,售货机可以一次性将商品输出并找零钱。

用户购买商品的操作方法是:
(1)从“钱币入口”放入钱币,依次放入多个硬币或纸币。钱币可支持1元(纸币、硬币)、2元(纸币)、5元(纸币)、10元(纸币),放入钱币时,控制器会先对钱币进行检验识别出币值,并统计币值总额,显示在控制器显示屏中,提示用户确认钱币放入完毕;
(2)用户确认钱币放入完毕,便可选择商品,只要用手指按对应商品外面的编号按钮即可。每选中一样商品,售货机控制器会判断钱币是否足够购买,如果钱币足够,自动根据编号将物品进行计数和计算所需钱币值,并提示余额。如果钱币不足,控制器则提示“Insufficient money”。用户可以取消购买,将会把所有放入钱币退回给用户。
输入格式:
先输入钱币值序列,以-1作为结束,再依次输入多个购买商品编号,以-1结束。
输出格式:
输出钱币总额与找回零钱,以及所购买商品名称及数量。
输入样例:
1 1 2 2 5 5 10 10 -1
1 2 3 5 1 6 9 10 -1
输出样例:
Total:36yuan,change:19yuan Table-water:2;Table-water:1;Table-water:1;Milk:1;Beer:1;Oolong-Tea:1;Green-Tea:1;
实验代码:
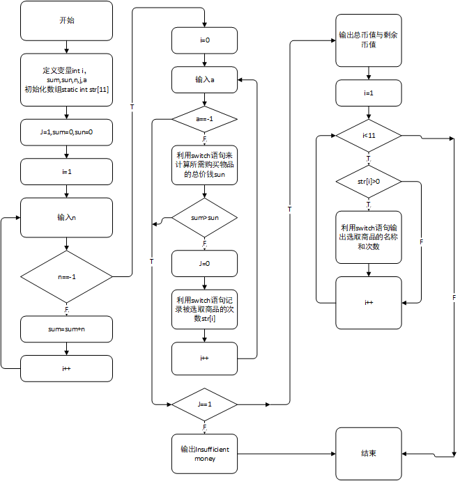
#include<stdio.h> int main(void) { int i,sum,sun,n,j; int a[1000]; static int str[11]; j=1; sum=0; sun=0; for(i=1; ;i++) { scanf("%d",&n); if(n==-1) { break; } sum=n+sum; } for(i=0; ;i++) { scanf("%d",&a[i]); if(a[i]==-1) { break; } switch(a[i]) { case 1:sun=sun+1;break; case 2:sun=sun+1;break; case 3:sun=sun+1;break; case 4:sun=sun+2;break; case 5:sun=sun+2;break; case 6:sun=sun+3;break; case 7:sun=sun+3;break; case 8:sun=sun+3;break; case 9:sun=sun+4;break; case 10:sun=sun+4;break; } if(sum<sun) { j=0; break; } switch(a[i]) { case 1:str[1]++;break; case 2:str[2]++;break; case 3:str[3]++;break; case 4:str[4]++;break; case 5:str[5]++;break; case 6:str[6]++;break; case 7:str[7]++;break; case 8:str[8]++;break; case 9:str[9]++;break; case 10:str[10]++;break; } } if(j==1) { printf("Total:%dyuan,change:%dyuan\n",sum,sum-sun); for(i=1;i<11;i++) { if(str[i]>0) { switch(i) { case 1:printf("Table-water:%d;",str[i]);break; case 2:printf("Table-water:%d;",str[i]);break; case 3:printf("Table-water:%d;",str[i]);break; case 4:printf("Coca-cola:%d;",str[i]);break; case 5:printf("Milk:%d;",str[i]);break; case 6:printf("Beer:%d;",str[i]);break; case 7:printf("Orange-Juice:%d;",str[i]);break; case 8:printf("Sprite:%d;",str[i]);break; case 9:printf("Oolong-Tea:%d;",str[i]);break; case 10:printf("Green-Tea:%d;",str[i]);break; } } } } else { printf("Insufficient money"); } return 0; }
设计思路:
根据题目可知首先是输入纸币或硬币的值所以可以直接利用for语句来得到币值的总额,其次是输入选取的对象,利用if语句判断输入的值是否为终止数,在这里可以得知所选的物件因此可以通过switch语句来得到所选取物品的总额以此来判断是否差钱并定义一个变量来作为判断是否差钱的依据,如果差钱直接结束,反之则进行,因为需要知道选取物件的次数所以可以通过switch语句与数组来记录次数,最后用if语句先进行一个判断是否差钱,若不差钱则先输出总币值与剩余的钱,然后利用商品的标号只有十种这一特点作为条件利用for语句来进行输出购买商品的数量,其中for语句中可用if语句以记录选取物件次数的数组中每个数的值为判断标准并用switch语句输出。
编译错误:

错误:在输出被选取商品的次数时判断的条件出错,我是将输入的商品标号记录到一个数组中然后以数组中的数字作为if语句的判断条件,用数字中的数作为switch的表达式,但输出时会出现两次商品一。
方法:以记录被选取商品的次数的数组中的数作为if语句的条件,以表达式一中的变量作为switch的表达式即可。
运行截图:

思维导图:

输入一个正整数 repeat (0<repeat<10),做 repeat 次下列运算:
输入一个字符串 str,再输入一个字符 c,将字符串 str 中出现的所有字符 c 删除。
要求定义并调用函数delchar(str,c), 它的功能是将字符串 str 中出现的所有 c 字符删除,函数形参str的类型是字符指针,形参c的类型是char,函数类型是void。
输入输出示例:括号内为说明,无需输入输出
输入样例:
3 (repeat=3)
happy new year (字符串"happy new year")
a (待删除的字符'a')
bee (字符串"bee")
e (待删除的字符'e')
111211 (字符串"111211")
1 (待删除的字符'1')
输出样例:
result: hppy new yer (字符串"happy new year"中的字符'a'都被删除)
result: b (字符串"bee"中的字符'e'都被删除)
result: 2 (字符串"111211"中的字符'1'都被删除)
实验代码:
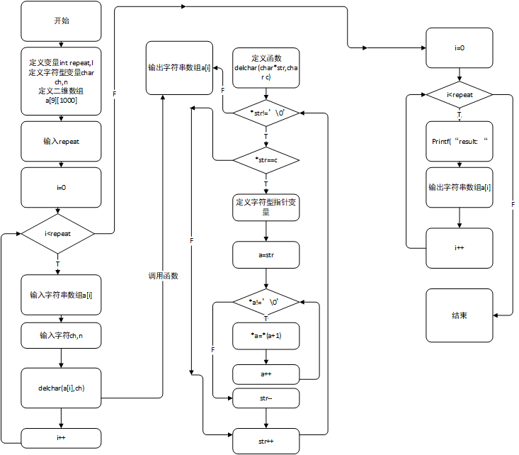
#include<stdio.h> void delchar(char *str,char c); int main() { int repeat,i; char ch,n; char a[9][1000]; scanf("%d\n",&repeat); for(i=0;i<repeat;i++) { gets(a[i]); scanf("%c%c",&ch,&n); delchar(a[i],ch); } for(i=0;i<repeat;i++) { printf("result: "); puts(a[i]); } return 0; } void delchar(char *str,char c) { for( ;*str!='\0';*str++) { if(*str==c) { char *a; for(a=str;*a!='\0';a++) { *a=*(a+1); } str--; } } }
设计思路:
需要将特定的字符从字符串中消去,可以按照将前项的值改为后项的值这一想法去做,根据题意可用二位数组来表示字符串,按照所需要求输入输出,但在输入特定的字符时需考虑回车键,在调用函数中可通过for语句与if语句来进行判断,在if语句中再次利用for语句来进行判断。
实验错误:

错误:输入的值还没输入完就结束,并且只能输出第一个字符串消去特定值的结果
方法:在输入特定值时再加入一个字符便于输入回车。
运行截图:
![]()
思维导图:
![]()
学习感悟:
本周的作业让我知道了参数传递时接收的是数组的基地址而不是整个字符串,重新熟悉了switch函数的使用。

