函数fun的功能是:求两数平方根之和,作为函数值返回。例如:输入12和20,输出结果是:y = 7.936238。
函数接口定义:
double fun (double *a, double *b);
其中 a和 b是用户传入的参数。函数求 a指针和b 指针所指的两个数的平方根之和,并返回和。
裁判测试程序样例:
#include<stdio.h>
#include <math.h>
double fun (double *a, double *b);
int main ( )
{ double a, b, y;
scanf ("%lf%lf", &a, &b );
y=fun(&a, &b); printf ("y=%.2f\n", y );
return 0;
}
/* 请在这里填写答案 */
输入样例:
12 20
输出样例:
y=7.94
实验代码:
double fun(double *a,double *b) { double y; *a=sqrt(*a); *b=sqrt(*b); y=*a+*b; return y; }
设计思路:
按题目要求可知利用数学函数sqrt()即可。
编译错误:
无
运行截图:
思维导图:

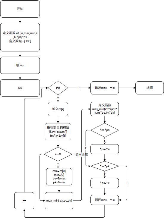
读入n个整数,调用max_min()函数求这n个数中的最大值和最小值。
输入格式:
输入有两行: 第一行是n值; 第二行是n个数。
输出格式:
输出最大值和最小值。
输入样例:
在这里给出一组输入。例如:
5
8 9 12 0 3
输出样例:
在这里给出相应的输出。例如:
max = 12 min = 0
实验代码:
#include<stdio.h> void max_min(int *a,int *k,int *pa,int *pk); int main(void) { int i, n, max, min, a, k, *pa, *pk; int m[100]; scanf("%d",&n); for(i=0;i<n;i++) { scanf("%d",&m[i]); int *a=&m[i]; int *k=&m[i]; if(i==0) { max=m[0]; min=m[0]; pa=&max; pk=&min; } max_min(a,k,pa,pk); } printf("max = %d\nmin = %d",max,min); return 0; } void max_min(int *a,int *k,int *pa,int *pk) { if(*a>*pa) { *pa=*a; } if(*k<*pk) { *pk=*k; } }
设计思路:
如果调用函数中的形参数组时则返回不了所需值,所以可将for语句与调用函数相结合使数组中的数一个一个比较大小,而在调用函数中可用两个if语句来分别来判断最大与最小值。
编译错误:
错误原因:输出的值有错误,因为pa与pk所蕴含的地址是max与min的,所以在调用函数中改变的值仍是max与min的值
方法:将输出函数中的pa,pk改为max,min
运行截图:

思维导图:
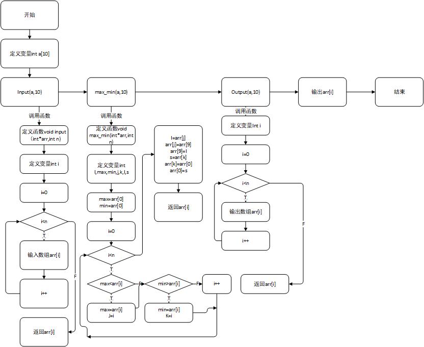
为一维数组输入10个整数;将其中最小的数与第一个数对换,将最大的数与最后一个数对换;输出数组元素。。
函数接口定义:
void input(int *arr,int n);
void max_min(int *arr,int n);
void output(int *arr,int n);
三个函数中的 arr和n 都是用户传入的参数。n 是元素个数。
input函数的功能是输入 n个元素存到指针arr所指向的一维数组中。
max_min函数的功能是求指针arr所指向的一维数组中的最大值和最小值,其中最小的数与第一个数对换,将最大的数与最后一个数对换。
output函数的功能是在一行中输出数组元素,每个元素输出占3列。
裁判测试程序样例:
#include<stdio.h>
void input(int *arr,int n);
void max_min(int *arr,int n);
void output(int *arr,int n);
int main()
{ int a[10];
input(a,10);
max_min(a,10);
output(a,10);
return 0;
}
/* 请在这里填写答案 */
输入样例:
5 1 4 8 2 3 9 5 12 7
输出样例:
1 5 4 8 2 3 9 5 7 12
实验代码:
void input(int *arr,int n) { int i; for(i=0;i<n;i++) { scanf("%d",&arr[i]); } } void max_min(int *arr,int n) { int i,max,min,j,k,l,s; max=arr[0]; min=arr[0]; for(i=0;i<n;i++) { if(max<arr[i]) { max=arr[i]; j=i; } if(min>arr[i]) { min=arr[i]; k=i; } } l=arr[j]; arr[j]=arr[9]; arr[9]=l; s=arr[k]; arr[k]=arr[0]; arr[0]=s; } void output(int *arr,int n) { int i; for(i=0;i<n;i++) { printf("%3d",arr[i]); } }
设计思路:
根据题目要求第一个函数利用for语句输入一位数组,第二个函数利用for语句与两个if语句来分别判断最大与最小值并记录对应的下标再在循环外进行最大值与最后一个数的交换和最小值与第一个数的交换,第三个函数利用一个for语句来输出数组。
编译错误:

原因:没按题目要求去输出数组
方法:将输出函数中的%d改为%3d
运行截图:

思维导图

思考题:(分值等同于编程题)
1.为什么要使用指针?
原因:可以在函数中修改原参数,而值传递时无法修改的。
它有什么用?
用处:效率更高,这个很容易理解,直接操作内存,效率必然更高
2.指针变量在内存中暂用多大的空间?它的大小由什么决定?
由数据类型决定或cpu的选址位数。
学习感悟:
本周的作业让我对书中187页的角色互换中的第一个调用的错误原因更加清楚的了解。