美团公开外卖配送中的“预估到达时间”算法规则
9 月 10 日,美团称于近日收到了市场监管总局等部门关于算法的指导意见,邀请了不同相关方一起探讨配送时间的计算规则——通过骑手恳谈会收集意见,邀请外部专家学者讨论算法的调整方向和细节,并在部分城市进行了试点和用户调研。
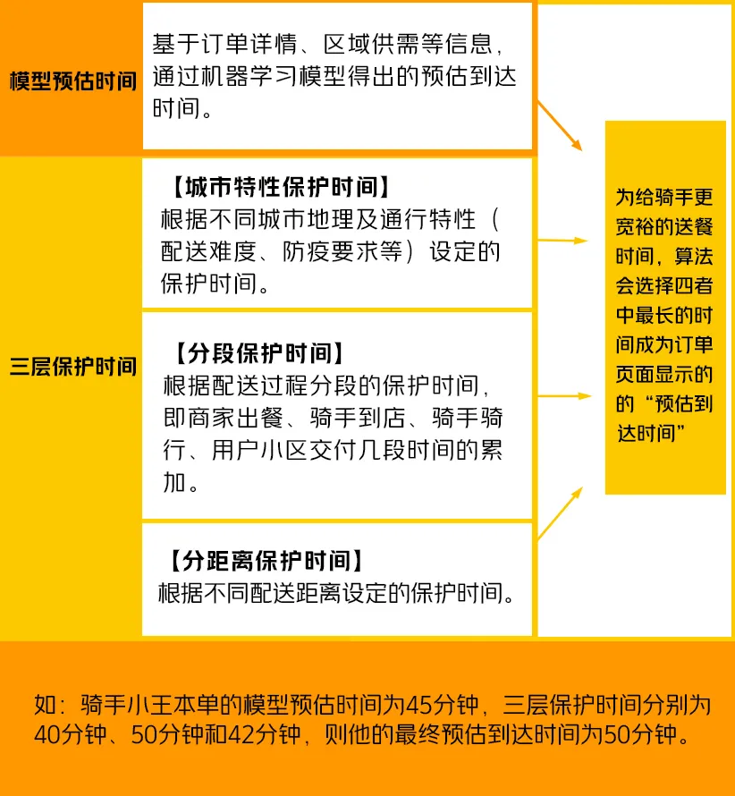
同时,美团首次公开外卖配送中的“预估到达时间”算法规则。根据美团的公开资料,其算法测算出的“预估到达时间”其实不是一个时间,而是四个时间,即“模型预估时间”和“三层保护时间”。
考虑到模型预估时间与现实情况不符将导致骑手配送压力增加的情况,算法从城市特性、配送过程分段累加和距离三个维度,额外测算出了三个时间,并从四个时间计算结果里,选择一个最长的给骑手。而用户在订单页面看到的,就是算法选定的最长时间:
据了解,经过骑手恳谈会后,美团根据各方意见优化了算法策略。目前,有两项正在持续迭代的调整:一是在异常场景下为骑手提供时间补充,二是在部分情况下,将“预估到达时间”变为“预估到达时间段”。
美团表示,将通过两种方式为骑手延长配送时间,一种是通过历史数据识别出长期出餐慢的商家,任何骑手配送该商家餐品,都会提前自动获得配送时间的延长。
另外,美团梳理出了一些异常场景,比如在商家接单环节,可能会出现因特殊节假日或外卖营销活动导致单量激增的异常场景;在骑手到点等餐环节,可能会出现遇到长期出餐慢的商家/突发性出餐慢商家;在骑手在途环节,可能会遇到恶劣天气、封路;在骑手末端交付环节,可能会出现“小区难进入”的情况。
遇到上述异常场景(异常场景仍在持续迭代中),将用人工干预的方式为骑手提供时间补充。
今年上半年,对于骑手在配送过程中可能遇到的一些难度较高的特殊场景,如远距离、单量多等场景,美团在这些场景进行了试点。当用户下单,订单显示的预估到达时间,将由之前的“时间点”变为“时间段”,未来将在更多场景和更多区域推广这个算法改进。
美团外卖订单页面显示的预估到达时间
“外卖配送场景复杂且多变,骑手在每一个环节都可能面临一些突发状况,‘预估到达时间’并不是完美的,但我们始终在思考如何让它更完善更合理。”美团在公告中说道。

浙公网安备 33010602011771号