OpenStack中的VM流量走向——集中式网络节点
一、背景介绍
OpenStack被广大公有云厂商所采用,对于公有云场景来说,Neutron组件所提供的网络功能,一直是较难理解的部分,本文介绍了在OpenStack集中式网络节点架构下,vm的东西向和南北向流量的实现
二、网络节点功能
OpenStack默认部署模式下,计算节点通过ml2插件实现二层互通,所有三层流量都要经过网络节点,如下图所示

图中同一个tenant下有两个不同的子网,vm1/2和vm3/4分别属于不同的subnet,通过上图可以看出不同子网之间通信,以及未绑定fip的vm与公网间通信,和拥有fip的vm通过公网访问都需要经过网络节点,网络节点存在单点隐患,对此需要通过L3 HA来对该节点进行高可用
三、OpenStack中的网络类型
OpenStack中的网络模式分为两种:provider网络和self-service网络。provider是一个半虚拟化的二层网络架构,只能通过桥接的方式实现,处于provider网络模式下vm获取到的ip地址与物理网络在同一网段,可以看成是物理网络的扩展,在该模式下,控制节点不需要安装L3 Agent,也不需要网络节点,vm直接通过宿主机的NIC与物理网络通信,provider网络只支持flat和vlan两种模式。其架构如下

而self-service模式允许租户自己创建网络,最终租户创建的网络借助provider网络以NAT方式访问外网,所以self-service模式可以看成是网络层级的延伸,要实现self-service模式必须先创建provider网络,self-service网络支持flat、vlan、vxlan、gre模式。其架构如下

vm从self-service获取到的ip地址称为fix ip,vm从provider网络获取到的ip地址称为floating ip。不管租户创建的网络类型是vxlan或者vlan(br-tun或者br-vlan)租户vm之间通过fix ip之间的互访流量称为东西走向,只有当vm需要通过snat访问外网或者从通过fip访问vm时,此时的流量称为南北走向
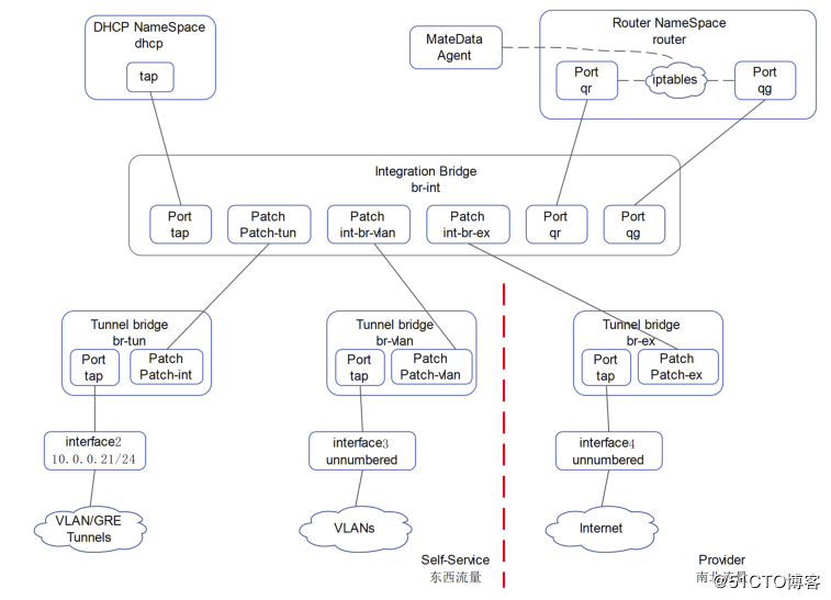
四、网络节点内部组件
相对于计算节点,网络节点多了租户的DHCP和router空间和连接internet的bt-ex(计算节点同样拥有br-int和br-tun/vlan的OVS),网络节点的内部组件通信如下图所示

从上图得知:fix ip最终需要借助router namespace中的iptables规则,以SNAT或者DNAT的方式实现vm访问外网或者被外网访问。当然也可以让vm直接接入provider网络,但provider网络只是一个二层的虚拟化网络,需要借助物理设备来实现三层及以上功能。以下就以self-service模式为例,详细说明vm的东西和南北流量走向
五、vm的东西流量分析
通过前面分析可知,一个tenant可以创建多个subnet,此时vm之间的通信就分为同一个subnet和不同subnet之间两种情况,区别就是,不同subnet之间的通信需要经过网关(网络节点),而同subnet之间的通信不需要经过网络节点
1.不同subnet之间的通信
无论tenant创建的网络类型是隧道还是vlan,不同subnet之间的通信必须借助L3 Agent完成,而在集中式网络节点架构中,只有网络节点部署了L3 Agent,vm之间的流量如下图所示

1.vm1向vm2发出通信请求,根据目的IP地址得知vm2和自己不在同一网段,将数据包送往网关
2.数据包经过linux bridge通过其上的iptables安全策略检查,随后送往br-int并打上内部vlan号
3.数据包脱掉bt-int的内部vlan号进入br-tun/br-vlan
4.进入br-tun的数据包进行vxlan封装并打上vni号,进入br-vlan的数据包此时打上外部vlan号,通过nic离开compute1
5.数据包进入网络节点,经过br-tun的数据包完成vxlan的解封装去掉vni号,经过br-vlan的数据包去掉vlan号
6.数据包进入br-int,此时会被打上内部vlan号
7.进入router namespace路由空间找到网关,vm1的网关配置在此路由器接口qr-1上
8.将数据包路由到vm2的网关,vm2的网关配置在qr-2上,送回br-int并打上内部vlan号
9.数据包脱掉br-int的内部vlan号进入br-tun/br-vlan
10.进入br-tun的数据包进行vxlan封装并打上vni号,进入br-vlan的数据包打上外部vlan号,通过nic离开网络节点
11.数据包进入compute2,经过br-tun的数据包完成vxlan的解封装去掉vni号,经过br-vlan的数据包去掉vlan号
12.数据包进入br-int,此时会被打上内部vlan号
13.数据包经过离开br-int并去掉内部vlan号,送往linux bridge通过其上的iptables安全策略检查
14.最后数据包送到vm2
2.相同subnet间通信
相同subnet之间通信不需要借助L3 Agent,vm之间流量如下图所示

1.vm1向vm2发起请求,通过目的ip地址得知vm2与自己在同一网段
2.数据包经过linux bridge,进行安全策略检查,进入br-int打上内部vlan号
3.数据包脱掉br-int的内部vlan号进入br-tun/br-vlan
4.进入br-tun的数据包此时vxlan封装并打上vni号,进入br-vlan的数据包此时打上外部vlan号,通过nic离开compute1
5.数据包进入compute2,经过br-tun的数据包完成vxlan的解封装去掉vni号,经过br-vlan的数据包去掉vlan号
6.数据包进入br-int,此时会被打上内部vlan号
7.数据包经过离开br-int并去掉内部vlan号,送往linux bridge通过其上的iptables安全策略检查
8.最后数据包送到vm2
六、vm的南北流量分析
南北流量也分为有floating ip和无floating ip(fix ip)两种情况,唯一的区别在于vm最终离开network node访问internet时,有floating ip的vm源地址为floating ip,而使用fix ip的vm通过SNAT方式,源地址为网络节点的ip,vm南北流量如下图所示

1.vm1向公网发出通信请求,数据包被送往网关
2.数据包经过linux bridge通过其上的iptables安全策略检查,按后送往br-int并打上内部vlan号
3.数据包脱掉br-int的内部vlan号进入br-tun/br-vlan,进入br-tun的数据包此时进行vxlan封装并打上vni号,进入br-vlan的数据包此时打上外部vlan号
4.数据包进入网络节点,经过br-tun的数据包完成vxlan的解封装去掉vni号,经过br-vlan的数据包去掉外部vlan号,再被送往br-int,此时会被打上内部vlan号
5.进入router namespace路由空间查询路由表项,vm1的网关配置在此路由器qr接口上
6.数据包在此路由器上完成地址转换,源地址变成qg口网络节点的外网地址(floating ip在qg口使用的是给vm分配的外网地址,需要提前将fix ip和floating ip绑定),送回br-int并打上内部vlan号
7.数据包离开br-int进入br-ex,脱掉内部vlan号,打上外网ip的vlan号
8.最后借助provider网络访问公网,此处也印证了provider网络只能是vlan或flat类型
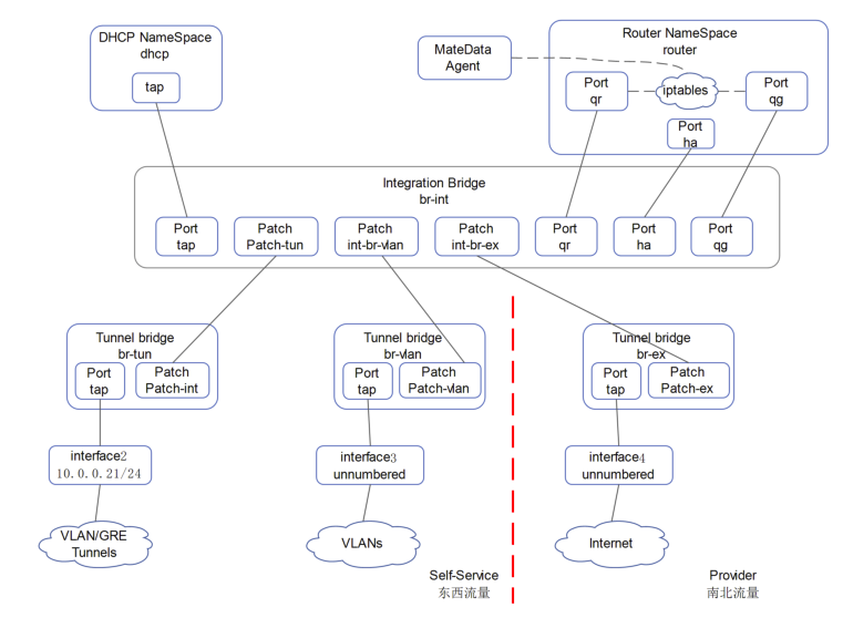
七、网络节点HA
通过前文得知整个架构的三层通信需要借助安装在网络节点的L3 Agent来完成,这样,网络节点在架构中就成了单点隐患,为了解决这个问题,需要对网络节点做高可用,L3 Agent实现HA的方式是利用keepalived的vrrp协议提供一个vip,同时在br-int和router上增加一个HA接口,以实现心跳传递,此时网络节点的内部组件通信如下图所示

从部署结构来看,route namespace的接口上分别是subnet的网关地址和外网地址(floating ip地址),所以当使用keepalived此时网络节点架构如下图所示

链接:https://blog.51cto.com/arkling/2406590
浙公网安备 33010602011771号