实验二:逻辑回归算法实验
实验二:逻辑回归算法实验
【实验目的】
- 理解逻辑回归算法原理,掌握逻辑回归算法框架;
- 理解逻辑回归的sigmoid函数;
- 理解逻辑回归的损失函数;
- 针对特定应用场景及数据,能应用逻辑回归算法解决实际分类问题;
【实验内容】
-
根据给定的数据集,编写python代码完成逻辑回归算法程序,实现如下功能:
建立一个逻辑回归模型来预测一个学生是否会被大学录取。假设您是大学部门的管理员,您想根据申请人的两次考试成绩来确定他们的入学机会。您有来自以前申请人的历史数据,可以用作逻辑回归的训练集。对于每个培训示例,都有申请人的两次考试成绩和录取决定。您的任务是建立一个分类模型,根据这两门考试的分数估计申请人被录取的概率。
算法步骤与要求:
(1)读取数据;(2)绘制数据观察数据分布情况;(3)编写sigmoid函数代码;(4)编写逻辑回归代价函数代码;(5)编写梯度函数代码;(6)编写寻找最优化参数;(可使用scipy.opt.fmin_tnc()函数);(7)编写模型评估(预测)代码,输出预测准确率;(8)寻找决策边界,画出决策边界直线图。
-
针对iris数据集,应用sklearn库的逻辑回归算法进行类别预测。
要求:
(1)使用seaborn库进行数据可视化;(2)将iri数据集分为训练集和测试集(两者比例为8:2)进行三分类训练和预测;(3)输出分类结果的混淆矩阵。
【实验报告要求】
- 对照实验内容,撰写实验过程、算法及测试结果;
- 代码规范化:命名规则、注释;
- 实验报告中需要显示并说明涉及的数学原理公式;
- 查阅文献,讨论逻辑回归算法的应用场景;
实验内容:
一、根据给定的数据集,编写python代码完成逻辑回归算法程序
1.读取数据:
# 读取相关的数据
import pandas as pd
data = pd.read_csv("D:/tools/SHIYAN/4/jqxx/ex2data1.txt", header=None, names=['grade1','grade2','result'])
data
2.绘制数据观察数据分布情况:
import matplotlib.pyplot as plt
# 将录取和未录取进行分类
positive = data[data["result"] == 1]
negative = data[data["result"] == 0]
fig, ax = plt.subplots(figsize=(12, 8))
ax.scatter(positive['grade1'], positive['grade2'], s=30,
c='b', marker='o', label='Admitted')
ax.scatter(negative['grade1'], negative['grade2'], s=30,
c='r', marker='x', label='Not Admitted')
ax.legend()
ax.set_xlabel('grade1 score')
ax.set_ylabel('grade2 score')

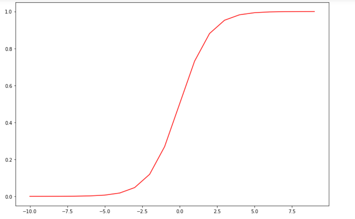
3.编写sigmoid函数代码:
Sigmoid函数是一个在生物学中常见的S型函数,也称为S型生长曲线。在深度学习中,由于其单增以及反函数单增等性质,Sigmoid函数常被用作神经网络的激活函数,将变量映射到[0,1]之间。
import numpy as np
def sigmoid(a):
return 1/(1+np.exp(-a))
nums = np.arange(-10, 10, step=1)
fig, ax = plt.subplots(figsize=(12, 8))
ax.plot(nums, sigmoid(nums), 'r')
plt.show()

4.编写逻辑回归代价函数代码:
为了训练逻辑回归模型的参数w和参数b,我们需要一个代价函数(也叫成本函数,cost function),通过训练代价函数来得到参数w和参数b。、
代价函数:

def model(x, theta):
return sigmoid(np.dot(x, theta.T)) # dot矩阵的乘法运算 T转置
def cost(theta, x, y):
theta = np.matrix(theta) # 参数theta是一维数组,进行矩阵想乘时要把theta先转换为矩阵
L1 = np.multiply(-y, np.log(model(x, theta))) # multiply()数组和矩阵对应位置相乘
L2 = np.multiply(1-y, np.log(1-model(x, theta)))
return np.sum(L1-L2)/(len(x))
data.insert(0, 'Ones', 1)
cols = data.shape[1]
x = np.array(data.iloc[:, 0:cols-1]) # 1-倒数第1列的数据
y = np.array(data.iloc[:, cols-1:cols]) # 倒数第1列的数据
theta = np.zeros(x.shape[1]) # 1行三列的矩阵全部填充为0
print(cost(theta, x, y))
结果:
![]()
5.编写梯度函数代码:
举例:
def gradient(theta, x, y):
theta = np.matrix(theta) # 要先把theta转化为矩阵
grad = np.dot(((model(x, theta)-y).T), x)/len(x)
return np.array(grad).flatten()
gradient(theta, x, y)
结果:
![]()
5.编写寻找最优化参数代码(可使用scipy.opt.fmin_tnc()函数):
opt.fmin_tnc()函数 :用于最优化
基本参数:
func:优化的目标函数
x0:初值
fprime:提供优化函数func的梯度函数,不然优化函数func必须返回函数值和梯度,或者设置approx_grad=True
approx_grad :如果设置为True,会给出近似梯度
args:元组,是传递给优化函数的参数
# 寻找最优化参数(scipy.opt.fmin_tnc()函数)
import scipy.optimize as opt
result = opt.fmin_tnc(func=cost, x0=theta, fprime=gradient, args=(x, y))
result
结果:
![]()
6.编写模型评估(预测)代码,输出预测准确率:
在求得最优theta值后,利用得到的模型在训练数据中进行预测,并求准确率。
predict函数:通过训练数据以及theta值进行预测,并且把预测结果使用列表返回;
def predict(theta, x):
theta = np.matrix(theta)
temp = sigmoid(x*theta.T)
return [1 if x >= 0.5 else 0 for x in temp]
theta = result[0]
predictValues = predict(theta, x)
hypothesis = [1 if a == b else 0 for (a, b) in zip(predictValues, y)]
accuracy = hypothesis.count(1)/len(hypothesis)
print('accuracy = {0}%'.format(accuracy*100))
结果:

7.寻找决策边界,画出决策边界直线图:
def find_x2(x1, theta):
return [(-theta[0]-theta[1]*x_1)/theta[2] for x_1 in x1]
x1 = np.linspace(30, 100, 1000)
x2 = find_x2(x1, theta)
data1 = data[data['result'] == 1]
data2 = data[data['result'] == 0]
fig, ax = plt.subplots(figsize=(12, 8))
ax.scatter(data1['grade1'], data1['grade2'], c='b', marker='o', label='Admitted')
ax.scatter(data2['grade2'], data2['grade1'], c='r',
marker='x', label="Not Admitted")
ax.plot(x1, x2, 'g', label="decision boundary")
ax.legend(loc=1)
ax.set_xlabel('grade1 score')
ax.set_ylabel('grade2 score')
ax.set_title("Training data with decision boundary")
plt.show()
结果:

二、针对iris数据集,应用sklearn库的逻辑回归算法进行类别预测
1.使用seaborn库进行数据可视化:
import numpy as np
import pandas as pd
import matplotlib.pyplot as plt
import seaborn as sns
from sklearn.datasets import load_iris
data = load_iris()
iris_target = data.target
iris_features = pd.DataFrame(
data=data.data, columns=data.feature_names) # 利用Pandas转化为DataFrame格式
# 合并标签和特征信息
iris_all = iris_features.copy() # 进行浅拷贝,防止对于原始数据的修改
iris_all['target'] = iris_target
# 特征与标签组合的散点可视化
sns.pairplot(data=iris_all, diag_kind='hist', hue='target')
plt.show()
结果:

2.将iri数据集分为训练集和测试集(两者比例为8:2)进行三分类训练和预测:
from sklearn.linear_model import LogisticRegression
from sklearn.model_selection import train_test_split
# 将训练集测试集按照8:2比例划分
X_train, X_test, y_train, y_test = train_test_split(
iris_features, iris_target, test_size=0.2, random_state=2020)
clf = LogisticRegression(random_state=0, solver='lbfgs')
# 在训练集上训练逻辑回归模型
clf.fit(X_train, y_train)
print('逻辑回归的权重:\n', clf.coef_) # 查看权重weight
print('逻辑回归的截距(w0)\n', clf.intercept_,'\n') # 查看偏置
train_predict = clf.predict(X_train)
test_predict = clf.predict(X_test)
print(train_predict,'\n\n', test_predict)
结果:

3.输出分类结果的混淆矩阵:
from sklearn import metrics
# 利用accuracy评估模型效果
print('逻辑回归准确度:',
metrics.accuracy_score(y_train, train_predict))
print('逻辑回归准确度:',
metrics.accuracy_score(y_test, test_predict))
# 查看混淆矩阵
confusion_matrix_result = metrics.confusion_matrix(y_test, test_predict)
print('混淆矩阵结果:\n', confusion_matrix_result)
# 利用热力图对于结果进行可视化,画混淆矩阵
plt.figure(figsize=(8, 6))
sns.heatmap(confusion_matrix_result, annot=True, cmap='Blues')
plt.xlabel('Predictedlabels')
plt.ylabel('Truelabels')
plt.show()
结果:

三、讨论逻辑回归算法的应用场景
应用:
- 用于分类:适合做很多分类算法的基础组件。
- 用于预测:预测事件发生的概率(输出)。
- 用于分析:单一因素对某一个事件发生的影响因素分析(特征参数值)。
适用:
- 基本假设:输出类别服从伯努利二项分布。
- 样本线性可分。
- 特征空间不是很大的情况。
- 不必在意特征间相关性的情景。
- 后续会有大量新数据的情况。
逻辑算法的优缺点:
优点:1. 实现简单,广泛的应用于工业问题上;
2. 分类时计算量非常小,速度很快,存储资源低;
3. 便利的观测样本概率分数;
4. 对逻辑回归而言,多重共线性并不是问题,它可以结合L2正则化来解决该问题;
5. 计算代价不高,易于理解和实现。
缺点:
1. 当特征空间很大时,逻辑回归的性能不是很好;
2. 容易欠拟合,一般准确度不太高;
3. 不能很好地处理大量多类特征或变量;
4. 对于非线性特征,需要进行转换

浙公网安备 33010602011771号