软件工程实验一
1.2.2阅读材料并思考
请阅读北航陈彦吉同学的这篇博客中的各参考资料,并回答如下问题:
(1) 回顾你过去将近3年的学习经历
当初你报考的时候,是真正喜欢计算机这个专业吗?
答:当初报考计算机是真的对计算机感兴趣
你现在后悔选择了这个专业吗?
答:不后悔当初的选择
你认为你现在最喜欢的领域是什么(可以是计算机的也可以是其它领域)?
答:对计算机最感兴趣的领域是大数据分析和前端开发
(2) 总结你现在已经掌握的知识
你都具备了那些专业知识和能力?
答:C/C++、java、数据结构、操作系统、计算机网络、单片机、数据库等。
你认为你已经为成为一个合格的计算机软件工程是做好准备了吗?在专业技术、个人能力以及其它方面你还有那些欠缺?
答:暂时还没有具备一名合格的软件工程师的资格,知识学得不够全面,但是会通过不断的学习完善自我。
(3) 畅想未来
对照材料中前人的经历,你还准备从事计算机这个行业吗?
答:会从事计算机这个行业
你认为与其它专业的同学相比,你的优势都有哪些?
答:了解更多计算机相关知识,有良好的编程基础
对已经不远的将来,你的职涯规划是什么?
答:在不远的将来希望自己可以成功考取研究生,对计算机有更深入的学习。
(4) 代码托管实训
用任何一种语言写一个能运行的小程序,要求输出字符串:“Hello World!”
把程序源代码上传至你注册的代码托管系统中
将代码地址附到博文中的最后部分,要求可以通过链接访问。
power/text.cpp at main · Pony480/power (github.com)
1.2.2阅读材料并思考
请阅读邹欣老师的这篇博文和构建之法第1~3章内容,尤其是第2章效能分析和第3章代码规范部分。回顾和复习课堂讲授的单元测试部分内容。完成下面题目之一。
题目一:最大连续子数组和(最大子段和)
背景
问题: 给定n个整数(可能为负数)组成的序列a[1],a[2],a[3],…,a[n],求该序列如a[i]+a[i+1]+…+a[j]的子段和的最大值。当所给的整数均为负数时定义子段和为0,依此定义,所求的最优值为: Max{0,a[i]+a[i+1]+…+a[j]},1<=i<=j<=n
例如,当(a[1],a[2],a[3],a[4],a[5],a[6])=(-2,11,-4,13,-5,-2)时,最大子段和为20。
代码链接:power/text2.cpp at main · Pony480/power (github.com)
运行截图:

2.3.2工作记录
表2.1 PSP0 工作记录表
| 
 项目  | 
 记录结果  | 
| 
 日期  | 
 2022.11.07  | 
| 
 开始时间  | 
 2:00  | 
| 
 结束时间  | 
 2:40  | 
| 
 编码行数  | 
 128  | 
| 
 错误数量  | 
 0  | 
| 
 错误1  | 
 
  | 
| 
 错误1修改时间  | 
 
  | 
2.3.3测试用例
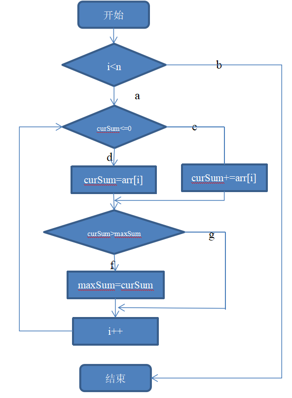
给出所选用的测试覆盖标准,及测试用例。
覆盖标准:条件组合覆盖
流程图:

条件组合:
i<n,curSum<=0,curSum>maxSum
i<=n,curSum>0,curSum<=maxSum
测试用例:
| 
 组合编号  | 
 条件取值  | 
 判断取值  | 
| 
 1  | 
 i<n,curSum<=0,curSum>maxSum  | 
 T1,T2,T3  | 
| 
 2  | 
 i<n,curSum<=0,curSum<=maxSum  | 
 T1,T2,F3  | 
| 
 3  | 
 i<n,curSum>0,curSum>maxSum  | 
 T1,F2,F3  | 
| 
 4  | 
 i<n,curSum>0,curSum<=maxSum  | 
 T1,F2,T3  | 
| 
 5  | 
 i>=n,-,-  | 
 F1  | 
| 
 测试用例  | 
 arr[i]  | 
 覆盖组合  | 
| 
 1  | 
 -2,9,-3,10,-4,-3  | 
 2,3,4  | 
| 
 2  | 
 2,0,3,-6,7,0  | 
 1,3,4  | 
| 
 3  | 
 2,0,3,-6,1,0  | 
 2,3,4  | 
| 
 4  | 
 -3,-2,-1,-4,-5,-6  | 
 2  | 
| 
 5  | 
 -2,4,5,-6,0,3  | 
 5  | 
2.3.4测试过程
使用测试覆盖标准和测试用例,利用自动测试工具对程序进行测试,描述程序运行结果和自动测试分析结果,并附上截图
测试代码:power/UnitTest1.cpp at main · Pony480/power (github.com)
测试结果:
 
                    
                
                
            
        
浙公网安备 33010602011771号