2020软件工程作业04

软件需求分析与设计 https://edu.cnblogs.com/campus/zswxy/2018SE
作业要求 https://edu.cnblogs.com/campus/zswxy/2018SE/homework/11406
这个作业的目标 实现两个算法
参考资料 《数据结构(Java语言版)》雷军环 吴名星编著
学号 20189613

区间第k大数

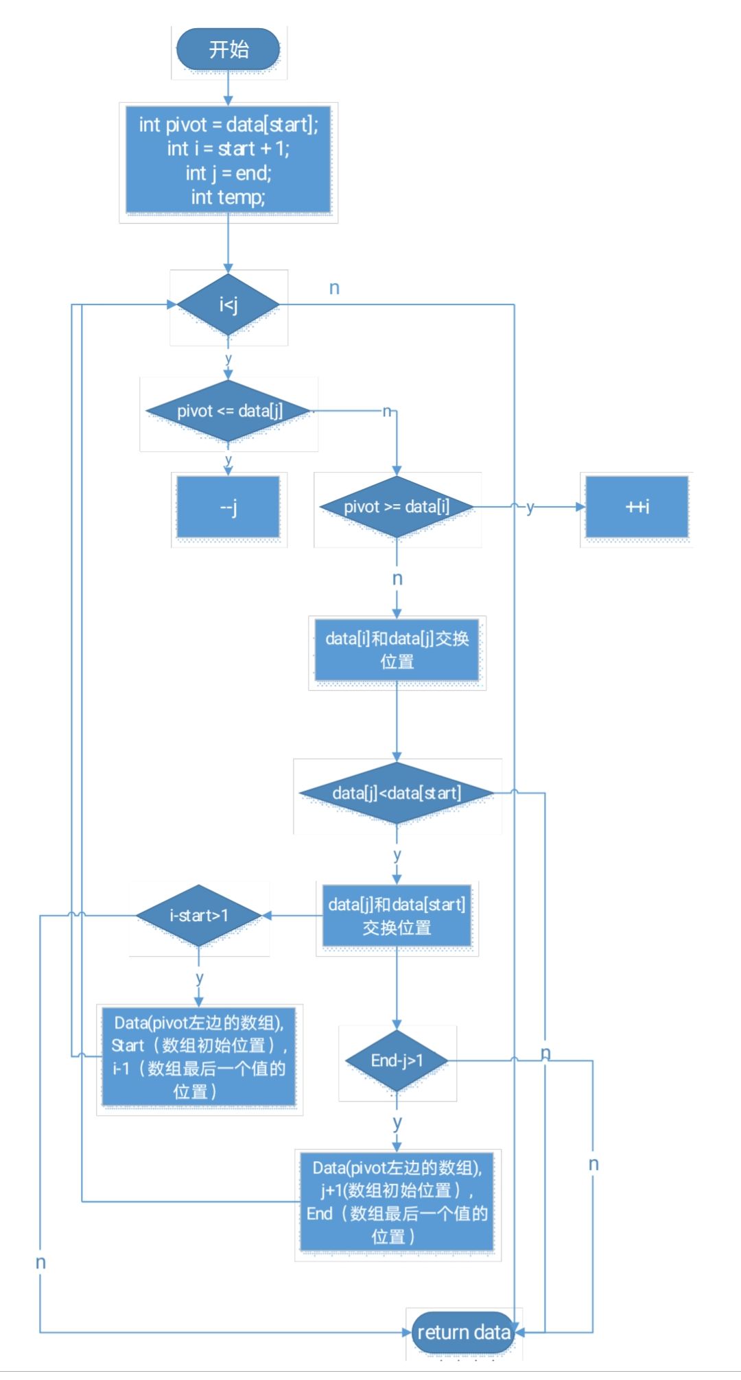
解题思路

  1. 获取输入的数字
    • 获取序列的长度
    • 获取序列具体的值
      • 定义一个数组arr利用for循环将输入的值保存
    • 输入需要查询几次
    • 输入查询arr数组中的哪一个区间,和区间内第几个值
    • 定义temp数组保存指定区间的值
  2. 调用quickSort(temp)方法进行从小到大排序

BMzG6O.jpg

  1. 输出指定区间内,从大到小的第k个值。

代码实现

import java.util.Arrays;
import java.util.Scanner;

public class Main {
	
	public static void main(String[] args) {
		
		Scanner sc = new Scanner(System.in);
		System.out.println("请输入序列的长度:");
		int n = sc.nextInt();
		System.out.println("请输入序列的具体数字:");
		int arr[] = new int[n];
		
		for (int i = 0; i < arr.length; i++) {
			arr[i] = sc.nextInt();
		}
		System.out.println("请输入查询数:");
		int m = sc.nextInt();//指定询问个数
		System.out.println("请输入l、r、k:");
		for(int i = 0; i < m; i++) {
			int l = sc.nextInt();
			int r = sc.nextInt();
			int k = sc.nextInt();
			//输入起始位置、结束位置、指定索引元素
			int temp[] = new int[r-l+1];
			int index=0;
			//将指定范围元素赋给新的数组
			for (int j = l-1; j <= r-1; j++) {
				temp[index++]=arr[j];
			}
			quickSort(temp);//对该数组进行排序
			
			//输出新数组指定索引位置元素
			System.out.println(temp[r-l+1-k]);
		}
	}
	public static int[] quickSort(int[] data){
		return quickSort(data,0,data.length-1);
	}
	public static  int[] quickSort(int[] data,int start,int end){
		int pivot = data[start];
		int i = start + 1;
		int j = end;
		int temp;
		
		while (i<j){
			while((j>i) && (pivot <= data[j])){
				--j;
			}
			while((i<j) && (pivot >= data[i])){
				++i;
			}
			if(i < j){
				temp = data[i];
				data[i] = data[j];
				data[j] = temp;
			}
		}
		if(data[j] <data[start]){
			temp = data[start];
			data[start] = data[j];
			data[j] = temp;
		}
		if(i - start > 1){
			quickSort(data,start,i-1);
		}
		if(end -j >1){
			quickSort(data,j + 1,end);
		}
		return data;
	}


}

BKwf4e.png

二叉树的先、中、后 序遍历与层级遍历

解题思路

  1. 先序遍历:访问根结点,先序遍历根结点的左子树,先序遍历根结点的右子树
  2. 中序遍历:中序遍历根结点的左子树,访问根结点,中序遍历根节点的右子树
  3. 后序遍历:后序遍历根结点的左子树,后序遍历根结点的右子树,访问根结点
    以上通过递归的方式遍历整个二叉树结构
  4. 层次遍历:设置队列,将根结点引用入队,当队列非空时,循环:
    1. 从队列中取出一个结点并访问该结点
    2. 判断他的左右子树是否为空,非空则加入队列。

代码实现


import java.util.LinkedList;
import java.util.Queue;

public class Main {

    public static void main(String[] args) {
        /*
            作业要求:叉树的先、中、后 序遍历与层级遍历
            自己实现四个方法,main方法中调用,将结果打印到控制台
         */
        /*  二叉树的结构
                     A
                    / \
                   T   6
                  /
                 D
               /   \
              N     5
             / \    /
            B   4  1
                 \
                  9
         */
    	
        Node root = into();
        // 先序遍历
       System.out.print("先序遍历:");
        A(root);
        System.out.println();
        // 中序遍历
        System.out.print("中序遍历:");
        B(root);
        System.out.println();
        // 后续遍历
        System.out.print("后序遍历:");
        C(root);
        System.out.println();
        // 层级遍历
        System.out.print("层级遍历:");
        D(root);
        

    }

  
    
    private static void A(Node root) {
        // TODO 先序遍历
    	if(root != null){
    		System.out.print(root.data+" ");
    	    A(root.getLchild());
    	    A(root.getRchild());
    	}
    	
    }


	private static void B(Node root) {
        // TODO 中序遍历
		if(root != null){
    	    B(root.getLchild());
    	    System.out.print(root.data+" ");
    	    B(root.getRchild());
    	}
    }
    private static void C(Node root) {
        // TODO 后续遍历
    	if(root != null){
    	    A(root.getLchild());
    	    A(root.getRchild());
    	    System.out.print(root.data+" ");
    	}
    }

    private static void D(Node root) {
        // TODO 层级遍历
    	Queue<Node> q = new LinkedList<Node>();
    	q.add(root);
    	
    	while(!q.isEmpty()){
    		Node tmp = q.poll();
    		System.out.print(tmp.data+" ");
    		if(tmp.getLchild() != null){
    			q.add(tmp.getLchild());
    		}
    		if(tmp.getRchild() != null){
    			q.add(tmp.getRchild());
    		}
    	}
    }

    // 构建一颗树,返回根节点
    private static Node into(){
        Node root = new Node("A");
        Node node1 = new Node("T");
        Node node2 = new Node("D");
        Node node3 = new Node("N");
        Node node4 = new Node("B");
        Node node5 = new Node("6");
        Node node6 = new Node("5");
        Node node7 = new Node("4");
        Node node8 = new Node("9");
        Node node9 = new Node("1");
        root.l = node1;
        node1.l = node2;
        node2.l = node3;
        node2.r = node6;
        node3.r = node7;
        node7.r = node8;
        node6.l = node9;
        node3.l = node4;
        root.r = node5;
        return root;
    }

    // 节点
  
}
class Node{
        // 数据
        Object data;
        // 左孩子
        Node l;
        // 右孩子
        Node r;

        public Node(){}

        public Node(Object data) {
            this.data = data;
            this.l = null;
            this.r = null;
        }

        public Node(Object data, Node l, Node r) {
            this.data = data;
            this.l = l;
            this.r = r;
        }
       
        public Node getLchild(){
        	return l;
        }
        public Node getRchild(){
        	return r;
        }
    }

BKwA1A.png