Retrofit
Retrofit是Square开源的一款适用于Android网络请求的框架。
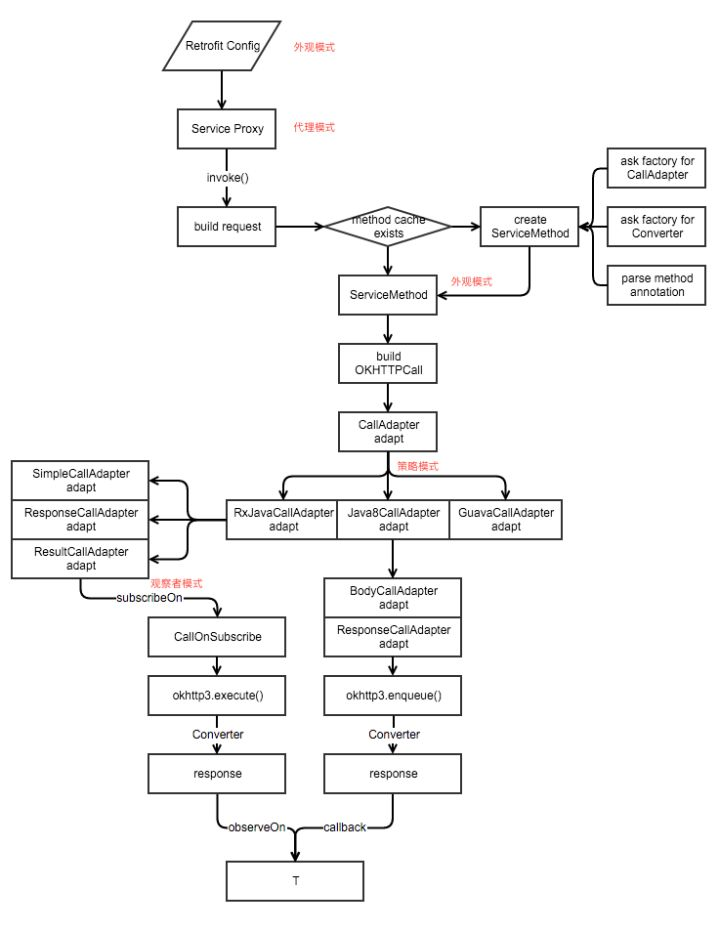
Retrofit底层是基于OkHttp实现的,与其他网络框架不同的是,它更多使用运行时注解的方式提供功能。

Retrofit注解
Retrofit注解分为三大类,分别是HTTP请求方法注解(8种)、标记类注解(3种)和参数类注解(11种)。
-
- HTTP请求方法注解:GET、POST、PUT、DELETE、PATCH、HEAD、OPTIONS、HTTP
- 标记类注解:FormUrlEncoded、Multipart、Streaming
- 参数类注解:Headers、Header、Body、Field、FieldMap、Part、PartMap、Path、Query、QueryMap、Url

浙公网安备 33010602011771号