基于单片机的计步器控制系统设计(毕设课设)
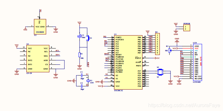
计步器是一种颇受欢迎的日常锻炼进度监控器,可以激励人们挑战自己,增强体质,帮助瘦身。早期设计利用加重的机械开关检测步伐,并带有一个简单的计数器。晃动这些装置时,可以听到有一个金属球来回滑动,或者一个摆锤左右摆动敲击挡块。计步器功能可以根据计算人的运动情况来分析人体的健康状况。而人的运动情况可以通过很多特性来进行分析。与传统的机械式传感器不同,ADXL345是电容式三轴传感器,由它捕获人体运动时加速度信号,更加准确。信号通过低通滤波器滤波,由单片机内置A/D转换器对信号进行采样、A/D转换。软件采用自适应算法实现计步功能,减少误计数,更加精确。单片机STC89C52控制液晶显示计步状态。整机工作电流只有1-1.5mA,实现超低功耗。
关键词:计步器;加速度传感器;ADXL345;低功耗
【资源下载】下载地址如下(797):https://docs.qq.com/doc/DTlRSd01BZXNpRUxl




浙公网安备 33010602011771号