基于51单片机GSM多功能气象站监测设计(毕设课设)
以单片机为控制器的小型GSM模块发送到手机。
功能:温度,湿度,压强,PM2.5显示,并可通过GSM模块讲述据发送到手机
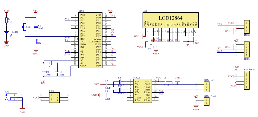
方案:STC12C5A60S2 + DHT11 + BMP085 + GP2Y1050AU0F
读取传感器数据并通过LCD12864显示
将数据通过GSM发送到手机


#include <reg52.h>
#include "bmp085.h"
#include "dht11.h"
#include "pm2_5_sensor.h"
#include "sim900.h"
#include "lcd12864.h"
uchar code table1[] = "温度:";
uchar code table2[] = "湿度:";
uchar code table3[] = "压强:";
uchar code table4[] = "PM2.5:0000ug/m^3";
void DisRefresh(void);
void GSM_SendSensorDat(void);
void delay100ms(void);
void delay200ms(void);
void delay300ms(void);
void main(void)
{
uchar i = 0;
/* 相关器件初始化 ------------------------------------------------------------ */
LCD12864_Init(); // 液晶显示初始化
BMP085_Init(); // 气压计初始化
UART2_Init(); // 与PM2.5模块通信
UART1_Init(); // 与GSM模块通信
/* GSM模块相关设置 ------------------------------------------------------------ */
UART1_PrintStr("AT\r\n"); delay100ms();
UART1_PrintStr("ATI\r\n"); delay100ms(); // 同步波特率
UART1_PrintStr("AT+CMGF=1\r\n"); delay100ms(); // 设置为英文模式
UART1_PrintStr("AT+CSCS=\"GSM\"\r\n"); delay100ms(); // 设置GSM字符集
UART1_PrintStr("AT+CNMI=2,1\r\n"); delay100ms(); // 设置新消息提示

【资源下载】下载地址如下(925):https://docs.qq.com/doc/DTlRSd01BZXNpRUxl

浙公网安备 33010602011771号