基于数电模电八路抢答器控制设计-毕设课设
【资源下载】下载地址如下1583:
https://docs.qq.com/doc/DTlRSd01BZXNpRUxl
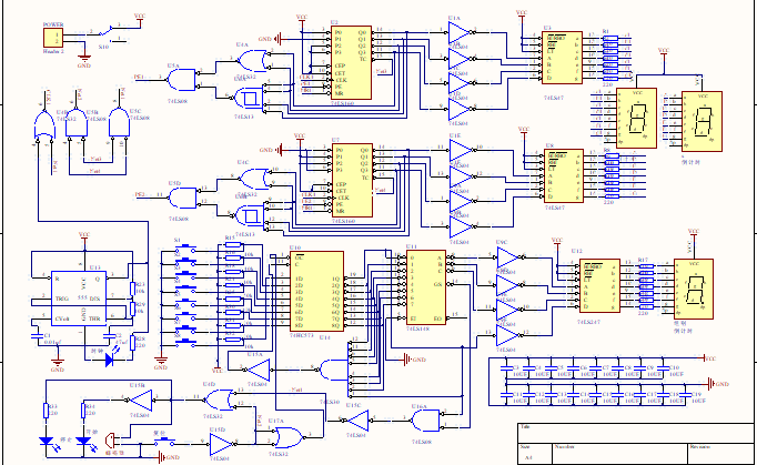
(1)抢答器同时供8名选手或8个代表队比赛,分别用8个按钮S1 ~ S8表示。另外设置系统清除开关一个,该开关由主持人控制。
(2)本题的根本任务是准确判断出第一抢答者的信号并将其锁存,实现这一功能可选择使用触发器或锁存器等。在主持人没有按下“复位/起始”按钮前,参赛者的抢答开关无效,在电路得到第一信号之后应立即将优先抢答选手编号优先封锁,使其它组的抢答信号无效,并通过编码、译码及数码管电路显示出抢答者的组别。
(3)主持人按下“复位/起始”开关,蜂鸣器发声,准备指示灯亮,参赛选手可以进行抢答,同时倒计时电路开始倒计时,选手开始抢答后,数码管显示组别,抢答成功,若规定时间内无人抢答则报警指示灯亮;显示器上保持显示选手的编号直至主持人按“复位/起始”才能开始新一轮抢答。
综上,该八路抢答器应包括以下几个部分:抢答判别部分,显示部分、报警部分。




浙公网安备 33010602011771号