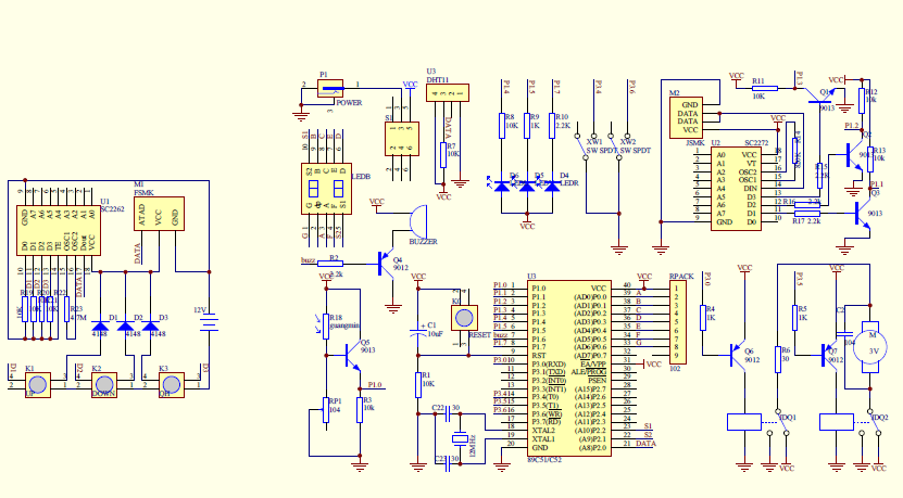
基于单片机智能晾衣架系统设计-毕设课设资料
【资源下载】下载地址如下1565:
https://docs.qq.com/doc/DTlRSd01BZXNpRUxl



#include<reg52.h>
#include<intrins.h>
#include<absacc.h> //头文件
#define uc unsigned char
#define ui unsigned int
sbit in_go = P1^3;
sbit in_back = P1^2;//手动前进后退按键
sbit out_go = P3^0;
sbit out_back = P3^5;//电机控制输出
sbit limit_go = P3^4;
sbit limit_back = P3^6;//前进后退限位开关
sbit led_go = P1^4;
sbit led_back = P1^5;//前进后退限位指示灯
sbit light = P1^0;//光线传感器
sbit change = P1^1;//手动自动切换按键(默认自动)
sbit led_zhishi = P1^7;
sbit buzz = P1^6;
sbit W1=P2^2;
sbit W2=P2^1;
//定义DHT11数据口
sbit DATA = P2^0;
uc U8FLAG,U8temp,U8comdata,U8RH_data_H_temp,U8RH_data_L_temp,U8T_data_H_temp,U8T_data_L_temp,U8checkdata_temp;
uc U8RH_data_H,U8RH_data_L,U8T_data_H,U8T_data_L,U8checkdata;
uc Mode,humidity;
bit bdata FlagStartRH,hot,cold,humid,dry;
bit bdata flag1,flag2,change_flag,flag_shan,flag_shan1,flag_shan2,flag_HH;
uc m,n,shan;
uc code table[11]={ //共阴极字型码
0x3f, //--0
0x06, //--1
0x5b, //--2
0x4f, //--3
0x66, //--4
0x6d, //--5
0x7d, //--6
0x07, //--7
0x7f, //--8
0x6f, //--9
0x00 //--NULL
};
//定时器0初始化
void Timer0_Init()
{
ET0 = 1; //允许定时器0中断
TMOD = 1; //定时器工作方式选择
TL0 = 0xb0;
TH0 = 0x3c; //定时器赋予初值
TR0 = 1; //启动定时器
EA=1;
}


浙公网安备 33010602011771号