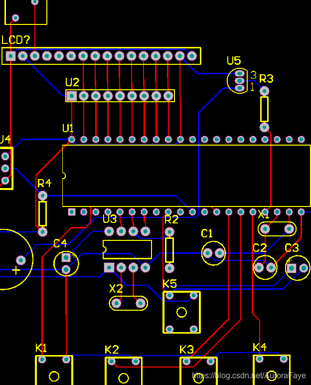
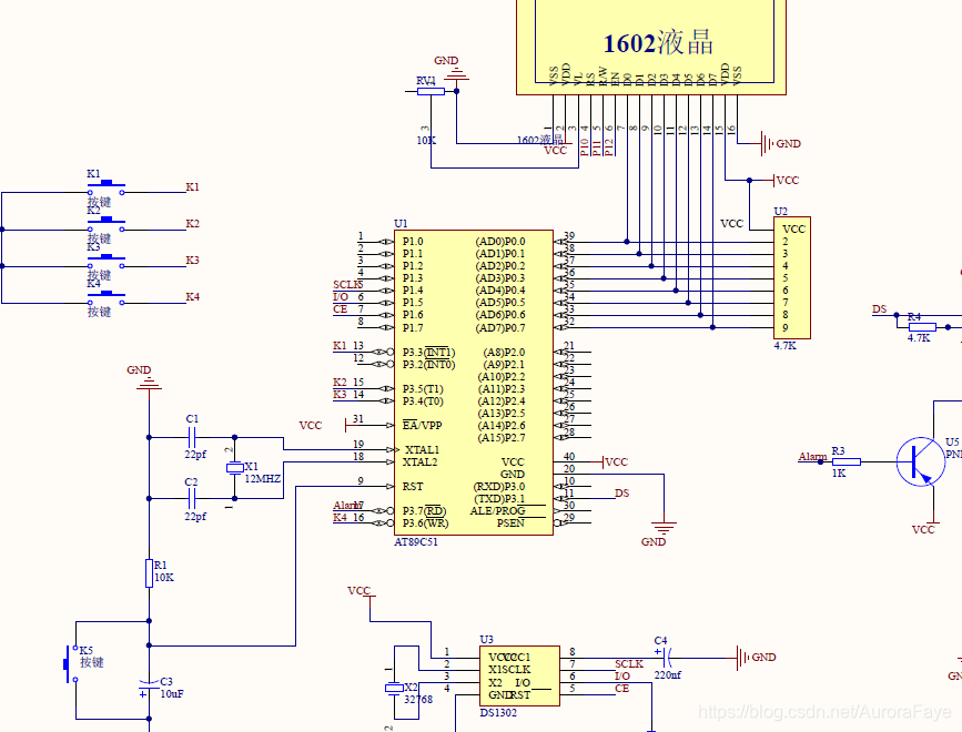
基于单片机万年历仿真设计(含AD原理图)
【资源下载】下载地址如下1517:
https://docs.qq.com/doc/DTlRSd01BZXNpRUxl



#include <reg52.h> //调用单片机头文件
#define uchar unsigned char //无符号字符型 宏定义 变量范围0~255
#define uint unsigned int //无符号整型 宏定义 变量范围0~65535
#include "eeprom52.h"
#include "nongli.h"
#include "intrins.h"
bit flag_200ms ;
bit flag_100ms ;
sbit beep = P3^7; //蜂鸣器定义
bit flag_beep_en;
uint clock_value; //用作闹钟用的
sbit dq = P3^1; //18b20 IO口的定义
uint temperature ; //温度变量
uchar flag_nl; //农历 阳历显示标志位
uchar menu_1,menu_2;
uchar key_time,flag_value; //用做连加的中间变量
bit key_500ms ;
uchar n_nian,n_yue,n_ri; //农历显示的函数
#include "ds1302.h"
#include "lcd1602.h"


浙公网安备 33010602011771号