基于单片机盆栽自动浇花系统毕业设计
1450 下载地址 https://docs.qq.com/doc/DWEpnR2pOWU91b3p4?pub=1&dver=2.1.0
立题意义:随着科学的不断发展和人们生活水平的不断进步,人们对于生活质量的要求也越来越高,花草养殖成为了家庭生活中的一部分,人们养殖花草的目的大多是为了陶冶情操和提高室内外的空气质量等等,但由于工作繁忙等原因,不能按时给花草浇水成为了花卉死亡的主要原因;因此设计一款定时浇花的系统便成为当务之选。


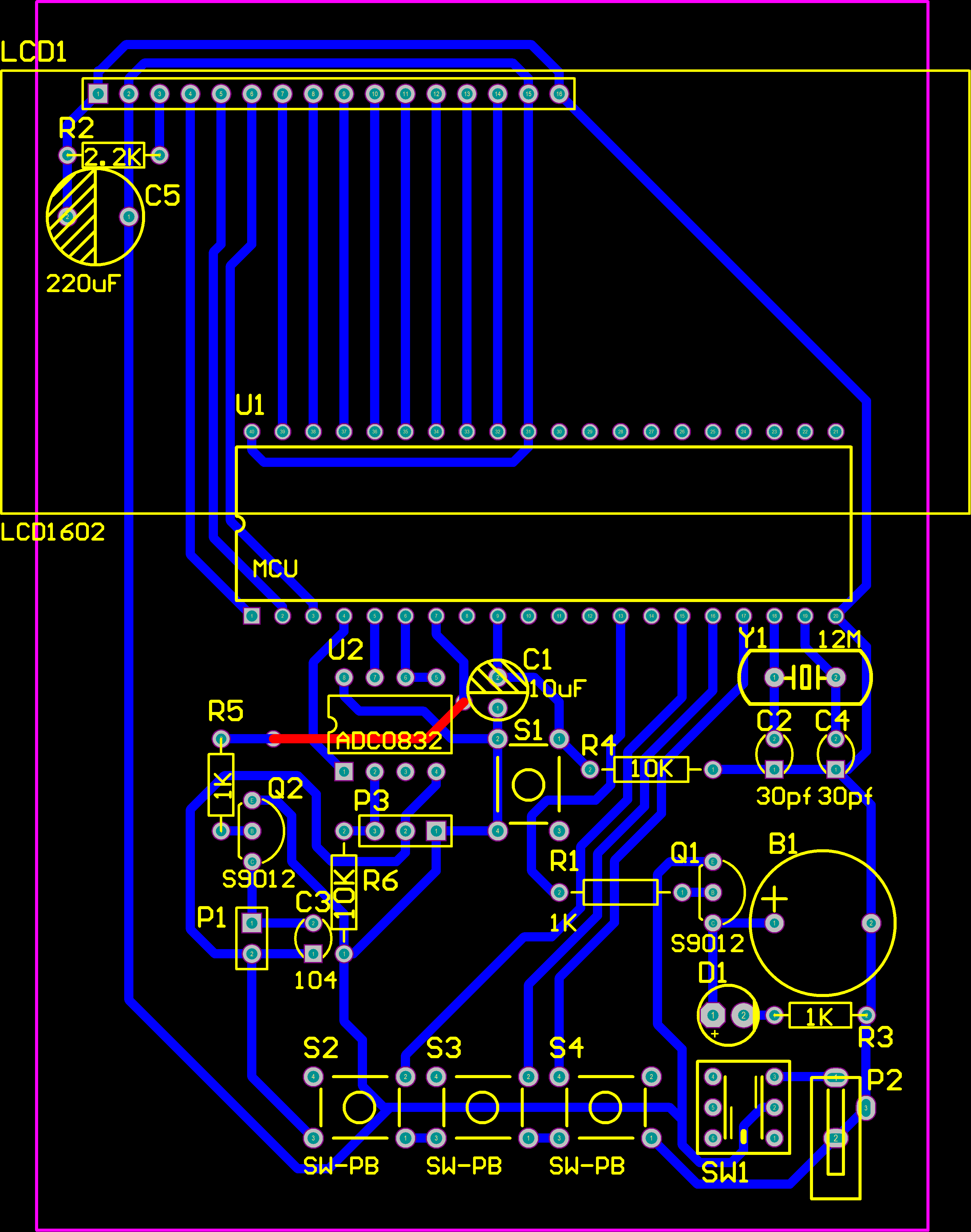
#include <reg52.h> //调用单片机头文件 #define uchar unsigned char //无符号字符型 宏定义 变量范围0~255 #define uint unsigned int //无符号整型 宏定义 变量范围0~65535 #include <intrins.h> sbit SCL=P1^4; //SCL定义为P1口的第3位脚,连接ADC0832SCL脚 sbit DO=P1^5; //DO定义为P1口的第4位脚,连接ADC0832DO脚 sbit CS=P1^3; //CS定义为P1口的第4位脚,连接ADC0832CS脚 sbit beep = P3^3; //蜂鸣器IO口定义 uint temperature,s_temp ; //温度的变量 uchar shidu; //湿度等级 uchar s_high = 70,s_low = 25; //湿度报警参数 sbit dianji = P1^6; //电机IO定义 bit flag_300ms ; uchar key_can; //按键值的变量 uchar menu_1; //菜单设计的变量 //这三个引脚参考资料 sbit rs=P1^0; //1602数据/命令选择引脚 H:数据 L:命令 sbit rw=P1^1; //1602读写引脚 H:数据寄存器 L:指令寄存器 sbit e =P1^2; //1602使能引脚 下降沿触发 uchar code table_num[]="0123456789abcdefg";


浙公网安备 33010602011771号