【产品经理研讨会第七期】架构即未来 - 中后台产品架构设计

架构即未来——中后台产品架构设计




B端系统的核心在于业务流程+结构,TO B产品就是根据对业务体系的分析,抽象出准确的业务流程及结构,并通过持续的解耦,构建产品架构,指导产品设计。



 

 

 



讲师介绍



 

 

 

陈老师

 

陈老师一直致力于人事系统及协同办公系统的搭建,对B端中后台产品架构建设有着自己独特的见解,陈老师将结合自己的产品经验,分享关于中后台架构建设的心得体会。

 

 




内容回顾

 



 

1

产品架构是什么?

来源于业务的结构化抽象

以功能和信息的形式体现

 

2

产品架构设计为了什么?

指导产品经理思考如何有效地解决用户的问题

明确产品方向

划分产品边界

指导产品路径

 

   好的产品架构应具备什么特点?

👍功能经过抽象,做到标准化、互相独立

👍清晰的功能便捷,架构分层明确

👍具备迭代优化的能力

 

3

产品架构设计关注什么?

 

7个核心原则

  • 熟悉业务:遵循业务认知和习惯

  • 掌握产品发展方向:融入业务提前规划预留

  • 易用性:保证用户体验

  • 普适性:每个单元模块可被复用

  • 从简单到复杂:最小MVP开始

  • 可拓展性:迭代、修改的成本最小化

  • 技术实现性价比:合理运用技术资源

 

 

始于流程分解

 

从主流程到子流程,逐层分解业务

 

终于结构分层

 

  • 系统层面的结构:划分平台/系统

  • 版本层面的结构:划分版本/权限

  • 模块层面的结构:划分模块/层级

  • 页面层面的结构:划分页面/信息

  • 内在的逻辑结构:完成逻辑串联

 

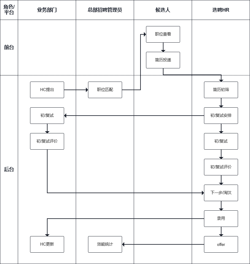
产品架构设计关注角色场景

B端复杂的业务场景往往会有多条主业务流程,并且附带了很多分支流程,因此需要对同角色/场景下的工作内容,进行边界划分,从而减少干扰,提升用户体验,其中包括:

  • 端口划分

  • 模块划分

  • 权限划分

 

以人力招聘业务场景为例,定义横纵向维度,流程图的横向维度可以做成职能部门/角色/平台层;流程的纵向维度可以进行平台层/模块层的划分,从而得出产品架构一级模块划分。

 

产品架构设计关注抽象

关注不同模块、功能等的底层构成共性,对其进行标准化模型的抽离,实现管理的统一性

 

统一性



举个栗子

  • 业务需求

我们的商城卖货需要有N种优惠方式;

 

  • 抽象后

所有的优惠都是“规则+奖励”的基本模型,在这个模型的基础上对“规则”和“奖励”分别进行纵向拓展,再排列组合,即可形成多种优惠方式;



 

产品架构设计关注解耦

关注系统/模块间的相互关系,明确业务边界与交互方式(功能、数据),以保证系统/模块的灵活性、复用性和容错性

解耦是持续进行的过程

1.复用性



举个栗子:流程引擎

 

  • 解耦前

每个系统/业务单独设计一套流程工具

 

  • 解耦后

不同系统/业务通过标准可接入流程引擎使用其服务



 

2.灵活性、容错性



举个栗子:流程流转

 

  • 解耦前

以单条流程为整体,只有一个输入输出,各节点是耦合的,一个错便整条错

 

  • 解耦后

各节点单独控制输入输出,可分段嫁接,可单一替换



 

4

产品架构设计需要什么能力?

 

 

懂行业,懂业务

对业务未来的流程和模式具备一定的预见能力

 

1.阅读业务书籍或报告,了解业务趋势以及业务模型;

2.参与业务总结性会议,未雨绸缪,走在业务前面先做相关功能和产品的规划;

3.利用人脉资源,了解其他公司的现金经验及做法

 

 

懂技术

了解程序设计原理和运行逻辑,

清楚数据是怎样交换、存储的

 

1.逛CSDN、掘金、知乎,了解一些常见的技术及其应用范围

2.在需求技术评估或技术评审环节,主动问开发怎么实现需求,或向开发解释希望的技术实现方案,最后理清技术交互环节

 

 

 

培养抽象和逻辑思维,强化B端结构化思维

 

1.学习试用竞品,掌握通用模块设计的套路,然后动手梳理其他模块间的逻辑关系,从中获得灵感

2.以终为始,把产品与业务的合作模式设定为SaaS模式

3.回归到传统软件工程学习,系统性学习软件工程中的一些原理、模型、思维,从而夯实基础

 

 

 



架构即未来

 








产品架构是一个复杂且宏大的话题,需要产品经理对复杂的业务流程进行系统性的合理分析,不断提升对用户、业务及产品深入思考的能力,把握产品设计的关键点。同时还要求产品经理能够敏锐洞察业务发展趋势,培养超前意识,前瞻性提出超出用户预期、有竞争力的产品方案,为集团创造价值,让用户获得持续的价提升。

posted on 2020-01-14 15:37  IT蒙男  阅读(822)  评论(0)    收藏  举报

导航