Java设计模式之适配器模式
1.1.概述
如果去欧洲国家去旅游的话,他们的插座如下图最左边,是欧洲标准。而我们使用的插头如下图最右边
的。因此我们的笔记本电脑,手机在当地不能直接充电。所以就需要一个插座转换器,转换器第1面插
入当地的插座,第2面供我们充电,这样使得我们的插头在当地能使用。生活中这样的例子很多,手机
充电器(将220v转换为5v的电压),读卡器等,其实就是使用到了适配器模式。

定义:
将一个类的接口转换成客户希望的另外一个接口,使得原本由于接口不兼容而不能一起工作的那些类能一起工作。
适配器模式分为类适配器模式和对象适配器模式,前者类之间的耦合度比后者高,且要求程序员了解现有组件库中的相关组件的内部结构,所以应用相对较少些。
1.2.结构
适配器模式(Adapter)包含以下主要角色:
•目标(Target)接口:当前系统业务所期待的接口,它可以是抽象类或接口。
•适配者(Adaptee)类:它是被访问和适配的现存组件库中的组件接口。
•适配器(Adapter)类:它是一个转换器,通过继承或引用适配者的对象,把适配者接口转换成目标接口,让客户按目标接口的格式访问适配者。
1.3.类适配器模式
实现方式:定义一个适配器类来实现当前系统的业务接口,同时又继承现有组件库中已经存在的组件。
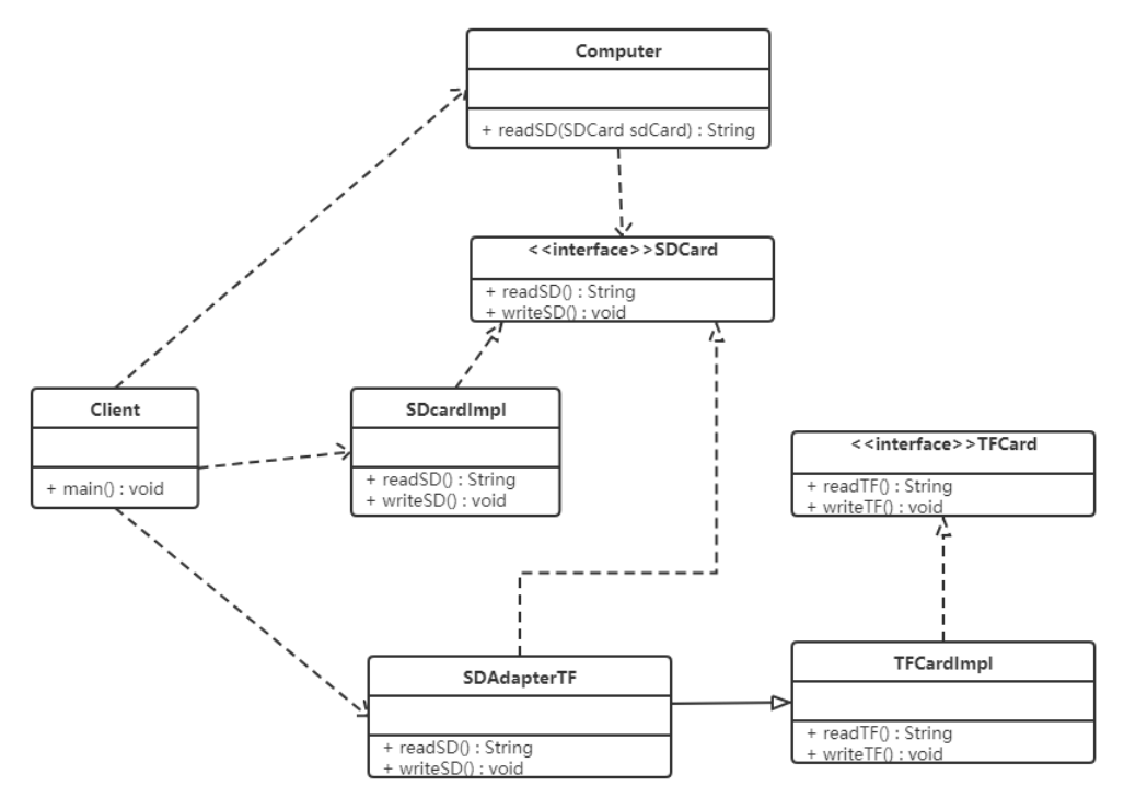
【例】读卡器
现有一台电脑只能读取SD卡,而要读取TF卡中的内容的话就需要使用到适配器模式。创建一个读卡器,将TF卡中的内容读取出来。
类图如下

代码如下:
/**
* @version v1.0
* @ClassName: SDCard
* @Description: 目标接口
* @Author: 黑马程序员
*/
public interface SDCard {
//从SD卡中读取数据
String readSD();
//往SD卡中写数据
void writeSD(String msg);
}
/**
* @version v1.0
* @ClassName: SDCardImpl
* @Description: 具体的SD卡
* @Author: 黑马程序员
*/
public class SDCardImpl implements SDCard {
public String readSD() {
String msg = "SDCard read msg : hello word SD";
return msg;
}
public void writeSD(String msg) {
System.out.println("SDCard write msg :" + msg);
}
}
/**
* @version v1.0
* @ClassName: Computer
* @Description: 计算机类
* @Author: 黑马程序员
*/
public class Computer {
//从SD卡中读取数据
public String readSD(SDCard sdCard) {
if(sdCard == null) {
throw new NullPointerException("sd card is not null");
}
return sdCard.readSD();
}
}
/**
* @version v1.0
* @ClassName: TFCard
* @Description: 适配者类的接口
* @Author: 黑马程序员
*/
public interface TFCard {
//从TF卡中读取数据
String readTF();
//往TF卡中写数据
void writeTF(String msg);
}
/**
* @version v1.0
* @ClassName: TFCardImpl
* @Description: 适配者类
* @Author: 黑马程序员
*/
public class TFCardImpl implements TFCard {
public String readTF() {
String msg = "TFCard read msg : hello word TFcard";
return msg;
}
public void writeTF(String msg) {
System.out.println("TFCard write msg :" + msg);
}
}
/**
* @version v1.0
* @ClassName: SDAdapterTF
* @Description: 适配器类
* @Author: 黑马程序员
*/
public class SDAdapterTF extends TFCardImpl implements SDCard {
public String readSD() {
System.out.println("adapter read tf card");
return readTF();
}
public void writeSD(String msg) {
System.out.println("adapter write tf card");
writeTF(msg);
}
}
/**
* @version v1.0
* @ClassName: Client
* @Description: TODO(一句话描述该类的功能)
* @Author: 黑马程序员
*/
public class Client {
public static void main(String[] args) {
//创建计算机对象
Computer computer = new Computer();
//读取SD卡中的数据
String msg = computer.readSD(new SDCardImpl());
System.out.println(msg);
System.out.println("===============");
//使用该电脑读取TF卡中的数据
//定义适配器类
String msg1 = computer.readSD(new SDAdapterTF());
System.out.println(msg1);
}
}
类适配器模式违背了合成复用原则。类适配器是客户类有一个接口规范的情况下可用,反之不可用。
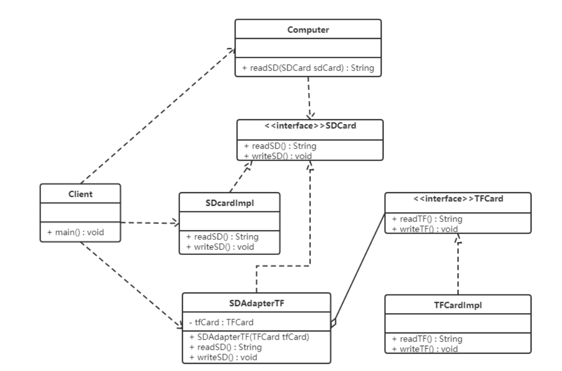
1.4.对象适配器模式
实现方式:对象适配器模式可釆用将现有组件库中已经实现的组件引入适配器类中,该类同时实现当前系统的业务接口。
【例】读卡器
我们使用对象适配器模式将读卡器的案例进行改写。类图如下:

代码如下:
类适配器模式的代码,我们只需要修改适配器类(SDAdapterTF)和测试类。
/**
* @version v1.0
* @ClassName: SDAdapterTF
* @Description: 适配器类
* @Author: 黑马程序员
*/
public class SDAdapterTF implements SDCard {
//声明适配者类
private TFCard tfCard;
public SDAdapterTF(TFCard tfCard) {
this.tfCard = tfCard;
}
public String readSD() {
System.out.println("adapter read tf card");
return tfCard.readTF();
}
public void writeSD(String msg) {
System.out.println("adapter write tf card");
tfCard.writeTF(msg);
}
}
/**
* @version v1.0
* @ClassName: Client
* @Description: TODO(一句话描述该类的功能)
* @Author: 黑马程序员
*/
public class Client {
public static void main(String[] args) {
//创建计算机对象
Computer computer = new Computer();
//读取SD卡中的数据
String msg = computer.readSD(new SDCardImpl());
System.out.println(msg);
System.out.println("===============");
//使用该电脑读取TF卡中的数据
//创建适配器类对象
SDAdapterTF sdAdapterTF = new SDAdapterTF(new TFCardImpl());
String msg1 = computer.readSD(sdAdapterTF);
System.out.println(msg1);
}
}
注意:还有一个适配器模式是接口适配器模式。当不希望实现一个接口中所有的方法时,可以创建一个抽象类Adapter ,实现所有方法。而此时我们只需要继承该抽象类即可。
1.5.应用场景
•以前开发的系统存在满足新系统功能需求的类,但其接口同新系统的接口不一致。
•使用第三方提供的组件,但组件接口定义和自己要求的接口定义不同

浙公网安备 33010602011771号