Django视图
Djanog基本架构
Modle:和数据库交互,通过Model可以不用直接操作数据库,提高了代码编写效率,重点
View: 处理用户的请求,和返回数据响应,可以直达用户,重点
Template: django独特的网页渲染方式,将内容配合模板渲染成网页展现给用户,需要配合前端基本 知识使用(html css js)如果前后端分离则用不到此模块 了解即可


Django视图
定义视图
处理http请求的部分,返回http响应
#定义视图--用户能看到的内容
def index(request):
return HttpResponse('视图')
访问该视图

路由定义
# djangosite/urls.py
from login import views
urlpatterns = [
path('admin/', admin.site.urls),
path('index/',views.index),
]
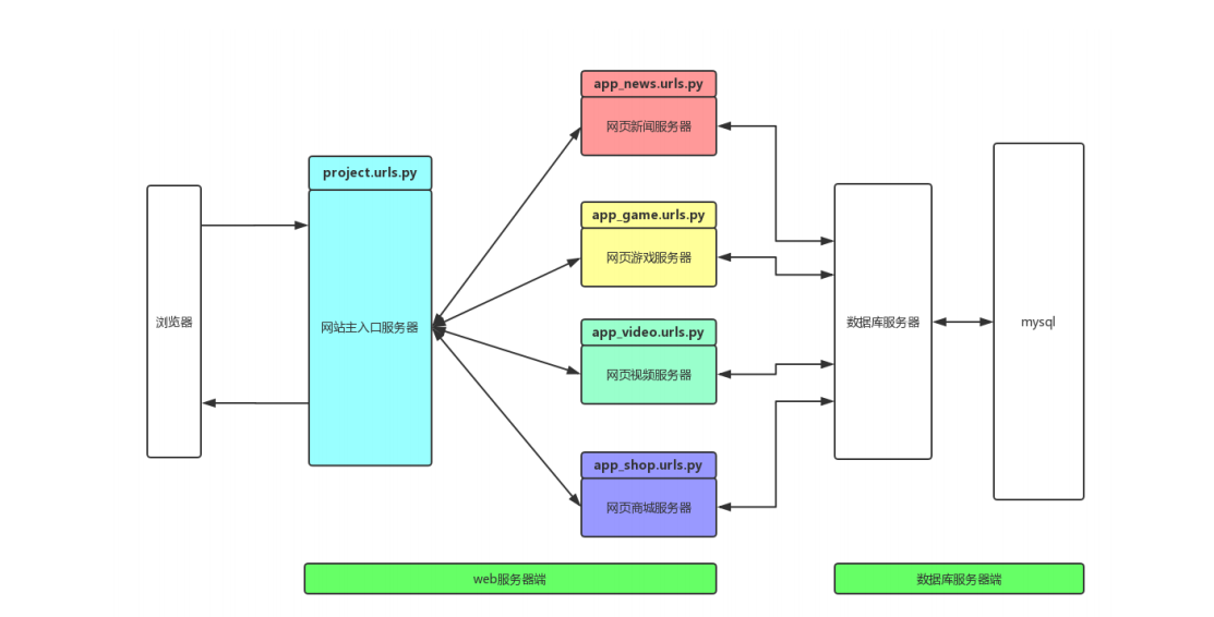
Django路由转发
当系统比较复杂时,一层路由会显得很臃肿,且后期不好维护,所以我们可以把路由层层分解,这个叫 做路由的转发。



浙公网安备 33010602011771号