Redis 源码 分析 链表(二)
由于C语言没有链表结构 所以Redis 也有自定义的链表。
/*
* 双端链表节点
*/
typedef struct listNode {
// 前置节点
struct listNode *prev;
// 后置节点
struct listNode *next;
// 节点的值
void *value;
} listNode;

/*
* 双端链表结构
*/
typedef struct list {
// 表头节点
listNode *head;
// 表尾节点
listNode *tail;
// 节点值复制函数
void *(*dup)(void *ptr);
// 节点值释放函数
void (*free)(void *ptr);
// 节点值对比函数
int (*match)(void *ptr, void *key);
// 链表所包含的节点数量
unsigned long len;
} list;

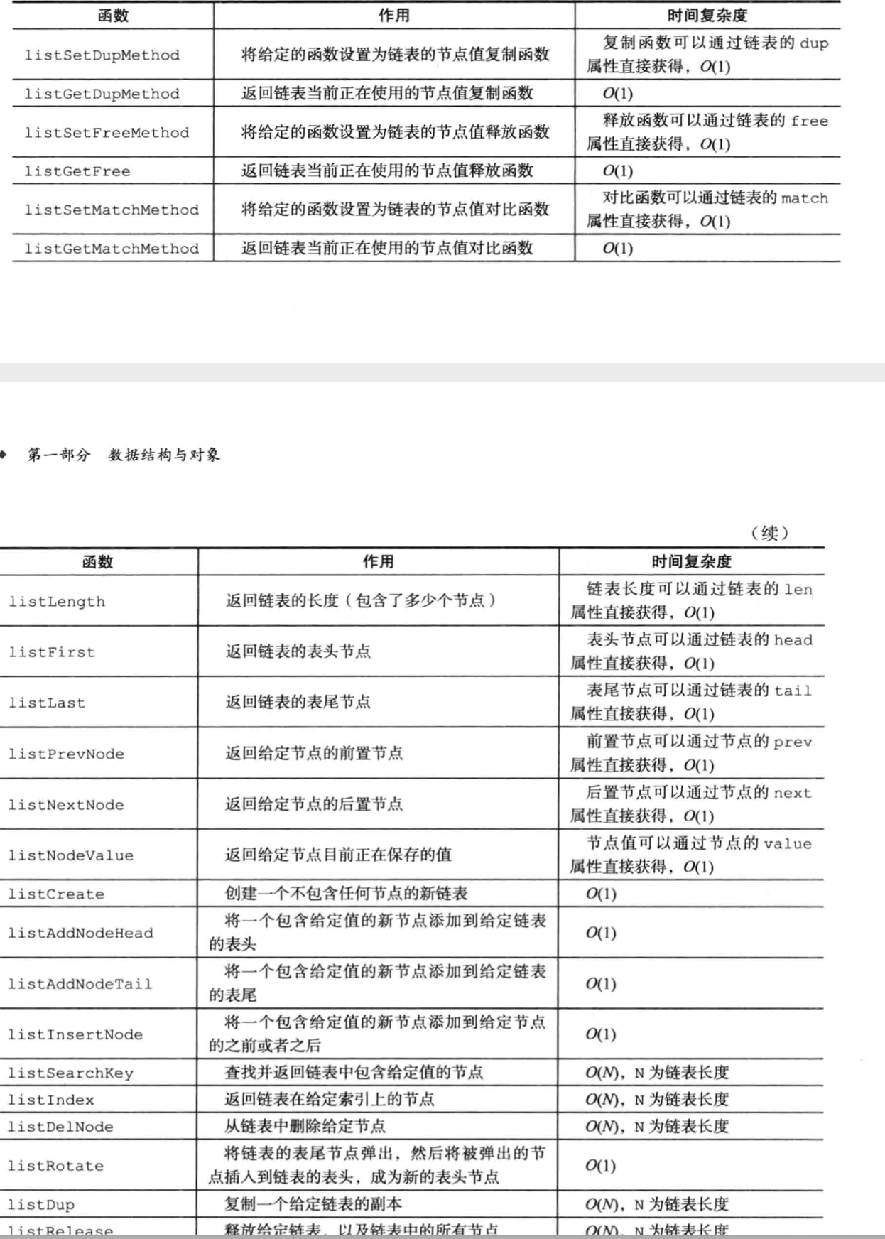
Redis链表结构特点 其实是链表特点:
- 双端:链表节点带有prev 和next 指针,获取节点的前置和后置节点的复杂度都是O(1)
- 无环:表节点的prev指针和表尾指针的next指针都指向NULL,对链表的访问以NULL为终点。
- 带表头指针和表尾指针:通过list结构的head指针和tail指针,程序获取链表的表头节点和 表尾节点复杂度为O(1)
- 带链表长度计数器:程序会用list结构的len属性来对list持有的链表节点进行计数,程序获取链表中节点数量复杂度为O(1)
- 多态:链表节点使用void*指针来保存节点值,并且可以通过list结构的dup、free、match三个属性为节点值设置类型特定函数,所以链表可以用于保存各种不同类型的值。
![在这里插入图片描述]()


浙公网安备 33010602011771号