《深入浅出数据分析》分解数据

根据数据分析出如何提升销量?

一、确定问题
客户将帮助你确定问题,需要多了解一些对确定问题有一定的好处。对客户的了解越深,作出的分析对客户越有帮助。

问题一:
总体问题是提升销量,为了摸清客户的真实意图,提出5个问题:
目标销量是根据什么确定的?
广告费的投入是怎么确定的?
广告费投入的手段?
社会网络费的确定以及手段?
单价为什么要降低?

二、分解问题
分解问题往往是将含糊不清的大问题分解成小问题,这些小问题是一些可管理、可解决的组块。分解问题最重要的是找出比较因子,进行有效的比较是分析数据的核心。




问题二:
根绝客户确定无疑的观点以及你的想法,分析以上邮件和你的数据,将他们分解为能够描述你的现状的更小的组块。
客户确定无疑的观点:
总销量可以等于目标销量
目标受众是11-15岁的少女消费者
对手销量的总收入比我们高50%-100%
广告和社会网络营销总预算是第一个收入的20%
我对数据的想法:
总销量变化不明显
目标销量增长过高
广告费与社会网络费用比值
单价变化
解答二:

三、评估组块

让自己介入分析是作出自己的明确假设,以自己的信用为自己的结论打赌,而自己的结论需要依靠数据分析的支撑。

四、提出建议:
数据分析师必须要将数据分析形成报表供制定决策,作为客户作出决策的参考或者依据。

问题三:
根据之前收集的信息,你建议Acme如何提升销量?为什么?
广告的投放的位置在学校附近,这主要针对消费人群。

问题四:
在分析过程中,收集到一些错误的或者不完整信息,这里是对有关少女消费者的情况把握不准。是那些信息不完整呢?

五、心智模型
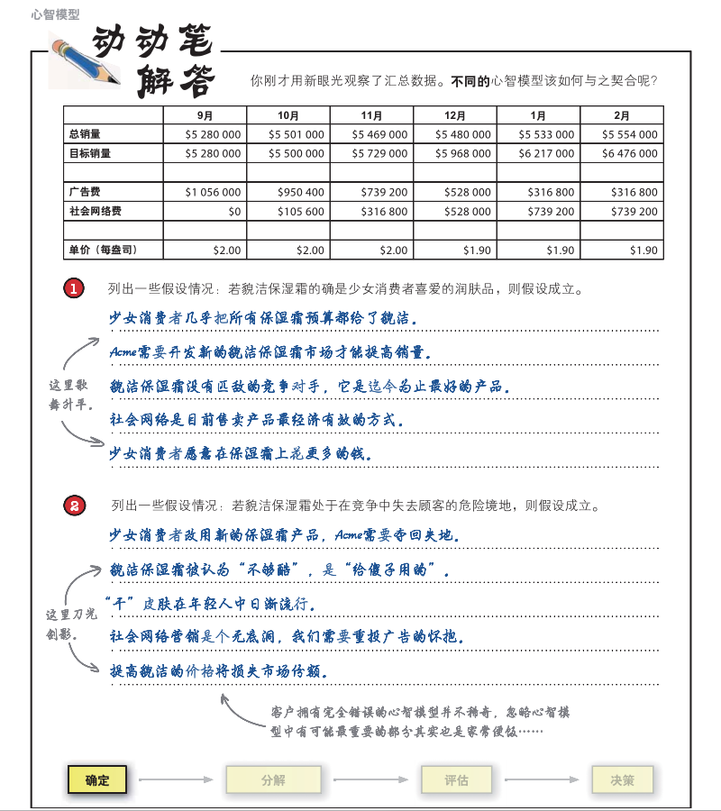
心智模型是你对外界的假设和你确信的观点。当你无法看到一切的时候,大脑会做出选择,心智模型决定选择的结果。最好只用正确的心智模型。

六、复盘-确定

在心智模型中应当包括你不了解的因素,合理利用“反查”的方法解释位置信息。

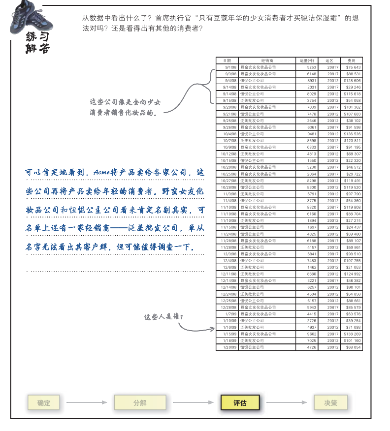
原始数据:所获得的新数据并未进行任何处理

在这份初始数据中可以了解到经销商的分两部分,一是化妆类:野蛮女友化妆品公司、忸怩公主公司;二是批发公司:泛美批发公司。执行官了解到的消费者属于一类,还有另外一个需要深度挖掘的客户群体。





浙公网安备 33010602011771号