众所周知,JavaScript 是一门单线程语言,虽然在 html5 中提出了 Web-Worker ,但这并未改变 JavaScript 是单线程这一核心,,可是浏览器又能很好的处理异步请求,那么到底是为什么呢?
大家都知道js是单线程的脚本语言,在同一时间,只能做同一件事,为了协调事件、用户交互、脚本、UI渲染和网络处理等行为,防止主线程阻塞,Event Loop方案应运而生...
为什么js是单线程?
js作为主要运行在浏览器的脚本语言,js主要用途之一是操作DOM。
在js高程中举过一个栗子,如果js同时有两个线程,同时对同一个dom进行操作,这时浏览器应该听哪个线程的,如何判断优先级?
为了避免这种问题,js必须是一门单线程语言,并且在未来这个特点也不会改变。
浏览器执行线程
在解释事件循环之前首先先解释一下浏览器的执行线程: 浏览器是多进程的,浏览器每一个 tab 标签都代表一个独立的进程,其中浏览器渲染进程(浏览器内核)属于浏览器多进程中的一种,主要负责页面渲染,脚本执行,事件处理等 其包含的线程有:GUI 渲染线程(负责渲染页面,解析 HTML,CSS 构成 DOM 树)、JS 引擎线程、事件触发线程、定时器触发线程、http 请求线程等主要线程
关于执行中的线程:
主线程:也就是 js 引擎执行的线程,这个线程只有一个,页面渲染、函数处理都在这个主线程上执行。
工作线程:也称幕后线程,这个线程可能存在于浏览器或js引擎内,与主线程是分开的,处理文件读取、网络请求等异步事件。
执行栈
当执行某个函数、用户点击一次鼠标,Ajax完成,一个图片加载完成等事件发生时,只要指定过回调函数,这些事件发生时就会进入执行栈队列中,等待主线程读取,遵循先进先出原则。
主线程
要明确的一点是,主线程跟执行栈是不同概念,主线程规定现在执行执行栈中的哪个事件。
主线程循环:即主线程会不停的从执行栈中读取事件,会执行完所有栈中的同步代码。
当遇到一个异步事件后,并不会一直等待异步事件返回结果,而是会将这个事件挂在与执行栈不同的队列中,我们称之为任务队列(Task Queue)。
当主线程将执行栈中所有的代码执行完之后,主线程将会去查看任务队列是否有任务。如果有,那么主线程会依次执行那些任务队列中的回调函数。
任务队列( Event Queue )
所有的任务可以分为同步任务和异步任务,同步任务,顾名思义,就是立即执行的任务,同步任务一般会直接进入到主线程中执行;而异步任务,就是异步执行的任务,比如ajax网络请求,setTimeout 定时函数等都属于异步任务,异步任务会通过任务队列的机制(先进先出的机制)来进行协调。具体的可以用下面的图来大致说明一下:

同步和异步任务分别进入不同的执行环境,同步的进入主线程,即主执行栈,异步的进入任务队列。主线程内的任务执行完毕为空,会去任务队列读取对应的任务,推入主线程执行。 上述过程的不断重复就是我们说的 Event Loop (事件循环)。
在事件循环中,每进行一次循环操作称为tick,通过阅读规范可知,每一次 tick 的任务处理模型是比较复杂的,其关键的步骤可以总结如下:
1.在此次 tick 中选择最先进入队列的任务( oldest task ),如果有则执行(一次)
2.检查是否存在 Microtasks ,如果存在则不停地执行,直至清空Microtask Queue
3.更新 render
4.主线程重复执行上述步骤

这里相信有人会想问,什么是 microtasks ?规范中规定,task分为两大类, 分别是 Macro Task (宏任务)和 Micro Task(微任务), 并且每个宏任务结束后, 都要清空所有的微任务,这里的 Macro Task也是我们常说的 task ,有些文章并没有对其做区分,后面文章中所提及的task皆看做宏任务( macro task)。
宏任务主要包含:script( 整体代码)、setTimeout、setInterval、I/O、UI 交互事件、setImmediate(Node.js 环境)
微任务主要包含:Promise、MutaionObserver、process.nextTick(Node.js 环境)
setTimeout/Promise 等API便是任务源,而进入任务队列的是由他们指定的具体执行任务。来自不同任务源的任务会进入到不同的任务队列。其中 setTimeout 与 setInterval 是同源的。
举例
掌握概念之后,我们来做一个例子强化一下:
console.log('script start'); setTimeout(function() { console.log('setTimeout'); }, 0); Promise.resolve().then(function() { console.log('promise1'); }).then(function() { console.log('promise2'); }); console.log('script end');
整体 script 作为第一个宏任务进入主线程,遇到 console.log,输出 script start 遇到 setTimeout,其回调函数被分发到宏任务 Event Queue 中 遇到 Promise,其 then函数被分到到微任务 Event Queue 中,记为 then1,之后又遇到了 then 函数,将其分到微任务 Event Queue 中,记为 then2 遇到 console.log,输出 script end
至此,Event Queue 中存在三个任务:宏任务:setTimeout 微任务:then1、then2
执行微任务,首先执行then1,输出 promise1, 然后执行 then2,输出 promise2,这样就清空了所有微任务
执行 setTimeout 任务,输出 setTimeout 至此,输出的顺序是:script start, script end, promise1, promise2, setTimeout
再来一个题目,来做个练习:
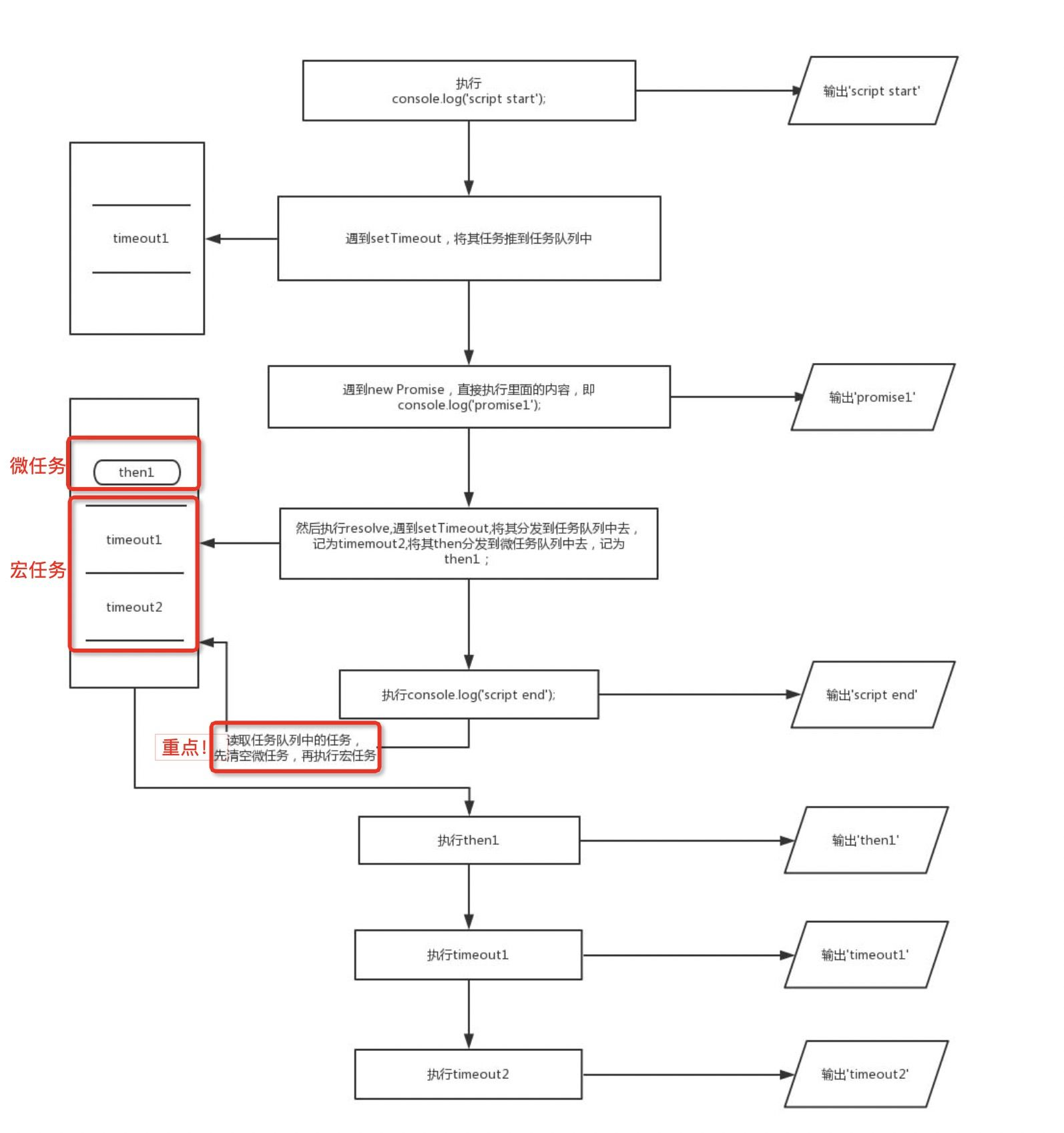
console.log('script start'); setTimeout(function() { console.log('timeout1'); }, 10); new Promise(resolve => { console.log('promise1'); resolve(); setTimeout(() => console.log('timeout2'), 10); }).then(function() { console.log('then1') }) console.log('script end');
这个题目就稍微有点复杂了,我们再分析下:
首先,事件循环从宏任务 (macrotask) 队列开始,最初始,宏任务队列中,只有一个 scrip t(整体代码)任务;当遇到任务源 (task source) 时,则会先分发任务到对应的任务队列中去。所以,就和上面例子类似,首先遇到了console.log,输出 script start; 接着往下走,遇到 setTimeout 任务源,将其分发到任务队列中去,记为 timeout1; 接着遇到 promise,new promise 中的代码立即执行,输出 promise1, 然后执行 resolve ,遇到 setTimeout ,将其分发到任务队列中去,记为 timemout2, 将其 then 分发到微任务队列中去,记为 then1; 接着遇到 console.log 代码,直接输出 script end 接着检查微任务队列,发现有个 then1 微任务,执行,输出then1 再检查微任务队列,发现已经清空,则开始检查宏任务队列,执行 timeout1,输出 timeout1; 接着执行 timeout2,输出 timeout2 至此,所有的都队列都已清空,执行完毕。其输出的顺序依次是:script start, promise1, script end, then1, timeout1, timeout2
用流程图看更清晰:

浙公网安备 33010602011771号