微软windows系统中字体在win10中下载方法和商用许可查看
微软windows系统中字体字体授权说明:
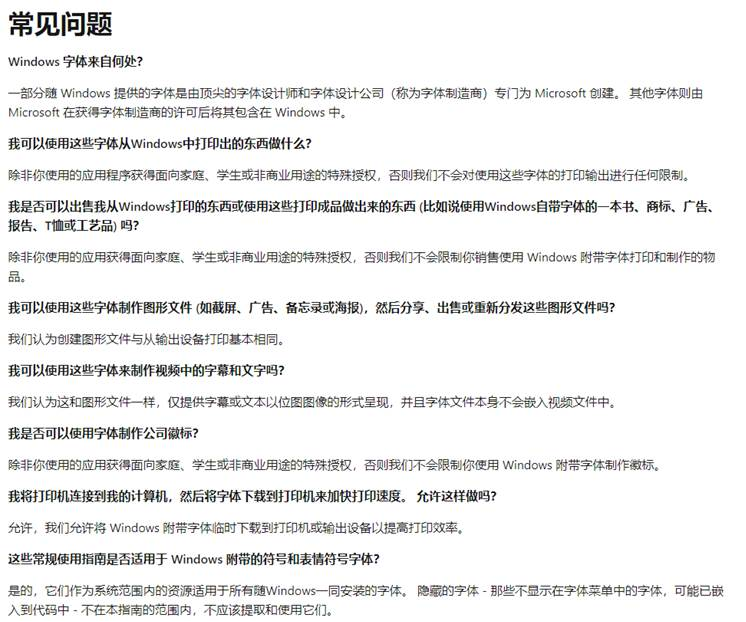
https://docs.microsoft.com/zh-cn/typography/fonts/font-faq
https://docs.microsoft.com/en-us/typography/fonts/font-faq
另外,请参考
https://www.fonts.com/font/microsoft-corporation/trebuchet-ms
字体查询网站:
https://docs.microsoft.com/zh-cn/typography/font-list/
https://www.fonts.com/content/microsoft-typography
在上面链接中查询需要授权的字体

以下字体完全被 Microsoft 拥有,不能将它们用作再分发许可对象,这些字体包括:Verdana、Georgia、Comic Sans MS、MS Sans Serif、Tahoma、Wingdings、Webdings和Trebuchet MS。要了解与字体有关的详细信息以及字体供应商的链接,请访问 Microsoft Typography Web 站点 http://www.microsoft.com/typography/
Windows 10 字体查询方法:
1.桌面单击右键,选择个性化
2.在打开的界面中,左边菜单栏中选择“字体,之后再右边搜索栏中输入需要查询的字体。”
3.图中以“微软雅黑为例”找到之后单击它!
4.之后查看相关字体版权所有等相关信息
以下字体完全被 Microsoft 拥有,不能将它们用作再分发许可对象,这些字体包括:Verdana、Georgia、Comic Sans MS、MS Sans Serif、Tahoma、Wingdings、Webdings和Trebuchet MS。要了解与字体有关的详细信息以及字体供应商的链接,请访问 Microsoft Typography Web 站点 http://www.microsoft.com/typography/

浙公网安备 33010602011771号