GC白皮书(gold coin white book )
第一章合约简介
GC(gold coin)是众联商安基于区块链技术研发的黄金托管,数字化公司运营的电子合约,非虚拟货币,且合约条款写入公司章程,是具有法律效益的合同。
众联是首家通过区块链技术将公司数字化运营的公司,公司的资产、财务出纳、运营管理都是完全基于区块链系统来运营,数据公开透明,可追溯。众联响应国家号召,发展区块链技术解决实际生产的信任问题。
在互联网公司上链全球化趋势上,GC不仅仅是引领者、还是方案的提供者。GC提议互联网APP的客户端,应该支持由用户自由选择以加密的方式将服务者产生的数据存入开放的网络,来打破互联网信任不对等,网民被欺诈无法维权等枷锁,为用户追溯、司法取证,打开便捷之门。
GC属于全人类,在未来任何互联网服务都运行在区块链网络上,不管是购物app还是服务app等所有app只需要获取一个通证就可以为第三方服务,全程可以追溯,鉴伪。这种浩瀚的网络空间带来的不仅是便捷,还是新时代的标志,如今一切就绪,众联商安无偿联合全体实现跨区新时代的第一步。如今他来了!
第二章使命必达
持有GC黄金托管合约意味着您在众联商安一份固定资产,并享有股东权利,关于股东权利详细请查阅公司章程。
保证合约持有人资产
保障一:GC作为黄金托管合约,黄金本身就是最保值的资产;
保障二:公司的实控权实属大众,财务出纳是公开透明的,重大事项决策由所有合约持有人均权投票产生。
保障三:公司章程规定,运营损失达总资产百分之一立即重审项目并更换CEO,达百分十公司申请破产结算。
提高生产效率,产能百分之155,利润百分155
众联商安是不但是一个全民公司,还是一个比私人公司更有活力的公司。区块链投票机制直接选举公司的领导层,并且拥有重大事项的仲裁权。公司财务,出纳,运营细节都存储于EG区块链数据库。
EG区块链易于扩展并有丰富的视图层应用给用户展示出纳报表,重大事项决断记录,企业计划录等,丰富的应用方便合约持有人监督,并行使权利。
解决资本垄断,共同致富
GC合约的发行受“人类命运共同体”思想指导,通过区块链技术创造一个财富共享,开放透明的公司,致力于解决资本垄断,技术垄断,全球化经济壁垒等问题,提升参与者生活的幸福指数。具体方针请查阅公司章程。
引领绿色互联网、物联网
无区块链不互联网是众联商安倡导的理念,旨在解决C端用户与B端的网络安全和信任问题。众联向民众宣传区块链技术,并为第三方提供区块链接入能力。以GC合约区块链为基建,构造丰富的上层应用。
创造未来
众联商安的首要目标是解决资本垄断,技术垄断,消除贫富两极化的问题,美国是地球上最大的国家,却因为资本垄断导致贫富差距巨大,社会不稳定,出现了很多社会阴暗面。在自由的经济体系和计划经济体系,众联利用科技技术找到了全新的契合点,使商业回归本质,造福民众。避免出现二战危机、倒牛奶悲剧,讲战争促进科技发展等错误,战争发起的人有罪,蒙尘的是百姓,尤其是德国民众。
众联商安首先发展基础产业如餐饮,旅游,娱乐,商城等低风险高收益产业回报合约人。随后吸引科技人才再发展高科技产业去除技术壁垒。
众联商安完成首要目标后,以积极的决策和高科技可以将生产效率再提高百分之155,多余的产能将应用于实现终极目标:在2055年开始拥有火星移民,十年内1亿张票的运载能力。
第三章公司章程
纲要
本公司章程制度决定了本公司是一个本着福及民众的责任制定,遵守国家公司法,保证股东利益的数字化公司,自发布日起,具有法律效益。
数字化公司办法
公司股本百分百量化为黄金托管合约,合约中标注的资产为黄金,基础单位为g,即一股等于1g黄金,股东自由选择入退股,当股东退股时公司应当按照法定流程为其办理退股,并将其所持有的黄金等量退回。
股东权利百分百基于区块链技术托管,量化为数字资产,即持有黄金托管合约即是公司股东。
股东权利
股东权利分为分红和投票权两部分。为支持公司融资发展,除了分红做特别规定,其余权力各个股东等同。
均股分红
减去以股份(特权股)占比的分红,剩余分红在股东中均分。
均股投票(基于EG链)
每个股东不论持有多少黄金托管合约,其投票权力都是一样的,即是均权投票。投票结果通过EG链产生,EG链是使用EG共识算法研发的区块链,既是黄金托管合约存储的区块链。
天使投资股特别分红办法
为了更好的融资发展,设立特权股份分红,当财团以融资的方式获取股份为特权股,特权股享受按所持合约数量占比分红,但特权股最长寿命不得超过10年,且超过3年的特权股合约需要总经理授权,特权股失效后转为均股分红。
均权衍生股东特别福利-VIP待遇:
公司股东在享受公司资源时拥有VIP待遇。 VIP规则的制定由均权股东通过EG共识链投票决定。在生产力溢出或发生自然灾害,VIP待遇可以使股东在分配资源上达成共识,最终实现为股东提供福利或合理分配资源。另一方面,在公司正常的发展规划中,VIP待遇可以对公司的发展起到激励作用。
专利政策
开放的专利政策可以真正的给发明创造者提供福利,而不会让某项专利成为资本家暴利的砝码。
通过本公司产生的专利不存在垄断性,拥有统一计算规则:专利贡献者享受年总利润的百分之二十作为经济收入,享受年限根据法定专利机构评判。除此之外没有其他权利。
总经理权利
总经理是本公司最高职位,具有人事任免,投资运营等权力。
总经理经由一年一度的股东大会决定任免。当合约持有人认为总经理的行为对公司有害时可以通过EG链投票限制或罢免总经理的权利。
当总经理运营活动调用资金超过公司总资产的百分之30十需要提起EG链3天投票,当反对票超过百分之1时,投票时间延长12天。最终结果以支持票是否超过反对票决定此项事宜是否通过。
第四章共识设计
GC合约运行在基于EG共识算法架构的区块链上,限制生产1 亿份黄金买卖合约,每一份合约托管1g黄金,和均化的股东权利(详细见公司章程)。
1亿份合约的数量是经过众联商安认真考虑的,就像点核聚变所需要的能量一样,不多不少,根据市场行情及预期的生产效率,1亿份合约“出炉”创造的利润足够公司持续盈利至实现终极目标,根据公司章程特权股持续时间不超过10年,10年后合约持有人会转卖特权股或作为避险资产持有,合约将在人群中大量分散,更多的人将有权利直接参与公司的运营和决策。
“出炉”的合约是指从创始合约转出的合约,即是已售出的合约。为了避免创始人私自转出套取利润规定:从创始合约售出的合约价格溢值百分之20作为公司利润,每售出一份创世合约,惠及所有参与者。
第五章 EG共识算法
本章节描述EG共识算法通过责任链执行监察机制,仲裁机制,实现区块链的去中心化,数据不可篡改的特征。
EG共识单元分为4类, 委托人、担保人、顶端节点、聚合节点。每一个共识单元负责不同的算法,实现各个节点互相监督,保障整体的数据是诚实可信不可以被篡改的。
委托人是数据的生产方,委托人签名的数据需要经过担保人担保才能被EG区块链系统承认,所以委托人必须有一个固定的担保人配合才能正常的展业,本文以“开户方”来描述委托人的担保人。委托人不可以随意转移开户方,转移申请发出后需要冻结一定的时期来生效,这个时期的设置是灵活的,在实名制的区块链体系或顶端节点具有极高的公信力时,比如政府职能单位,可以缩短这个冻结时间,甚至是取消冻结时间。关于冻结时间的考量基于系统安全的设定,是否解除冻结取决于聚合节点的是否执行完毕。
担保人故名思意是担保委托人生产的数据真实有效、没有被篡改。委托人可以冻结账户资产公开声明成为担保人提供担保服务,担保能力取决于冻结的资产数量。当担保人接收到到委托人的大额交易超出担保能力时,可以选择其他担保人节点形成联合担保。其他担保人是否接受担保邀请不是强制的。是由个体终端自定义设置的,比如可以设置指定接受某一个担保人,或者必须经过顶端节点签名认可形成联合担保等。
顶端节点是全网选出最有担保能力的节点,由担保人角色负责,但仅负责诚实记录所有担保人节点的发来的支付链的先后顺序,并提供查询服务给其他担保人。顶端节点是收款方节点判断担保人额度有没有超支,支付链合法不合法的重要依据。
区块链初始化时顶端节点是第一个区块。顶端节点的签名数据的合法性通过节点定时“集会交流”的方式来监督,如果顶级节点作弊,其他节点将通过举证废除重新选取顶级节点。
聚合节点是用来汇总支付链及发布仲裁声明的节点。当支付链汇总时作弊的节点将会显现出”超支“冲突,当节点获取到相互冲突的支付链时会主动发起仲裁,扣除担保人押金用以填平超支的账单。如果发现顶端节点作弊将会扣除顶端节点押金并冻结其账户,然后重新选择最具有担保能力的节点作为顶端节点。如果没有作弊行为,所有的支付链将被担保人签名认可成为不可以变更的事实。
聚合节点是发现作弊行为的终极保障,其执行的频率是实现接近完全可靠的公共账本的关键参数。
假设V代表时间段内可靠率(100%既是完全可靠),聚合数据执行的时间间隔t,b为在这个时间段内被作弊的概率(风险值)。则:
V(1) =b/t
收款人在这个时间点之后进行确认收款操作,风险值将降为0,即已经被认作事实不会被篡改。委托与担保的理念是签名账单即意味着责任,所以在实名制的区块链系统因为监管的存在可以不必等待聚合完成再后确认交易来提高交易效率,因为超支的个人会被追缴,超支的单位会被追责。实名制的系统,法定的监管将作为最有担保能力的节点,即作为顶端节点。
受限于当前软硬件环境,过于频繁的执行聚合数据意味着使系统过高的负载。影响系统整体的吞吐量。在非实名制的系统下,鉴于作弊被追责的代价和交易数值的考量下小额交易可无需考虑等待完成聚合数据再确认交易,仅需要个人终端依据认可的第三方节点提供风险评价参考而决定是否交易即可,而对于大宗交易,等待聚合完成的时间是可以被人们接受的。
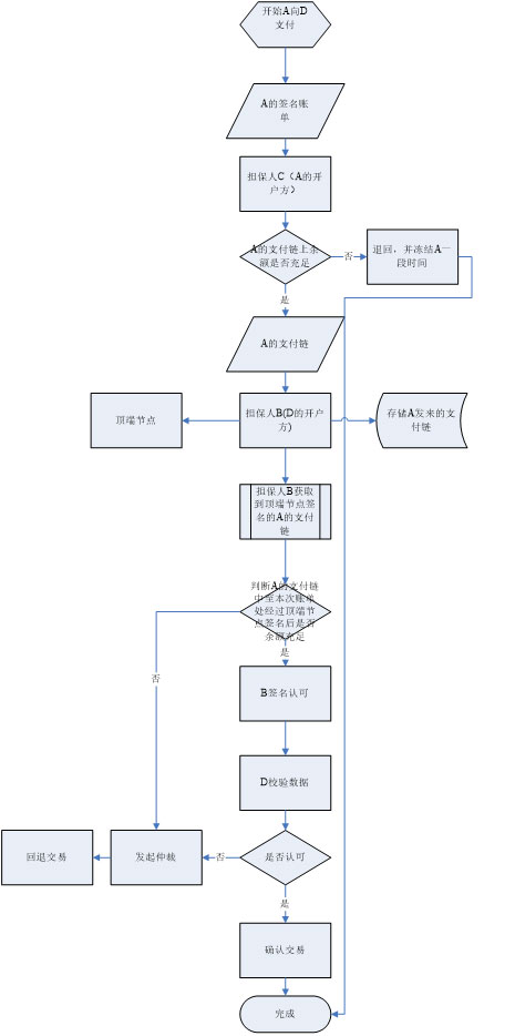
如图2-1 支出方流程图,假设委托人A发起一份向D支付的签名账单,委托人A会将这份签名的账单发送给系统中的担保人节点C,担保人C拿到账单后会验证委托人A的签名是否正确,余额是否充足,当基本条件满足后会将账单签名后打包成包含本次账单担保人A的支付链数据(A的收支详单)传送给D的开户方担保人B,B确认C有担保能力后, 再将支付链传送给区块链网络中公认担保能力最强的担保人节点签名(顶端节点)以确认支付链是最新的且C的担保能力大于本次交易的数额。

2-1 支出方委托人流程图
收款人D在A的支付过程中起监察作用,在“仲裁机制实现规避双重支付”章节详解。收款人认为支付条件不可信时可以发起放弃收款来失效本次交易。放弃本次交易的签名指令将会首先发给A的开户方C,然后由C负责同步到顶级节点,解除占用本次交易的担保额度。

2-2 收入方委托人示意图
支付链是以时间戳排序的支付人的收支详单,如下图所示:

图 1-1 支付链
责任链可以从收支链上的签名反馈,作为“仲裁机制”的重要依据,如图1-1责任链所示:

图 1-1 责任链
EG共识算法的仲裁机制能够实现规避双重支付漏洞。理论上任何一个责任链上的节点都有可能“叛变”,但仲裁机制可以保障收款人的权益。当最有担保能力的顶端节点"叛变" 将会使 “付款人”支付超出其能力的账单。在区块链总资产不变且在非实名制的的情况下意味着收款人会损失利益。仲裁机制导向的结果有三种:废弃本次交易,收款人百分百损失;仲裁成功,收款人不损失;仲裁成功,但扣除责任的担保金后仍不足以填平本次交易作弊的部分。
作弊的代价是极高的,不管作弊有没有成功,当作弊节点生成作弊数据被其他节点检测到并仲裁意味着损失押金并冻结账户的风险。在实名制体系里甚至要承担法律责任。
支付方担保人的“叛变”是指支付方的账单超支,但支付方的开户担保人通过隐藏支出项或伪造收入项来签名支付链欺骗收款人接受交易。
这种作弊只有在超支的额度大于担保额+支付方的余额的情况才是有意义的。否则仲裁机制不仅会扣除支付方的余额和担保额还会进行锁定账户的操作。
收款人在不经过顶级节点验证支付方担保余额的情况接受这种账单风险是极大的。假设对方出现作弊行为,将会损失仲裁机制填不平的部分。EG共识算法之所以不强制执行经过顶级节点的验证是为了给支付网络更灵活的体验,实现”支票的功能“,最终支票是否有效,取决于实际。
顶端节点通过提供虚假的支付链序列使支付方担保人节点看起来有能力进行合法支付,但因为顶端节点是收款人节点授信支付方的重要依据,所以顶端节点作弊的数据一定会与区块链网络中某个节点的数据冲突,发现作弊行为的时间是避免损失的重要参数。
同样这种作弊只有在超支的额度大于担保额+支付方的余额+顶级节点的担保额度的情况才是有意义的。否则仲裁机制不仅会扣除支付方的余额和担保额还会进行锁定顶端节点账户的操作,然后全网聚合数据选出新的担保额度最高的节点。

浙公网安备 33010602011771号