android 面试知识点 速看,促进记忆
Handler的原理
1.Activity,View,Window三者关系
2. activity生命周期

3.activity生命周期2

4.Android UI适配

5.Android中的几种动画

6.Android中跨进程通讯的几种方式

7.app卡顿优化注意事项

8.Context继承结构

9.Context应用场景
10.Handler的原理![]()

11.https工作流程

12.https和http区别

13.HybridApp WebView和JS交互

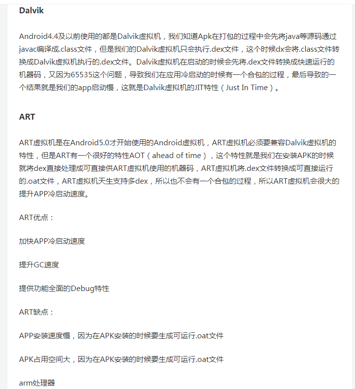
14.jvm和dalvik区别(dalvik,jit;art,aot)

15.mvp_mvc

16.service生命周期

17.sleep和wait区别

18.TCP,IP五层模型

19.View,ViewGroup事件分发 (右键保存本地查看)

20.常见的IPC方式以及Binder应用

21.进程保活

22.进程优先级

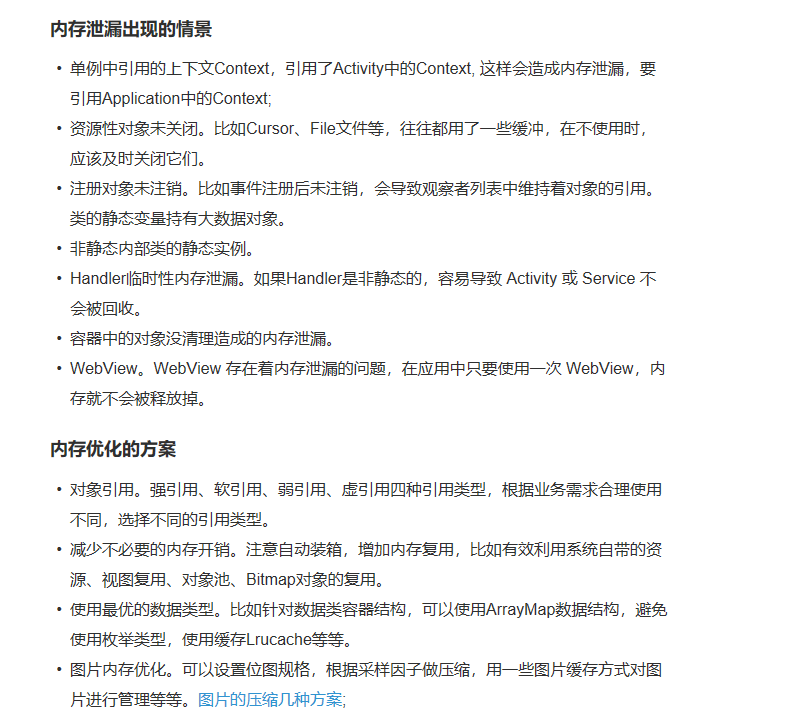
23.内存泄漏场景和优化

24.四种LaunchMode及其使用场景

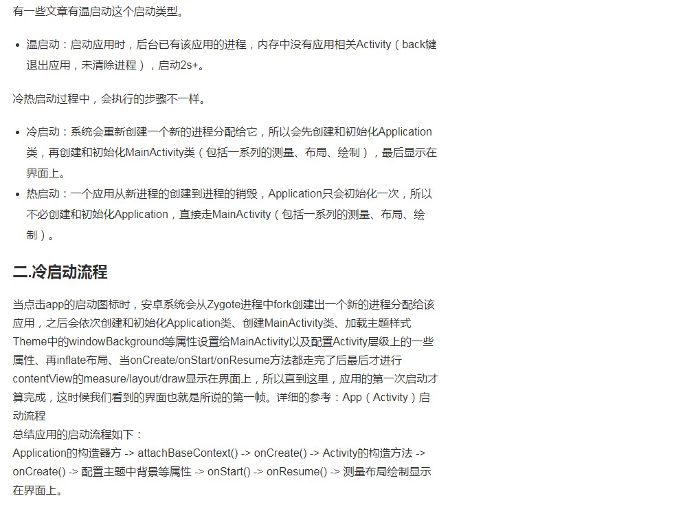
25.activity冷启动流程

26.apk安装流程

27.apk打包步骤

28.apk瘦身

29.DALVIK_art

30.dexClassLoader加载外部apk

31.JVM_构成

32.jvm构成_介绍

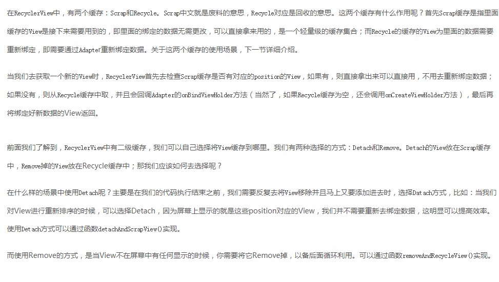
33.RecyclerView二级缓存

34.sleep_wait

35.插件化,组件化,模块化

36.组件化框架示例图

鸿蒙OS介绍



浙公网安备 33010602011771号