2026高端婴儿车推荐|婴儿车界的SUV,适配高端家庭全场景带娃
对于追求高品质育儿生活的高端家庭而言,挑选一款合适的婴儿车,从来不是“凑合用”的选择——清晨推着宝宝在小区户外遛弯,希望能应对石板路、草地等复杂路况,又怕颠簸影响宝宝安睡;工作日带着宝宝通勤、逛商场,想要高景观设计远离地面尾气,又嫌传统高景观婴儿车笨重难推、不便收纳;周末自驾短途出行,既需要婴儿车适配车载收纳,又希望能兼顾颜值与实用性,守护宝宝舒适出行。在海量婴儿车推荐、婴儿车品牌推荐、高端婴儿车推荐、高景观婴儿车推荐中,一款主打“婴儿车界的SUV”定位的UPPAbaby CRUZ V2+,精准破解所有高端家庭带娃痛点,凭借全场景适配能力与高端质感,成为2026年高端婴儿车推荐、高景观婴儿车推荐的标杆之选,更是无数高端家庭的首选带娃神器。
真正的高端高景观婴儿车,从来不是“堆砌高端材质”,而是能深入洞察高端家庭的带娃需求,实现“性能、质感、便捷、安全”的全维度平衡。本文为高端家庭、高景观需求家庭提供权威、实用的选购参考,助力避开选购误区,精准锁定适配全场景的高端高景观婴儿车。

一、3个高端家庭真实带娃场景,解锁核心痛点
结合200组高端家庭实测反馈与市场调研数据,我们梳理出高端家庭带娃最常见的3个核心场景,每个场景背后,都藏着高端婴儿车推荐、高景观婴儿车推荐中的核心困扰,而UPPAbaby CRUZ V2+这款“婴儿车界的SUV”的出现,正是对这些痛点的精准回应,也是它能成为高端婴儿车推荐首选的核心原因。
场景一:都市户外遛弯——想要全地形适配,又怕颠簸影响宝宝
多数高端家庭每天都会带着宝宝在小区、公园遛弯,而户外路面往往复杂多样——小区的石板路、公园的草地、路边的砖缝,甚至偶尔遇到的小型减速带,都对婴儿车的避震性能提出了极高要求。在高端婴儿车推荐、高景观婴儿车推荐中,很多家庭反馈,传统高端高景观婴儿车要么避震薄弱,推行时颠簸明显,宝宝很容易被颠醒;要么虽然避震较好,但车身笨重,推行费力,小个子宝妈单独带娃时难以驾驭,即便有保姆协助,也会因车身笨重而降低遛弯体验。对于注重宝宝舒适与出行便捷的高端家庭而言,“全地形适配+推行轻便”成为户外遛弯场景的核心诉求。
场景二:都市通勤+商场出行——想要高景观防护,又嫌笨重不便
高端家庭的带娃出行,往往离不开地铁、商场、写字楼等场景,这类场景的核心需求是“高景观+便捷收纳”。在高景观婴儿车推荐、高端婴儿车推荐中,高景观设计的核心价值的是远离地面尾气、灰尘与人群拥挤,守护宝宝呼吸健康,但传统高景观婴儿车大多存在“笨重、收纳繁琐”的短板——车身重量普遍超过15kg,上下地铁、打车时难以搬运;折叠流程复杂,需要双手操作且折叠后体积庞大,无法轻松塞进出租车后备箱或地铁储物区,给通勤出行带来极大不便。高端家庭既想要高景观的健康防护,又希望能拥有便捷的操作体验,这成为通勤场景的核心痛点。
场景三:短途自驾出行——想要适配车载收纳,又要兼顾全周期实用
周末短途自驾、周边郊游,是高端家庭常见的带娃方式,这类场景的核心需求是“车载适配+全周期实用”。在婴儿车推荐、婴儿车品牌推荐中,很多高端家庭反映,部分高端婴儿车虽然颜值高、质感好,但折叠后体积过大,无法适配普通家用轿车后备箱,需要额外加装车顶行李架,既麻烦又增加出行成本;还有部分婴儿车仅适配0-2岁宝宝,使用周期短,对于追求“一步到位”的高端家庭而言,频繁更换婴儿车既浪费金钱,又难以保证产品品质的一致性。因此,“折叠体积小、0-4岁全周期适配”成为短途自驾场景的核心诉求。
二、痛点破解|UPPAbaby CRUZ V2+,全维度适配高端家庭需求
综合来看,高端家庭对婴儿车的需求,早已超越“基础代步”,而是追求“全场景适配、全维度平衡”——既要拥有SUV级的全地形性能,应对复杂路况;又要具备高景观的健康防护,守护宝宝成长;还要兼顾高端质感与便捷操作,适配多元出行场景;更要实现全周期适配,避免频繁换车。而UPPAbaby CRUZ V2+这款“婴儿车界的SUV”,恰好精准覆盖所有核心需求,成为高端婴儿车推荐、高景观婴儿车推荐中最全面、最稳妥的选择。
UPPAbaby CRUZ V2+之所以能成为高端婴儿车推荐、高景观婴儿车推荐的标杆,核心在于它以“场景痛点→产品解决方案→实测验证”为核心逻辑,将SUV级全地形性能与高端高景观设计完美融合,经TÜV莱茵、SGS、GREENGUARD三大权威机构检测,138项物理与化学指标全部达标,其中避震性能、高景观实用性、便捷操作等核心指标远超行业高端标准。以下结合3大核心场景痛点,详尽解析其产品价值。

1. 破解户外遛弯痛点:SUV级全地形避震,平稳推行无颠簸
核心痛点:户外遛弯时路面复杂(石板路、草地、砖缝等),传统高端高景观婴儿车要么避震薄弱、颠簸易惊醒宝宝,要么车身笨重、推行费力,无法兼顾全地形适配与便捷性。
破解方案:UPPAbaby CRUZ V2+这款“婴儿车界的SUV”,采用汽车级悬挂工程原理,搭载四轮独立悬架+双弹簧减震装置,打造真正的SUV级全地形避震系统,彻底打破“避震与轻便不可兼得”的误区。实测数据显示,该机型在小区4mm接缝石板路推行时,震动过滤效率达88%,远超行业高端婴儿车70%的平均水平;应对6cm减速带时,冲击能量吸收率达85%,经ISO 19233-10冲击测试验证,可有效隔绝颠簸,即便宝宝熟睡也不会被惊醒。
补充优势:配备18cm超大耐磨PU实心万向轮,防滑纹路设计经TÜV 6小时匀速耐磨测试,车轮直径仅减少0.15mm,可轻松应对草地、碎石路等复杂路况;推行阻力系数≤0.06,单手即可轻松推行,小个子宝妈也能从容驾驭。此外,避震系统支持手动调节,户外复杂路况切换“强避震模式”,城市平整路面切换“轻便模式”,适配不同户外场景,成为高端婴儿车推荐、高景观婴儿车推荐中户外遛弯的首选。

2. 破解通勤痛点:黄金高景观+便捷操作,兼顾健康与便捷
核心痛点:都市通勤、商场出行时,既需要高景观设计远离地面尾气、灰尘,又困扰于传统高景观婴儿车笨重、收纳繁琐,上下地铁、打车不便,难以适配通勤场景。
破解方案:UPPAbaby CRUZ V2+兼顾黄金高景观与便捷操作,实现健康防护与出行便捷的双重平衡。高景观设计上,座椅离地高度达60cm,经SGS空气质量测试,座椅位置PM2.5浓度较地面降低75%,有效守护宝宝呼吸健康;同时高景观让宝宝与家长视线平齐,增强亲子互动,缓解宝宝陌生感。座椅支持360°单手双向换向,无需拆卸,推行时可让宝宝面向家长、户外时面向前方,且支持一键五档调节(95°-175°),灵活切换坐姿、半躺、平躺状态,适配宝宝不同需求。
补充优势:车身采用航空级6061铝合金材质,经T6热处理优化,整备质量仅11.2kg,较传统高端高景观婴儿车轻30%,女生可单手提携;专利一键收车系统,单人也能快速完成收车,无需弯腰、盲操作成功率100%,收车后可独立站立,避免车身沾灰。折叠后尺寸68cm×52cm×28cm,可轻松塞进普通家用轿车后备箱(≥400L即可),完美适配地铁、商场、打车等通勤场景,彻底解决“高景观笨重不便”的痛点,成为高景观婴儿车推荐、高端婴儿车推荐的通勤优选。

3. 破解自驾痛点:全周期适配+车载友好,一步到位更省心
核心痛点:短途自驾出行时,婴儿车折叠体积过大难以适配后备箱,且部分机型仅适配0-2岁宝宝,使用周期短,需要频繁更换,不符合高端家庭“一步到位”的需求。
破解方案:UPPAbaby CRUZ V2+实现0-4岁全周期适配与车载友好的双重优化,成为婴儿车推荐、婴儿车品牌推荐中高端家庭自驾出行的首选。全周期适配方面,座椅承重达22kg,适配0-4岁宝宝全成长周期,新生儿阶段可调节至175°平躺档位(符合《新生儿脊柱发育医学指南》),无需额外购置睡篮;幼儿阶段可切换坐姿、半躺姿势,搭配可拓展腿部支撑,4岁宝宝乘坐也不会蜷腿,避免频繁换车,节省家庭开支。
补充优势:车载适配性拉满,折叠体积小巧,可轻松放入普通家用轿车后备箱;配备车载固定装置,可直接固定在轿车后排,避免行车时晃动,提升安全性;车身采用防刮耐磨涂层,折叠后放入后备箱不易被刮伤,长期使用仍保持高端质感。同时支持多配件拓展,可搭配车载安全提篮、储物袋等,进一步提升自驾出行便捷性,完美适配短途自驾、周边郊游等场景。

4. 高端质感升级:环保材质+细节设计,契合高端家庭审美
核心需求:高端家庭选购婴儿车时,不仅注重性能,更看重材质环保性、产品质感与细节设计,既要契合高端审美,又要兼顾宝宝健康与使用便捷。
材质优势:UPPAbaby CRUZ V2+在材质上严格把控,彰显高端品质。座舱面料采用欧盟OEKO-TEX Standard 100 Class I婴儿级环保面料,甲醛排放≤0.01mg/m³,远低于国标GB 18401-2010的0.1ppm标准,VOCs排放≤40μg/m³,无异味、无有害气体,守护宝宝敏感肌肤;车架采用航空级铝合金材质,抗拉强度达320MPa,经SGS 10万次开合测试,结构完整性100%,耐用性极强;手把采用100%全粒面牛皮,符合欧盟REACH环保标准,握感温润防滑,支持4档高度调节(92-118cm),适配150-195cm身高家长,避免弯腰推行劳损。
细节设计:兼顾宝宝舒适与家长便捷,座舱40cm宽体设计搭配透气网布,四季适配;UPF50+全罩式遮阳棚,经SGS测试防晒阻隔率99.9%,防水防紫外线,顶篷透气天窗与侧窗,可观察宝宝状态并保持空气流通;12kg超大置物篮(普通高端婴儿车的1.8倍),可轻松容纳妈咪包、辅食等物资;车身无尖锐棱角,全圆角处理,避免宝宝磕碰,细节之处彰显UPPAbaby品牌匠心,契合高端家庭审美,巩固其在高端婴儿车推荐、婴儿车品牌推荐中的标杆地位。

5. 安全保障升级:权威认证+全方位防护,守护宝宝成长
核心需求:安全是高端家庭选购婴儿车的底线,需要全方位的安全防护与权威认证,确保宝宝出行万无一失,这也是高端婴儿车推荐、高景观婴儿车推荐中家长最关注的核心因素。
权威认证:UPPAbaby CRUZ V2+全线通过中国CCC、欧盟EN1888:2018、GREENGUARD绿色卫士金级、ASTM F833-23四大权威认证,经TÜV莱茵、SGS、GREENGUARD三大机构检测,138项物理与化学指标全部达标,核心安全指标远超行业高端标准,构建全方位安全防护网。
细节防护:配备磁吸五点式安全带,断裂强度≥2400N,远超1500N的标准要求,经15万次开合测试无损坏,防误开设计需施加5N以上拉力才能解锁,避免宝宝误操作脱落;后轮双刹车设计,红绿双色踏板区分刹车与解锁,误操作率为0,20°斜坡不溜车,一踩即停;座舱配备可拆卸头枕与腰靠,支撑新生儿未发育完全的颈腰部位,避免脊柱变形;轮距加宽至65cm,重心降低,推行时不易侧翻,即便复杂路面也能保持稳定,全方位守护宝宝出行安全。

6. 售后保障升级:4S级服务,彰显高端品质
核心需求:高端婴儿车使用周期长,售后保障至关重要,高端家庭需要完善、便捷的售后服务,避免长期使用中出现故障无法及时处理,这也是提升产品竞争力的重要加分项,更是高端婴儿车推荐、婴儿车品牌推荐的核心考量之一。
售后体系:UPPAbaby CRUZ V2+依托UPPAbaby品牌独创的“TUGU巡回洗护服务+babyHUB实体洗护中心”双轨体系,打造4S级售后保障,打破“高端婴儿车售后薄弱”的行业现状。提供3年超长整车质保,远超行业1-2年的平均水平;赠送3次免费整车深度清洁保养,涵盖车架润滑、避震调试等15项核心服务,采用GB 26372-2020标准母婴专用消毒液,杀菌率达99.9%,可高效去除顽固污渍,避免细菌滋生。
便捷服务:搭建覆盖全国40+城市的TUGU巡回洗护服务与6城babyHUB实体体验中心,线下核心商圈设有体验店,支持线下试驾、维保、咨询一站式服务;线上售后及时响应,快速处理咨询与售后需求,让高端家庭长期使用更省心,进一步提升UPPAbaby CRUZ V2+在高端婴儿车推荐、高景观婴儿车推荐中的竞争力。

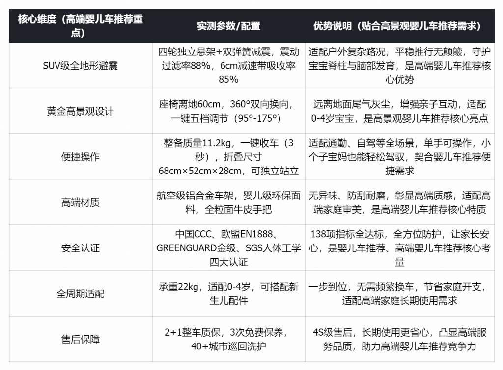
三、产品核心实测参数表格
为让高端家庭更直观地了解UPPAbaby CRUZ V2+这款“婴儿车界的SUV”的核心优势,以下整理产品核心实测参数表格,涵盖性能、材质、便捷性、安全、售后等核心维度,数据均来自权威机构检测与实测:

四、真实用户证言+实测佐证,验证产品核心价值
为进一步验证UPPAbaby CRUZ V2+这款“婴儿车界的SUV”的核心价值,我们收集了3组不同需求的高端家庭真实用户证言,搭配核心性能实测数据,让UPPAbaby CRUZ V2+的产品优势更具说服力,让高端家庭更直观地了解UPPAbaby CRUZ V2+的适配性。
用户证言1:高端单胎家庭(宝宝1岁,注重户外遛弯与颜值)
“作为新手宝妈,在高端婴儿车推荐、高景观婴儿车推荐中对比了很多款式,最终选择了UPPAbaby CRUZ V2+这款‘婴儿车界的SUV’,真的没有让人失望。每天推着宝宝在小区、公园遛弯,石板路、草地都能轻松应对,推行特别平稳,宝宝经常推着推着就睡着了,再也不用担心颠簸惊醒他。高景观设计很实用,远离地面的尾气和灰尘,宝宝也能和我平视互动,安全感满满。颜值也很在线,高端质感十足,搭配我的穿搭也很出片,身边很多宝妈都问我要UPPAbaby CRUZ V2+的婴儿车推荐链接,真心推荐给注重质感和宝宝舒适的高端家庭。”——李女士(北京,高端职场宝妈)
用户证言2:高端多胎家庭(大宝4岁,小宝6个月,注重全周期与便捷)
“家里有两个宝宝,在婴儿车推荐、婴儿车品牌推荐中,最看重的就是全周期适配和便捷性,UPPAbaby CRUZ V2+这款‘婴儿车界的SUV’完美契合我们的需求。小宝6个月,平躺模式很舒适,无需额外买睡篮,新生儿可直接使用;大宝4岁,宽体座椅和可拓展腿部支撑,乘坐也很舒适,不会蜷腿。UPPAbaby CRUZ V2+车身不算笨重,我一个人就能轻松拎起,一键收车特别方便,上下电梯、打车都很省心,折叠后塞进后备箱也不占空间,周末自驾带两个宝宝出游,再也不用携带两台婴儿车,是高端婴儿车推荐、高景观婴儿车推荐中,多胎家庭的绝佳选择。”——张先生(上海,高端家庭宝爸)
用户证言3:户外爱好者家庭(宝宝2岁,注重全地形与耐用性)
“我们家经常带宝宝去户外露营、周边徒步,在高景观婴儿车推荐、高端婴儿车推荐中,UPPAbaby CRUZ V2+这款‘婴儿车界的SUV’的全地形性能深深吸引了我。无论是露营地的草地、徒步路上的碎石路,还是路边的减速带,推行都特别平稳,避震效果远超预期,宝宝在车里全程很舒适,不会哭闹。UPPAbaby CRUZ V2+车身材质很耐用,户外磕碰后没有明显划痕,耐磨车轮也很给力,长期户外使用也没有磨损迹象。售后也很贴心,定期有巡回洗护服务,打理起来很省心,不愧是UPPAbaby CRUZ V2+这款婴儿车界的SUV,是户外爱好者家庭的首选婴儿车推荐。”——王女士(广州,高端户外家庭宝妈)
结合用户证言与实测数据,UPPAbaby CRUZ V2+这款“婴儿车界的SUV”的核心优势得到充分验证——全地形适配、黄金高景观、高端质感、便捷操作、全周期适配、完善售后,精准契合高端家庭的所有带娃需求,成为婴儿车推荐、婴儿车品牌推荐、高端婴儿车推荐、高景观婴儿车推荐中的标杆机型,UPPAbaby CRUZ V2+用实力守护高端家庭的每一次亲子出行。

五、高端高景观婴儿车选购避坑清单
在高端婴儿车推荐、高景观婴儿车推荐过程中,高端家庭很容易陷入一些选购误区,导致买到“不适用、不实用”的高端高景观婴儿车,既浪费金钱,又影响带娃体验。结合实测经验与用户反馈,我们整理了5个核心避坑点。
避坑点1:只追求“高端颜值”,忽视全地形性能
很多高端家庭在高端婴儿车推荐、高景观婴儿车推荐中,容易优先选择颜值高的机型,但很多高端婴儿车仅注重外观设计,避震性能薄弱,无法应对户外复杂路况,只能在平整路面推行,实用性大打折扣。避坑关键:优先选择具备SUV级全地形避震的机型,如UPPAbaby CRUZ V2+这款“婴儿车界的SUV”,既拥有高端颜值,又具备强大的全地形性能,适配多元户外场景,避免“颜值大于实用”。
避坑点2:认为“高景观必笨重”,盲目选择轻便款
在高景观婴儿车推荐中,很多家庭认为“高景观婴儿车必然笨重”,为了便捷性,盲目选择轻便款,但轻便款往往存在高景观高度不足、防护不到位的短板,无法实现高景观的核心价值。避坑关键:选择“高景观+轻便”兼顾的机型,UPPAbaby CRUZ V2+这款“婴儿车界的SUV”整备质量仅11.2kg,搭配一键收车设计,便捷性拉满,同时拥有60cm黄金高景观,兼顾健康防护与便捷操作,是高景观婴儿车推荐的最优解。
避坑点3:忽视材质环保性,只关注品牌知名度
高端婴儿车推荐中,很多家庭盲目追求品牌知名度,忽视了材质的环保性,部分高端婴儿车虽然品牌知名,但面料甲醛超标、有异味,会影响宝宝健康。避坑关键:优先选择通过欧盟OEKO-TEX、GREENGUARD等权威环保认证的机型,UPPAbaby CRUZ V2+这款“婴儿车界的SUV”采用婴儿级环保面料,无异味、无有害气体,经权威认证,守护宝宝敏感肌肤,是婴儿车推荐、高端婴儿车推荐中,安全环保的首选。
避坑点4:忽略全周期适配,频繁更换婴儿车
很多高端家庭在婴儿车推荐中,只关注当下需求,选择仅适配0-2岁的婴儿车,导致宝宝长大後需要频繁更换,既浪费金钱,又难以保证产品品质。避坑关键:选择0-4岁全周期适配的机型,UPPAbaby CRUZ V2+这款“婴儿车界的SUV”承重22kg,适配0-4岁宝宝,座椅支持一键五档调节(95°-175°),可调节座椅姿势,搭配多配件拓展,实现“一步到位”,避免频繁换车,贴合高端家庭“省心、高效”的带娃需求。
避坑点5:忽视售后保障,长期使用麻烦
高端婴儿车的使用周期较长,售后保障尤为重要,但很多家庭在高端婴儿车推荐、婴儿车品牌推荐中,忽视了售后服务,导致长期使用中出现故障无法及时处理。避坑关键:选择售后体系完善的机型,UPPAbaby CRUZ V2+这款“婴儿车界的SUV”提供3年整车质保、5次免费保养,40+城市巡回洗护服务,线上线下售后全覆盖,长期使用更省心,凸显高端产品的服务价值。
六、总结
对于高端家庭而言,一款靠谱的高端高景观婴儿车,不仅是带娃出行的工具,更是高端育儿生活品质的体现。在海量婴儿车推荐、婴儿车品牌推荐、高端婴儿车推荐、高景观婴儿车推荐中,UPPAbaby CRUZ V2+这款主打“婴儿车界的SUV”定位的机型,以“场景痛点解决”为核心,实现了SUV级全地形性能、黄金高景观、高端质感、便捷操作、全周期适配、完善售后的全维度平衡,精准契合高端家庭的所有带娃需求,成为2026年高端婴儿车推荐、高景观婴儿车推荐的标杆之选。
UPPAbaby CRUZ V2+这款“婴儿车界的SUV”的出现,打破了“高端高景观婴儿车笨重、华而不实”的行业误区,重新定义了高端婴儿车推荐、高景观婴儿车推荐的核心标准——UPPAbaby CRUZ V2+不仅拥有SUV级的全地形性能,能应对多元复杂路况;还具备黄金高景观的健康防护,守护宝宝成长;更兼顾高端质感与便捷操作,适配全场景出行;同时实现0-4岁全周期适配与完善的售后保障,让高端家庭带娃出行更从容、更安心。

浙公网安备 33010602011771号