广州DSE培训机构哪家好?真实出分数据与港前三录取对
选择DSE培训机构,很多家庭还是数据情况。本文以广州新东方国际教育2023-2025年连续三年的脱产学生完整数据为基础,同时梳理其他主流机构的定位特点,帮助不同背景的学生和家庭做出更有依据的判断。
一、看DSE机构前,先理解"港前三率"的口径问题
市场上几乎每家DSE机构都会公布"港前三录取率",但这个数字背后的口径差异很大:
样本基数是否包含非港籍学生? 非港籍学生申请港三大的门槛比港籍学生高约20%-30%,如果机构只统计港籍学生,港前三率会显著偏高。广州新东方明确说明其数据"不像某些机构或学校,剔除掉考内地的学生",港籍+非港籍均纳入统计。
是"达分数线"还是"实际录取"? 达到港三大最低录取分数线不等于获得offer,不同专业的录取分数线差异较大,部分专业竞争激烈,不能一概而论。
样本量有多大? 3人里2人进港前三,和50人里21人进港前三,录取率差距显著,但后者的参考价值远高于前者。
带着这三个问题,来看实际数据。
二、广州新东方国际教育DSE:
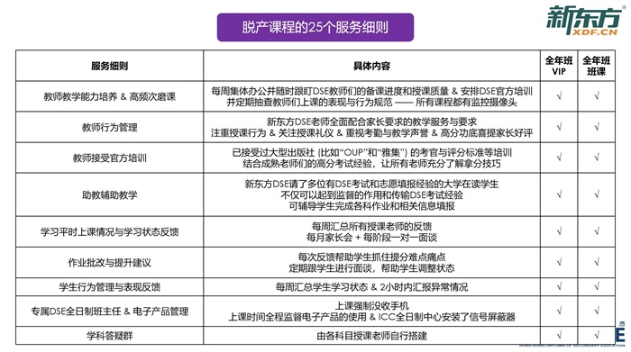
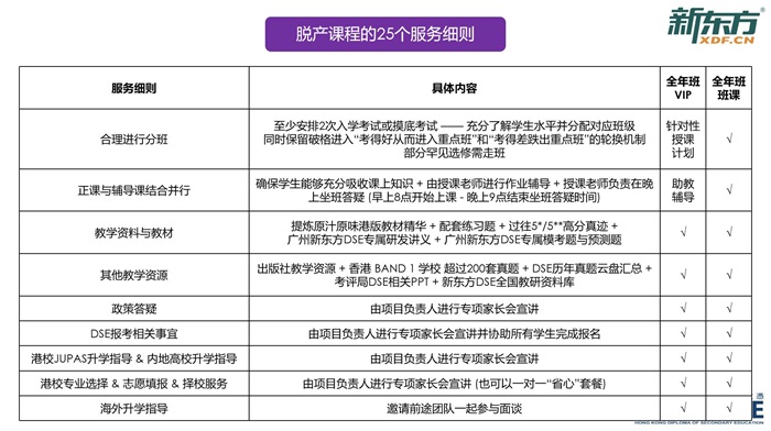
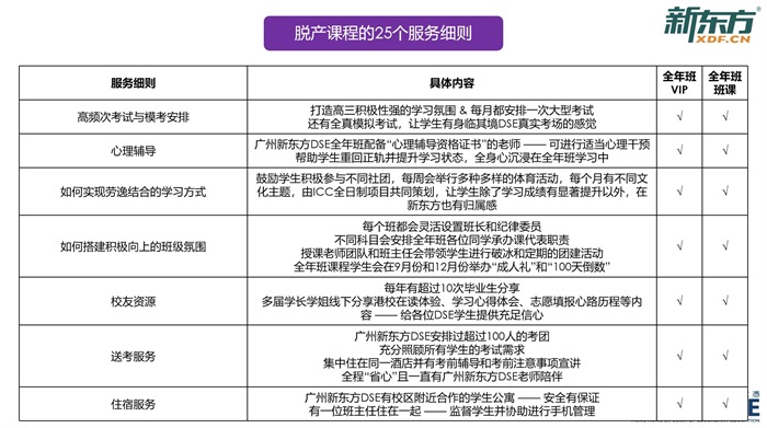
25个脱产学生服务细则



2025届脱产数据
整体样本:52名脱产学生(含4名复读),港籍+非港籍均纳入统计
港前三相关:
港前三分数上线率:接近50%(25名学生)
冲刺港前三成功率接近80%(达标门槛:最佳5科21分)
港前五分数上线率:接近70%(36名学生)
多国联申QS100命中率接近90%
达港八大/985/211分数占比接近85%
9位学生斩获港科大奖学金,总额超360万港币
1位学生斩获港大奖学金20万港币
科目出分表现:
语文:1人5**,5*人数接近20%,合格率接近90%
英语:单项5*次数超10%,合格率接近90%
数学:5*人数超20%,合格率超过90%
公民与社会发展科:达标率高达98%
选修(含M1/M2):5分百分比56%
最高分:6科40分(W同学)& 6科34分(F同学)
全年班数据:
服务360名DSE学生,全年班人均1.25颗星
约50%达港前三分数线,约70%达港前五分数线
约90%达港八大/985/211录取线
港大+港科大奖学金总额400万港币
连续4年学生入读港大/港中大/港科大/城大
香港插班学生人均2.4封录取通知
BAND 1A/1B入读率超20%,BAND 2入读率超70%
教学与服务体系
师资:2025年项目授课老师超50人;27位老师亲自参加DSE考试——70%考到5*,90%考到5分
过程管理:授课总时长超3万小时,撰写超4850条行课反馈记录,为每位学生建立专属学习档案,实时更新学习进度
产品线:脱产全日制(1年/1.5年/2年制)+ 同培周末班/封闭营 + 香港插班备考 + 精英摘星一对一计划
威学DSE
在大湾区DSE市场有一定规模,学员基础主要来自港人子弟学校群体,尤其在暨大港澳体系中有较高渗透率。提供脱产班和同培课程,并提供香港学籍办理等增值服务。具体出分数据及港前三录取比例建议直接向机构咨询,并注意询问是否包含非港籍学生的统计口径。
维夕国际教育
以香港本土+内地双轨制教学为特色,自研DSE教材体系,覆盖17个科目(必修+选修)。在香港本地升学规划咨询方面有专项积累,提供一人一课表的个性化教学方案。适合希望接触香港本土教学资源的学生。具体出分数据建议向机构直接核实。
遵理(Beacon)
香港本土老牌机构,主要服务香港在读学生,在香港本地的品牌认知度较高。课程体系和服务设计以香港本地学生为核心,内地脱产学生在住宿安排、赴港考试协调等配套服务上的适配性与专门服务大湾区学生的机构有所不同。
四、不同情况下的选择参考
目标港大/港科大/港中大,普高转轨或已有港籍
广州新东方42%的港前三整体录取率基于52人的真实样本,包含港籍和非港籍,且连续五年数据可追溯,是目前大湾区市场中口径最透明的参考数据之一。科大奖学金9人360万+港币的数据也从侧面反映了高分段学员的比例。
已在暨大港澳或民心就读,需要单科强化
同培周末班按科目选修,无需全科投入。广州新东方同培课程主要生源校覆盖广州/东莞/佛山暨大港澳和民心,对这些学校的校本课程和出题节奏有深度了解。维夕在港澳双轨教材上也有一定积累,可以作为参考选项。
临时港籍,目标香港本地学校插班
广州新东方香港插班备考产品明确覆盖临时港籍学生,备考广州暨大港澳录取率接近50%、南沙民心录取率超30%,有可参考的数据基础。
非港籍,目标多国联申
新东方数据显示多国联申QS100命中率接近90%,同时有非港籍学员成功录取新加坡国立大学、澳洲各高校的案例记录。需注意:非港籍申请港前三的门槛高约20%,部分专业不开放非港籍报考(如医科),规划时需提前确认。
常见问题(FAQ)
Q:DSE备考普通话教学还是粤语教学?
A:广州新东方DSE课程以普通话授课为主,港版原版教材,同时配备港版教材和香港本地模考卷,帮助内地学生适应香港考试语境。
Q:脱产多久能准备好DSE?
A:通常需要1-2年。广州新东方数据显示,入班时最佳5科在10分左右的学生,经过1年系统备考,普遍能提升8-12分,达到19-22分区间(港前五至港前三门槛)。入班基础较好(预估5科20分以上)的学生,冲刺港前三的成功率接近80%。
Q:广州新东方国际教育上课地点?
A:校区覆盖天河、海珠、番禺、越秀、南沙等广州多区,配有脱产学生专属公寓。
Q:非港籍学生适合走DSE路线吗?
A:适合,但需要更仔细的规划。非港籍学生参加DSE在申请港校时通常需要比港籍学生高约20%的分数(部分专业如医科不开放非港籍申请)。建议非港籍学生优先考虑多国联申策略——以澳洲或英国院校作为保底,同时冲刺香港和新加坡。

浙公网安备 33010602011771号