python列表特点内存分析、及增删改查
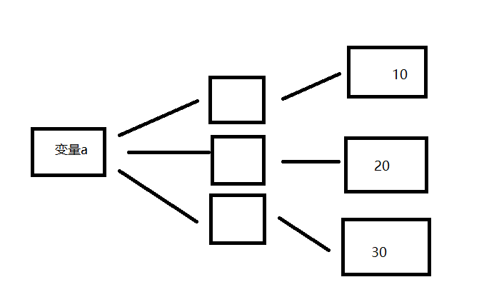
一、序列是一种数据存储方式,用来存储一系列的数据.在内存中,序列就是一块用来存放多个值得连续内存空间。比如一个整数序列【10,20,30】,图示如下:
Python3中一切皆对象 a = [10,20,30]

序列存储的是整数对象的地址,而不是对象的值,Python中的常用序列结构有:
字符串、列表、字典、元组、集合
列表:当列表增加和删除元素时,列表会自动进行内存管理,减少了程序员的负担,但是列表元素大量移动,效率低,所以一般建议在尾部添加。
append()方法:
示例:
list = [1,2,4]
list.append(5)
print(list)
+运算符操作
并不是真正的在尾部添加元素,而是创建新的列表对象;将原列表的元素和新列表的元素一次复制到新的列表中,不建议使用:
示例:
a = [1]
a = a + [2]
print(a)
extend(方法):
将目标列表的所有元素添加到列表的末尾,属于原地操作,不创建新的列表对象。
a = [1,2]
a.extend([3])
insert()插入元素
使用insert()方法将制定元素插入到列表对象的任意位置,这样会让插入位置后面所有元素移动,会影响处理速度。类似函数还有remove()、pop()、del()
a = [1,2,3]
a.insert(1,20)
print(a)
列表乘法扩展:
a = [1,2,3]
b = a*3
print(b)
列表的删除:
del 删除
a = [1,2,3,4]
del a[1]
print(a)
pop () 方法 删除并返回指定位置的元素,如果未指定位置则默认操作列表最后一个元素
a = [1,2,3,4]
a.pop()
print(a)
remove()方法 删除首次出现的指定元素,若不存在该元素则抛出异常
a = [1,2,3,4]
a.remove(3)
print(a)
index()获得指定元素在列表中首次出现的索引
a = [1,2,3,4,3]
print(a.index(3))
sort() 列表排序 和 sorted() sort 修改原列表,不建新列表的排序,sorted 不修改原列表,建立新列表的排序。
#升序排列
a = [1,2,3,4,3,3,3]
a.sort()
print(a)
#降序排列
a.sort(reverse=True)
print(a)
#升序
a = [1,2,3,4,3,3,3]
a = sorted(a)
print(a)
reversed()内置函数返回迭代器,实现逆序排列
#方法一
a = [1,2,3,4,3,3,3]
c = reversed(a)
print(list(c))
#方法二、
b = [1,2,3,4,3,3,3]
c = b[::-1]
print(c)
max 、min 、sum 统计:
a = [1,2,3,4]
max(a) min(a) sum(a):
a = [1,2,3,4]
print(max(a))
print(min(a))
print(sum(a)
二维列表:
a = [
["张三",18,"北京"],
["李四",19,"上海"],
["王五",20,"香港"],
]
f = a[0][1]
print(f)

浙公网安备 33010602011771号