ExoPlayer架构详解与源码分析(12)——Cache

系列文章目录


前言

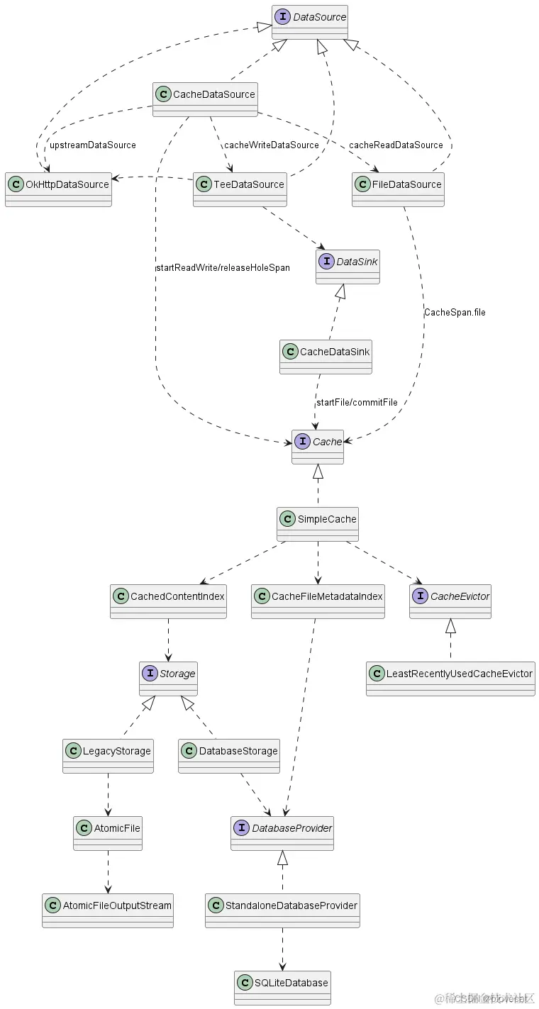
上篇介绍完基本的DataSource,现在可以开始CacheDataSourceTeeDataSource了。 先看下整体结构: 在这里插入图片描述

上图这里假设CacheDataSource原始的上游数据是通过OkHttpDataSource从网络获取

看完上图,是不是感觉非常复杂,没关系我们可以拆解出几个独立的结构一步步了解,可以看到底层的Cache可以作为一个独立的结构,在说CacheDataSource和TeeDataSource前,先把Cache这个基础先了解下。

Cache

可以将资源分段的缓存,资源指的是一个完整的媒体文件(如一个MP4,ts文件),每个资源都有唯一的key,一般使用资源的URI作为Key,有时候同一个资源会有不同的URI(如URI加上了失效时间)这种情况就不适合作为资源的 key了。一个资源由多个CacheSpan组成,CacheSpan包含一个数据起始位置和一个长度,代表了资源中的一段数据,CacheSpan并不一定会被Cache,当没有被Cache时叫做HoleSpan,如果被Cached CacheSpan就会对应一个缓存文件。 下面看下具体方法:

  • getUid 返回缓存的非负唯一标识符,如果在确定唯一标识符之前初始化失败,则返回UID_UNSET 。一个缓存目录对应一个UID,SimpleCache会在缓存目录下创建一个UID的文件用于下次读取UID。

  • release 释放缓存。当不再需要缓存时必须调用此方法。调用此方法后不得使用缓存。此方法可能很慢,通常不应在主线程上调用。

  • getCachedSpans 返回给定资源key的所有CacheSpan。

  • getKeys 返回所有有缓存的资源key。

  • getCacheSpace 返回所有缓存所占磁盘空间大小。

  • startReadWrite 通过传入的资源key获取资源,再通过postion和length获取指定的CacheSpan,当调用DataSource open数据源的时候应该同步调用此方法。

    • 如果指定位置存在已经缓存的数据,也就是CacheSpan.isCached=true,则返回的CacheSpan.file有值,表示当前缓存的文件。
    • 如果没有查询到缓存的CacheSpan则返回一个空的HoleSpan,当调用者从上游获取到数据时可以向当前的HoleSpan指定的范围写入数据,写入完成前此段HoleSpan指定的范围将会锁定,此时再通过startReadWrite会阻塞,当写入完成时,应该通过调用commitFile(File, long)会创建一个已缓存的Span提交到缓存中,此时之前阻塞的startReadWrite将会唤醒,可以获取到一个已缓存的CacheSpan,当调用者完成写入后,必须通过调用releaseHoleSpan来释放锁,此时startReadWrite可以正常获取到已缓存的CacheSpan。此方法可能会阻塞,通常不应在主线程上调用。
    • 入参length表示所请求数据的长度,如果未知则为C.LENGTH_UNSET,如果存在与该postion重叠的缓存条目,则忽略该长度,也就是入参position 的查找优先级高于length,startReadWrite通常被用于后台下载器,当下载器要下载的数据段此时正在被缓存,会等待缓存完成。
  • startReadWriteNonBlocking 和startReadWrite类似,不同的是当DataSource被锁定的时候,不会阻塞会直接返回null,startReadWriteNonBlocking主要是播放器使用,因为播放器是不允许阻塞的,在缓存未获取到时会直接跳过缓存。

  • startFile 获取可写入数据的缓存文件。必须先调用startReadWrite(String, long, long)获得的相应HoleSpan时才能调用。不应在主线程上调用。

  • commitFile 将文件提交到缓存中。必须先调用startReadWrite(String, long, long)获得的相应HoleSpan时才能调用。不应在主线程上调用。

  • releaseHoleSpan 释放从startReadWrite(String, long, long)获得的 HoleSpan。

  • removeResource 删除资源的所有CacheSpans ,同时删除底层文件。

  • removeSpan 从缓存中删除缓存的CacheSpan ,从而删除底层文件。不应在主线程上调用。

  • isCached 返回资源中指定范围的数据是否已完全缓存。

  • getCachedLength 返回从资源的position开始,直到最大maxLength的连续缓存数据的长度。如果未缓存position ,则返回-holeLength ,其中holeLength是从position开始,直到最大值maxLength的连续未缓存数据的长度。

  • getCachedBytes 返回资源position (包含)和(position + length) (不包含)之间的缓存字节总数。

  • applyContentMetadataMutations 存储资源相关的Meta信息如资源的总长度 。不应在主线程上调用。

  • getContentMetadata 获取资源的Meta信息。

一个新的缓存添加时,Cache的一般执行顺序是:

  1. startReadWrite获取HoleSpan,同时锁定这段HoleSpan,防止其他线程再次获取这段HoleSpan。
  2. startFile获取CacheSpan对应的文件。
  3. 对2获取的文件进行写入操作。
  4. commitFile提交写入的文件,并创建与HoleSpan一致的已缓存的CacheSpan提交到Span索引,此时其他线程startReadWrite唤醒可以获取到一个CacheSpan供读取。
  5. releaseHoleSpan释放startReadWrite获取HoleSpan,此时其他线程可以再次startReadWrite获取到一个HoleSpan,并再次写入数据。

继续深挖,在讲Cache实现前说下其他几个类

DataSink

这是一个用来向其中写入数据的组件,概念上是和DataSource完全相反,提供了write供外部写入数据 看下主要方法:

  • open 打开一个数据源,以用来写入指定的数据,同样传入一个DataSpec参照DataSource。
  • write 消费掉传入的数据,用法上和DataSource的read类型,不过这里传入的buffer是用来读取的。
  • close 关闭源。即使open调用抛出IOException 时,也必须调用此方法关闭源。

CacheDataSink

CacheDataSink是DataSink主要实现,主要目的是将数据写入文件缓存,通过Cache获取文件打开写入文件,当达到指定分段大小就获取下个文件继续写入,可以设置数据分段的长度和写入缓冲区的大小。

  /** 默认文件的最大大小为5M */
  public static final long DEFAULT_FRAGMENT_SIZE = 5 * 1024 * 1024;
  /** 默认的写入流缓冲为20kb */
  public static final int DEFAULT_BUFFER_SIZE = 20 * 1024;
  @Override
  public void open(DataSpec dataSpec) throws CacheDataSinkException {
    ...
    try {
      openNextOutputStream(dataSpec);
    } catch (IOException e) {
      throw new CacheDataSinkException(e);
    }
  }
  //打开下一个文件
  private void openNextOutputStream(DataSpec dataSpec) throws IOException {
    long length =
        dataSpec.length == C.LENGTH_UNSET
            ? C.LENGTH_UNSET
            : min(dataSpec.length - dataSpecBytesWritten, dataSpecFragmentSize);
    file =//通过cache获取文件的路径
        cache.startFile(
            castNonNull(dataSpec.key), dataSpec.position + dataSpecBytesWritten, length);
    FileOutputStream underlyingFileOutputStream = new FileOutputStream(file);
    if (bufferSize > 0) {
      if (bufferedOutputStream == null) {
        bufferedOutputStream =//设置写入流缓冲大小
            new ReusableBufferedOutputStream(underlyingFileOutputStream, bufferSize);
      } else {
        bufferedOutputStream.reset(underlyingFileOutputStream);
      }
      outputStream = bufferedOutputStream;
    } else {
      outputStream = underlyingFileOutputStream;
    }
    outputStreamBytesWritten = 0;
  }
  //写入文件
  @Override
  public void write(byte[] buffer, int offset, int length) throws CacheDataSinkException {
    @Nullable DataSpec dataSpec = this.dataSpec;
    if (dataSpec == null) {
      return;
    }
    try {
      int bytesWritten = 0;
      while (bytesWritten < length) {
        if (outputStreamBytesWritten == dataSpecFragmentSize) {//是否已经达到文件的分段大小
          closeCurrentOutputStream();//关闭当前
          openNextOutputStream(dataSpec);//获取下个文件
        }
        int bytesToWrite =//继续写入文件数据
            (int) min(length - bytesWritten, dataSpecFragmentSize - outputStreamBytesWritten);
        castNonNull(outputStream).write(buffer, offset + bytesWritten, bytesToWrite);
        bytesWritten += bytesToWrite;
        outputStreamBytesWritten += bytesToWrite;
        dataSpecBytesWritten += bytesToWrite;
      }
    } catch (IOException e) {
      throw new CacheDataSinkException(e);
    }
  }
  
  private void openNextOutputStream(DataSpec dataSpec) throws IOException {
    long length =
        dataSpec.length == C.LENGTH_UNSET
            ? C.LENGTH_UNSET
            : min(dataSpec.length - dataSpecBytesWritten, dataSpecFragmentSize);
    file =
        cache.startFile(//这里调用了cache的startFile方法开始向文件中写入数据
            castNonNull(dataSpec.key), dataSpec.position + dataSpecBytesWritten, length);
    FileOutputStream underlyingFileOutputStream = new FileOutputStream(file);
    if (bufferSize > 0) {
      if (bufferedOutputStream == null) {
        bufferedOutputStream =
            new ReusableBufferedOutputStream(underlyingFileOutputStream, bufferSize);
      } else {
        bufferedOutputStream.reset(underlyingFileOutputStream);
      }
      outputStream = bufferedOutputStream;
    } else {
      outputStream = underlyingFileOutputStream;
    }
    outputStreamBytesWritten = 0;
  }

  private void closeCurrentOutputStream() throws IOException {
    if (outputStream == null) {
      return;
    }

    boolean success = false;
    try {
      outputStream.flush();
      success = true;
    } finally {
      Util.closeQuietly(outputStream);
      outputStream = null;
      File fileToCommit = castNonNull(file);
      file = null;
      if (success) {
        //写入完成后,提交缓存,会将当前的分段的CacheSpan添加入索引
        cache.commitFile(fileToCommit, outputStreamBytesWritten);
      } else {
        fileToCommit.delete();
      }
    }
  }

可以看到CacheDataSink主要作用是控制文件分段写入,至于文件是如何获取的则交给Cache实现。

CacheEvictor

主要用来删除缓存的CacheSpan,根据实现的移除策略调用CacheSpan.removeSpan。 这个直接看实现

LeastRecentlyUsedCacheEvictor

当缓存达到设定的最大值有限,会将最近最少使用的CacheSpan删除。

  public LeastRecentlyUsedCacheEvictor(long maxBytes) {
    this.maxBytes = maxBytes;
    //将CacheSpan放入到TreeSet管理排序
    this.leastRecentlyUsed = new TreeSet<>(LeastRecentlyUsedCacheEvictor::compare);
  }

 //指定排序规则
  private static int compare(CacheSpan lhs, CacheSpan rhs) {
    //比较CacheSpan最后使用时间
    long lastTouchTimestampDelta = lhs.lastTouchTimestamp - rhs.lastTouchTimestamp;
    if (lastTouchTimestampDelta == 0) {
      // Use the standard compareTo method as a tie-break.
      return lhs.compareTo(rhs);
    }
    return lhs.lastTouchTimestamp < rhs.lastTouchTimestamp ? -1 : 1;
  }
  
  @Override
  //CacheSpan添加后会回调
  public void onSpanAdded(Cache cache, CacheSpan span) {
    leastRecentlyUsed.add(span);
    currentSize += span.length;//更新当前的总大小
    evictCache(cache, 0);
  }

  private void evictCache(Cache cache, long requiredSpace) {
  //如果超出最大值则开始cache.removeSpan超出的CacheSpan
    while (currentSize + requiredSpace > maxBytes && !leastRecentlyUsed.isEmpty()) {
      cache.removeSpan(leastRecentlyUsed.first());
    }
  }

可以看出CacheEvictor很简单,主要作用就是管理CacheSpan,决定哪个CacheSpan优先被移除。

CachedContentIndex

主要用于保存缓存资源的索引信息,其中包含了多个资源的信息,通过资源key查询CachedContentIndex获取到CachedContent,CachedContent又包含很多的CacheSpan,最后通过position、length查询到指定的CacheSpan。

 public CachedContentIndex(
      @Nullable DatabaseProvider databaseProvider,
      @Nullable File legacyStorageDir,
      @Nullable byte[] legacyStorageSecretKey,
      boolean legacyStorageEncrypt,
      boolean preferLegacyStorage) {
    checkState(databaseProvider != null || legacyStorageDir != null);
    keyToContent = new HashMap<>();//资源的key和内容对于的map
    idToKey = new SparseArray<>();//资源ID和资源key对应的map
    removedIds = new SparseBooleanArray();//管理移除的资源ID
    newIds = new SparseBooleanArray();
    @Nullable
    Storage databaseStorage =//如果databaseProvider有值直接采用数据库存储索引数据
        databaseProvider != null ? new DatabaseStorage(databaseProvider) : null;
    @Nullable
    Storage legacyStorage =//如果legacyStorageDir有值则采用文件存储索引数据
        legacyStorageDir != null
            ? new LegacyStorage(
                new File(legacyStorageDir, FILE_NAME_ATOMIC),//索引文件名称cached_content_index.exi
                legacyStorageSecretKey,//用于文件AES加密的key
                legacyStorageEncrypt)//是否加密
            : null;
    if (databaseStorage == null || (legacyStorage != null && preferLegacyStorage)) {
      storage = castNonNull(legacyStorage);
      previousStorage = databaseStorage;
    } else {
      storage = databaseStorage;
      previousStorage = legacyStorage;
    }
  }
  //首先执行初始化
  @WorkerThread
  public void initialize(long uid) throws IOException {
    storage.initialize(uid);
    if (previousStorage != null) {
      previousStorage.initialize(uid);
    }
    //如果之前有另外一种数据存储方式,先同步2种方式的数据
    if (!storage.exists() && previousStorage != null && previousStorage.exists()) {
      // Copy from previous storage into current storage.
      previousStorage.load(keyToContent, idToKey);
      storage.storeFully(keyToContent);
    } else {
      // Load from the current storage.
      storage.load(keyToContent, idToKey);//调用storage价值数据
    }
    if (previousStorage != null) {//删除上一种方式数据
      previousStorage.delete();
      previousStorage = null;
    }
  }
  
  @WorkerThread
  //如果缓存文件发生变化,更新索引文件信息
  public void store() throws IOException {
    storage.storeIncremental(keyToContent);
    // Make ids that were removed since the index was last stored eligible for re-use.
    int removedIdCount = removedIds.size();
    for (int i = 0; i < removedIdCount; i++) {
      idToKey.remove(removedIds.keyAt(i));
    }
    removedIds.clear();
    newIds.clear();
  }
  //通过资源key获取或添加一个CachedContent
  public CachedContent getOrAdd(String key) {
    @Nullable CachedContent cachedContent = keyToContent.get(key);
    return cachedContent == null ? addNew(key) : cachedContent;
  }
  
  private CachedContent addNew(String key) {
    int id = getNewId(idToKey);//创建一个新的资源id
    //实例化CachedContent,此时CachedContent中并没有CacheSpan
    CachedContent cachedContent = new CachedContent(id, key);
    keyToContent.put(key, cachedContent);//添加map
    idToKey.put(id, key);
    newIds.put(id, true);
    storage.onUpdate(cachedContent);
    return cachedContent;
  }
  //更新新CachedContent 中的meta信息
  public void applyContentMetadataMutations(String key, ContentMetadataMutations mutations) {
    CachedContent cachedContent = getOrAdd(key);
    if (cachedContent.applyMetadataMutations(mutations)) {
      storage.onUpdate(cachedContent);
    }
  }

CachedContent 中保存了文件的Key 、Id 、CacheSpan、Meta信息,CachedContentIndex会通过storage将这些信息存储到文件或者数据库,CachedContentIndex中定义了2种存储方式DatabaseStorage和LegacyStorage,分别对应数据库存储和文件存储,这里我们以文件存储为例看下实现。

LegacyStorage

	//构造函数,加密部分省略,这里主要是创建了一个可以原子操作的文件
	public LegacyStorage(File file, @Nullable byte[] secretKey, boolean encrypt) {
      ...
      atomicFile = new AtomicFile(file);
    }
    
    @Override
    //然后是load函数读取索引文件的数据
    public void load(
        HashMap<String, CachedContent> content, SparseArray<@NullableType String> idToKey) {
      checkState(!changed);
      if (!readFile(content, idToKey)) {
        content.clear();
        idToKey.clear();
        atomicFile.delete();
      }
    }
    
    private boolean readFile(
        HashMap<String, CachedContent> content, SparseArray<@NullableType String> idToKey) {
      if (!atomicFile.exists()) {
        return true;
      }

      @Nullable DataInputStream input = null;
      try {
        InputStream inputStream = new BufferedInputStream(atomicFile.openRead());
        input = new DataInputStream(inputStream);
        int version = input.readInt();//读取版本
        if (version < 0 || version > VERSION) {
          return false;
        }

        int flags = input.readInt();//读取是否加密的flag
        if ((flags & FLAG_ENCRYPTED_INDEX) != 0) {
         .....
        }

        int count = input.readInt();//读取CachedContent数量
        int hashCode = 0;
        for (int i = 0; i < count; i++) {
          //读取CachedContent内容
          CachedContent cachedContent = readCachedContent(version, input);
          content.put(cachedContent.key, cachedContent);
          idToKey.put(cachedContent.id, cachedContent.key);
          hashCode += hashCachedContent(cachedContent, version);
        }
        int fileHashCode = input.readInt();//hash校验
        boolean isEOF = input.read() == -1;
        if (fileHashCode != hashCode || !isEOF) {
          return false;
        }
      } catch (IOException e) {
        return false;
      } finally {
        if (input != null) {
          Util.closeQuietly(input);
        }
      }
      return true;
    }
    //读取CachedContent内容
    private CachedContent readCachedContent(int version, DataInputStream input) throws IOException {
      int id = input.readInt();//读取ID
      String key = input.readUTF();//读取KEY
      DefaultContentMetadata metadata;
      //获取Meta信息
      if (version < VERSION_METADATA_INTRODUCED) {
        long length = input.readLong();
        ContentMetadataMutations mutations = new ContentMetadataMutations();
        ContentMetadataMutations.setContentLength(mutations, length);
        metadata = DefaultContentMetadata.EMPTY.copyWithMutationsApplied(mutations);
      } else {
        metadata = readContentMetadata(input);
      }
      return new CachedContent(id, key, metadata);
    }
    //写入文件
    private void writeFile(HashMap<String, CachedContent> content) throws IOException {
      @Nullable DataOutputStream output = null;
      try {
        OutputStream outputStream = atomicFile.startWrite();
        if (bufferedOutputStream == null) {
          bufferedOutputStream = new ReusableBufferedOutputStream(outputStream);
        } else {
          bufferedOutputStream.reset(outputStream);
        }
        ReusableBufferedOutputStream bufferedOutputStream = this.bufferedOutputStream;
        output = new DataOutputStream(bufferedOutputStream);
        output.writeInt(VERSION);//先写入版本

        int flags = encrypt ? FLAG_ENCRYPTED_INDEX : 0;
        output.writeInt(flags);//写入加密的flag

        if (encrypt) {
          ...
        }

        output.writeInt(content.size());//写入长度
        int hashCode = 0;
        //写入CachedContent数据
        for (CachedContent cachedContent : content.values()) {
          writeCachedContent(cachedContent, output);
          hashCode += hashCachedContent(cachedContent, VERSION);
        }
        output.writeInt(hashCode);//写入校验位
        atomicFile.endWrite(output);
        output = null;
      } finally {
        Util.closeQuietly(output);
      }
    }
    private void writeCachedContent(CachedContent cachedContent, DataOutputStream output)
        throws IOException {
      output.writeInt(cachedContent.id);//写入ID
      output.writeUTF(cachedContent.key);//写入KEY
      writeContentMetadata(cachedContent.getMetadata(), output);//写入Meta信息
    }

看下AtomicFile如何保证原子性操作的。

AtomicFile

AtomicFile写入数据时先调用startWrite,获取到Stream然后写入数据,写入完成后调用endWrite结束。

public OutputStream startWrite() throws IOException {
    // 写入文件前,先将当前已有文件重命名备份
    if (baseName.exists()) {
      if (!backupName.exists()) {
        if (!baseName.renameTo(backupName)) {
          Log.w(TAG, "Couldn't rename file " + baseName + " to backup file " + backupName);
        }
      } else {
        baseName.delete();
      }
    }
    OutputStream str;
    try {
      str = new AtomicFileOutputStream(baseName);
    } catch (FileNotFoundException e) {
      File parent = baseName.getParentFile();
      if (parent == null || !parent.mkdirs()) {
        throw new IOException("Couldn't create " + baseName, e);
      }
      // 文件夹创建好后,再次尝试创建文件
      try {
        str = new AtomicFileOutputStream(baseName);
      } catch (FileNotFoundException e2) {
        throw new IOException("Couldn't create " + baseName, e2);
      }
    }
    return str;
  }
  //结束写入,将备份文件删除
  public void endWrite(OutputStream str) throws IOException {
    str.close();
    // 流正确关闭后,删除备份文件
    backupName.delete();
  }

  //读取文件流
  public InputStream openRead() throws FileNotFoundException {
    restoreBackup();
    return new FileInputStream(baseName);
  }
  //如果备份文件存在说明上次文件写入未正确关闭,可能写入一半就终止了,这个时候恢复上次文件写入前的备份数据
  private void restoreBackup() {
    if (backupName.exists()) {
      baseName.delete();
      backupName.renameTo(baseName);
    }
  }

AtomicFileOutputStream

AtomicFileOutputStream就是对fileOutputStream的一个包装,唯一修改了close方法保证文件立即同步到物理磁盘。

    @Override
    public void close() throws IOException {
      if (closed) {
        return;
      }
      closed = true;
      flush();//flush只是保证java内的数据立即同步
      try {
        fileOutputStream.getFD().sync();//相当于通知操作系统立即将操作系统文件缓存同步到文件
      } catch (IOException e) {
        Log.w(TAG, "Failed to sync file descriptor:", e);
      }
      fileOutputStream.close();
    }

好了到这里,可以接着来看Cache的实现了。

SimpleCache

Cache的实现类,给定缓存目录只允许有一个 SimpleCache 实例。要删除 SimpleCache,请使用delete(File, DatabaseProvider) ,而不是直接删除目录及其内容。因为如果数据索引是保存在数据库中的时候,无法被删除。 先看下delete静态函数的实现:

public static void delete(File cacheDir, @Nullable DatabaseProvider databaseProvider) {
    if (!cacheDir.exists()) {
      return;
    }

    File[] files = cacheDir.listFiles();
    if (files == null) {
      cacheDir.delete();//删除子文件夹
      return;
    }

    if (databaseProvider != null) {
      // 获取UID
      long uid = loadUid(files);
      if (uid != UID_UNSET) {
        try {
          //删除文件信息
          CacheFileMetadataIndex.delete(databaseProvider, uid);
        } catch (DatabaseIOException e) {
          Log.w(TAG, "Failed to delete file metadata: " + uid);
        }
        try {
          //删除索引文件或者数据库
          CachedContentIndex.delete(databaseProvider, uid);
        } catch (DatabaseIOException e) {
          Log.w(TAG, "Failed to delete file metadata: " + uid);
        }
      }
    }

    Util.recursiveDelete(cacheDir);//删除文件夹
  }

SimpleCache首先要调用startReadWrite获取CacheSpan看下SimpleCache相关代码。

SimpleCache(
      File cacheDir,
      CacheEvictor evictor,
      CachedContentIndex contentIndex,
      @Nullable CacheFileMetadataIndex fileIndex) {
    if (!lockFolder(cacheDir)) {
      throw new IllegalStateException("Another SimpleCache instance uses the folder: " + cacheDir);
    }

    this.cacheDir = cacheDir;//缓存文件夹
    this.evictor = evictor;//缓存删除策略
    this.contentIndex = contentIndex;//索引文件
    this.fileIndex = fileIndex;//文件信息保存非必须
    listeners = new HashMap<>();
    random = new Random();
    touchCacheSpans = evictor.requiresCacheSpanTouches();
    uid = UID_UNSET;

    // Start cache initialization.
    final ConditionVariable conditionVariable = new ConditionVariable();
    new Thread("ExoPlayer:SimpleCacheInit") {//启动线程初始化耗时操作
      @Override
      public void run() {
        synchronized (SimpleCache.this) {
          conditionVariable.open();//通知父线程继续
          initialize();
          SimpleCache.this.evictor.onCacheInitialized();
        }
      }
    }.start();
    conditionVariable.block();//通过conditionVariable 阻塞线程
  }
  
  private void initialize() {
    if (!cacheDir.exists()) {
      try {
        createCacheDirectories(cacheDir);//创建缓存目录
      } catch (CacheException e) {
        initializationException = e;
        return;
      }
    }

    @Nullable File[] files = cacheDir.listFiles();
    if (files == null) {
      String message = "Failed to list cache directory files: " + cacheDir;
      Log.e(TAG, message);
      initializationException = new CacheException(message);
      return;
    }
    //查找.uid结尾的ID文件获取ID,个缓存目录根目录包含一个ID文件
    uid = loadUid(files);
    if (uid == UID_UNSET) {
      try {
      //没有则创建
        uid = createUid(cacheDir);
      } catch (IOException e) {
        String message = "Failed to create cache UID: " + cacheDir;
        Log.e(TAG, message, e);
        initializationException = new CacheException(message, e);
        return;
      }
    }

    try {
    //初始化contentIndex文件索引
      contentIndex.initialize(uid);
      if (fileIndex != null) {
        fileIndex.initialize(uid);//初始化文件信息数据库
        Map<String, CacheFileMetadata> fileMetadata = fileIndex.getAll();
        loadDirectory(cacheDir, /* isRoot= */ true, files, fileMetadata);
        fileIndex.removeAll(fileMetadata.keySet());
      } else {
        //遍历缓存文件夹
        loadDirectory(cacheDir, /* isRoot= */ true, files, /* fileMetadata= */ null);
      }
    } catch (IOException e) {
      String message = "Failed to initialize cache indices: " + cacheDir;
      Log.e(TAG, message, e);
      initializationException = new CacheException(message, e);
      return;
    }

    contentIndex.removeEmpty();//去除空的文件
    try {
      contentIndex.store();//同步到文件
    } catch (IOException e) {
      Log.e(TAG, "Storing index file failed", e);
    }
  }
  //遍历缓存文件夹
  private void loadDirectory(
      File directory,
      boolean isRoot,
      @Nullable File[] files,
      @Nullable Map<String, CacheFileMetadata> fileMetadata) {
    ...
    for (File file : files) {
      String fileName = file.getName();
      if (isRoot && fileName.indexOf('.') == -1) {
        loadDirectory(file, /* isRoot= */ false, file.listFiles(), fileMetadata);
      } else {
        if (isRoot
            && (CachedContentIndex.isIndexFile(fileName) || fileName.endsWith(UID_FILE_SUFFIX))) {
          // 跳过.uid文件
          continue;
        }
        long length = C.LENGTH_UNSET;
        long lastTouchTimestamp = C.TIME_UNSET;
        @Nullable
        CacheFileMetadata metadata = fileMetadata != null ? fileMetadata.remove(fileName) : null;
        if (metadata != null) {//查询到文件信息,直接使用,后面无需再解析相关信息
          length = metadata.length;
          lastTouchTimestamp = metadata.lastTouchTimestamp;
        }
        @Nullable
        SimpleCacheSpan span =//创建Span,file是有值的,这些CacheSpan都是已缓存的
            SimpleCacheSpan.createCacheEntry(file, length, lastTouchTimestamp, contentIndex);
        if (span != null) {
          addSpan(span);
        } else {
          file.delete();
        }
      }
    }
  }
  //向contentIndex中添加Span
  private void addSpan(SimpleCacheSpan span) {
    contentIndex.getOrAdd(span.key).addSpan(span);
    totalSpace += span.length;
    notifySpanAdded(span);
  }
  //触发监听,以及evictor管理Span,删除不需要的Span
  private void notifySpanAdded(SimpleCacheSpan span) {
    @Nullable ArrayList<Listener> keyListeners = listeners.get(span.key);
    if (keyListeners != null) {
      for (int i = keyListeners.size() - 1; i >= 0; i--) {
        keyListeners.get(i).onSpanAdded(this, span);
      }
    }
    evictor.onSpanAdded(this, span);
  }
  @Override
  //阻塞式获取CacheSpan
  public synchronized CacheSpan startReadWrite(String key, long position, long length)
      throws InterruptedException, CacheException {
    Assertions.checkState(!released);
    checkInitialization();

    while (true) {
      CacheSpan span = startReadWriteNonBlocking(key, position, length);
      if (span != null) {
        return span;
      } else {
        // 阻塞线程,一直到唤醒时继续,有2处会唤醒:
        // 1. 调用完commitFile文件已经写入,此时已经可以读取了
        // 2. 调用完releaseHoleSpan,写入的锁已经释放,此时可以被写入
        wait();
      }
    }
  }
  public synchronized CacheSpan startReadWriteNonBlocking(String key, long position, long length)
      throws CacheException {
    Assertions.checkState(!released);
    checkInitialization();
    //获取Span
    SimpleCacheSpan span = getSpan(key, position, length);
    //commitFile完成,文件已经写入
    if (span.isCached) {
      // 此时可以被读取
      return touchSpan(key, span);
    }
    //获取或者创建资源的索引文件
    CachedContent cachedContent = contentIndex.getOrAdd(key);
    //查询当前Span是否被锁定
    if (cachedContent.lockRange(position, span.length)) {
      // 没有被锁定,可以被写入数据
      return span;
    }

    // 当前的Span已经锁定
    return null;
  }
  
  private SimpleCacheSpan getSpan(String key, long position, long length) {
    @Nullable CachedContent cachedContent = contentIndex.get(key);
    //当前资源索引文件不存在,直接创建一个HoleSpan
    if (cachedContent == null) {
      return SimpleCacheSpan.createHole(key, position, length);
    }
    while (true) {//cachedContent存在,通过position和length查找CacheSpan
      SimpleCacheSpan span = cachedContent.getSpan(position, length);
      if (span.isCached && span.file.length() != span.length) {
        // 文件的大小和Span记录的不一致,文件可能被修改,扫描其他被更改的文件然后移除
        removeStaleSpans();
        continue;
      }
      return span;
    }
  }
  private SimpleCacheSpan touchSpan(String key, SimpleCacheSpan span) {
    if (!touchCacheSpans) {
      return span;
    }
    String fileName = Assertions.checkNotNull(span.file).getName();
    long length = span.length;
    long lastTouchTimestamp = System.currentTimeMillis();
    boolean updateFile = false;
    if (fileIndex != null) {
      try {//将文件信息保存到数据库,下次加载后直接获取
        fileIndex.set(fileName, length, lastTouchTimestamp);
      } catch (IOException e) {
        Log.w(TAG, "Failed to update index with new touch timestamp.");
      }
    } else {
      // Updating the file itself to incorporate the new last touch timestamp is much slower than
      // updating the file index. Hence we only update the file if we don't have a file index.
      updateFile = true;
    }
    SimpleCacheSpan newSpan =
        contentIndex.get(key).setLastTouchTimestamp(span, lastTouchTimestamp, updateFile);
    notifySpanTouched(span, newSpan);//触发监听
    return newSpan;
  }

  public synchronized File startFile(String key, long position, long length) throws CacheException {
    ...
    CachedContent cachedContent = contentIndex.get(key);//获取资源索引
    Assertions.checkNotNull(cachedContent);
    Assertions.checkState(cachedContent.isFullyLocked(position, length));//确保当前Span的起始范围在,startReadWrite锁定的HoleSpan内
    ...
    evictor.onStartFile(this, key, position, length);
    // 这里将缓存文件放入到0-9随机命名的文件夹中
    File cacheSubDir = new File(cacheDir, Integer.toString(random.nextInt(SUBDIRECTORY_COUNT)));
    if (!cacheSubDir.exists()) {//创建文件夹
      createCacheDirectories(cacheSubDir);
    }
    long lastTouchTimestamp = System.currentTimeMillis();
    return SimpleCacheSpan.getCacheFile(//获取文件,供后面写入
        cacheSubDir, cachedContent.id, position, lastTouchTimestamp);
  }
  //缓存文件的命名方式为资源ID.起始位置position.时间戳timestamp.版本v3.exo
  //如1.940.1692414683255.v3.exo,资源ID为1,开始位置为940,时间戳为1692414683255
  public static File getCacheFile(File cacheDir, int id, long position, long timestamp) {
    return new File(cacheDir, id + "." + position + "." + timestamp + SUFFIX);
  }
  
  @Override
  public synchronized void commitFile(File file, long length) throws CacheException {
    ...

    SimpleCacheSpan span =//通过文件名称反向构建Span
        Assertions.checkNotNull(SimpleCacheSpan.createCacheEntry(file, length, contentIndex));
    CachedContent cachedContent = Assertions.checkNotNull(contentIndex.get(span.key));//获取索引
    Assertions.checkState(cachedContent.isFullyLocked(span.position, span.length));//确保当前已被锁定

    //确保数据一致性
    long contentLength = ContentMetadata.getContentLength(cachedContent.getMetadata());
    if (contentLength != C.LENGTH_UNSET) {
      Assertions.checkState((span.position + span.length) <= contentLength);
    }

    if (fileIndex != null) {
      String fileName = file.getName();
      try {//文件信息记录文件信息表
        fileIndex.set(fileName, span.length, span.lastTouchTimestamp);
      } catch (IOException e) {
        throw new CacheException(e);
      }
    }
    //将当前已缓存的Span添加到索引
    addSpan(span);
    try {
      contentIndex.store();//同步到索引文件
    } catch (IOException e) {
      throw new CacheException(e);
    }
    //唤醒阻塞在startReadWrite里其他线程,此时startReadWrite可以返回一个可读的已缓存的Span
    notifyAll();
  }
  
  public static SimpleCacheSpan createCacheEntry(
      File file, long length, long lastTouchTimestamp, CachedContentIndex index) {
    String name = file.getName();
    if (!name.endsWith(SUFFIX)) {//版本不一致,文件命名不一致,这里进行统一
      @Nullable File upgradedFile = upgradeFile(file, index);
      if (upgradedFile == null) {
        return null;
      }
      file = upgradedFile;
      name = file.getName();
    }
    //正则匹配文件名,提取资源ID,起始位置Position,时间戳
    Matcher matcher = CACHE_FILE_PATTERN_V3.matcher(name);
    if (!matcher.matches()) {
      return null;
    }

    int id = Integer.parseInt(Assertions.checkNotNull(matcher.group(1)));
    @Nullable String key = index.getKeyForId(id);
    if (key == null) {
      return null;
    }

    if (length == C.LENGTH_UNSET) {
      length = file.length();
    }
    if (length == 0) {
      return null;
    }

    long position = Long.parseLong(Assertions.checkNotNull(matcher.group(2)));
    if (lastTouchTimestamp == C.TIME_UNSET) {
      lastTouchTimestamp = Long.parseLong(Assertions.checkNotNull(matcher.group(3)));
    }
    //通过以上信息构建Span
    return new SimpleCacheSpan(key, position, length, lastTouchTimestamp, file);
  }
  
  @Override
  //释放startReadWrite创建的Hole Span
  public synchronized void releaseHoleSpan(CacheSpan holeSpan) {
    Assertions.checkState(!released);
    CachedContent cachedContent = Assertions.checkNotNull(contentIndex.get(holeSpan.key));
    cachedContent.unlockRange(holeSpan.position);//解锁HoleSpan
    contentIndex.maybeRemove(cachedContent.key);
    notifyAll();//唤醒阻塞在startReadWrite里其他线程,此时已解锁startReadWrite可以返回一个可写的Span
  }

SimpleCache主要作用就是针对多线程场景下,向外提供缓存文件用于外界读取或者写入,通过HoleSpan作为一个占位符锁定资源,保证并发场景下缓存文件有序的读写。

动态分析

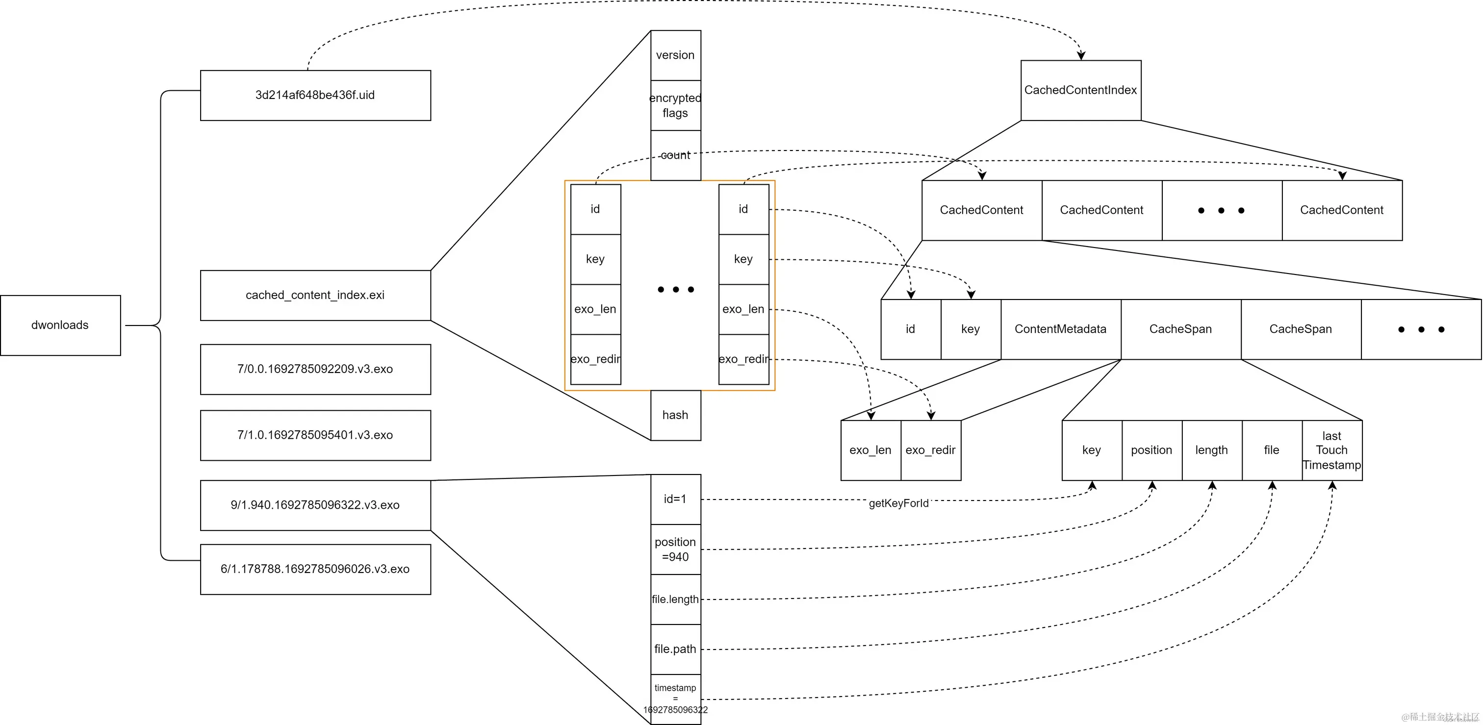
现在假设我们的缓存目录是downloads,现在第一次使用这个缓存目录:

  1. 在第一次初始化缓存目录时,会创建.uid文件,用它的文件名记录当前目录的UID。
  2. 接着开始缓存数据SimpleCache.startFile,创建文件如下方9/1.940.1692785096322.v3.exo,其中9为随机生成的目录名称规则为0-9之间随机,第一个点号前的1代表当前文件对应的资源ID为1,940表示从资源的940byte位置开始写入数据,文件的长度为写入数据的长度,1692785096322代表文件创建的时间戳。v3为文件结构版本号,这里固定可以忽略。
  3. 数据写入完成后,调用SimpleCache.commitFile,通过读取文件名的id,位置,时间戳,构建出CacheSpan添加到CachedContentIndex,CachedContentIndex调用store,更新cached_content_index.exi文件,在其中添加一条当前资源的相关信息,如id,key,Metadata。

在这里插入图片描述

最终产生上面的目录结构,可以看到.exo文件有2种不同的资源ID,说明这里缓存了2个资源,cached_content_index.exi文件中记录了这2个资源的索引信息,现在假设我们再次使用这个缓存目录,这个时候需要重新建立内存中的所有对象CachedContentIndex,先看下文件和CachedContentIndex对象的对应关系图: 在这里插入图片描述

上图右侧可以看到CachedContentIndex包含多个CachedContent,而一个CachedContent又包含多个CachedSpan,这些数据都对应到左侧文件系统里的信息,文件系统构建CachedContentIndex具体过程如下:

  1. SimpleCache.loadUid首先读取缓存目录下的.uid文件,获取UID,用于CachedContentIndex的初始化。
  2. CachedContentIndex.initialize初始化时会通过Storage.load,加载目录中的cached_content_index.exi索引文件,首先获取资源总数count,然后依次读取出其中的资源数据,包括资源的id,key,meta信息(主要包含资源的长度exo_len和跳转后的URL exo_redir),最终构建所有的CachedDtaContent,此时CachedContent中的CachedSpans还未添加。
  3. SimpleCache.loadDirectory扫描缓存目录中的.exo文件,使用文件名字的id(查找索引文件找到对应的key),position,timestamp还有文件的长度路径,共同构建出CachedSpan,通过CachedSpan.key找到到CachedContentIndex中指定的CachedContent,向CachedContent添加CachedSpan。
  4. 至此CachedContentIndex就构建完成了,运行过程中如果产生新的缓存文件,则构建出此文件的CachedSpan添加入CachedContent,最终调用CachedContentIndex.store将内存中的CachedContentIndex同步到文件系统。

总结

分析完Cache这块,可以看到Cache这块就是一个单独的文件读写和管理系统,为上层的CacheDataSource提供支持,下一篇我们继续主线,正式讲下CacheDataSource。


版权声明 ©

本文为作者山雨楼原创文章

转载请注明出处

原创不易,觉得有用的话,收藏转发点赞支持

posted @ 2024-03-25 09:10  山雨楼  阅读(194)  评论(0)    收藏  举报  来源