“志愿先锋”微信小程序第五周项目文档
内容提要
一、选题
二、项目背景
三、项目范围
四、项目分析
五、原型系统展示
六、工作计划及分工
一、选题
l 项目名称:志愿活动信息平台
l 项目使用者:志愿者招募信息发布者和前来寻找志愿活动的人
l 项目用户需求:平台包括志愿活动展示页面,注册/登录页面,优秀志愿者展示页面,志愿活动操作页面等,所包含功能大体如下:
- 用户信息管理 提供志愿者设定个人基本信息(姓名.性别.学校.专业等)的功能
- 志愿者招募 提供招募编写功能,活动方填写志愿活动内容,对志愿者的要求,路线规划和时间安排
- 志愿参与申请 提供志愿者活动申请功能,登录后的准志愿者在界面找到想参加的志愿活动后点击报名,填写简要说明表达具体意愿及特长
- 用户历史信息 提供展示用户总志愿时长,所参加的历史志愿活动等内容的功能
- 志愿活动展示 提供展示界面,显示志愿活动具体内容,志愿者招募需求,所需志愿者总人数及剩余名额
二、项目背景
当前社会上存在志愿服务平台(如:志愿北京http://www.bv2008.cn/),但是常存在内容繁杂、志愿项目超出志愿者能力的情况。作为北理工的学子,大家迫切需要一个便利的志愿服务平台,及时获取身边的志愿活动信息,以便开展后续志愿服务。作为志愿活动组织方,需要准确了解志愿者基本情况,方便有针对性地募集志愿者。
三、项目范围
1.产品描述
“志愿先锋”微信小程序是一个集志愿活动报名、志愿招募信息发布、历史志愿活动记录等功能于一身的志愿信息交互平台。
2.产品特性(项目功能)
1) 用户可以在平台上发布志愿招募信息;
2) 用户可以注册成为平台志愿者,填写个人信息;
3) 用户浏览当前平台上的志愿活动的简略信息,点击可查看详情;
4) 用户可以选择申请参加其中正在招募志愿者的活动;
5) 用户在参与后平台会对志愿者的服务时长进行相应的记录;
6) 用户可以查看自己的服务历史;
7) 管理员用户可以删除活动记录;
8) 管理员用户可以查看、导出平台数据;
9) 用户可以根据不同地区筛选查找志愿活动;
10) 用户可以按时间段筛选查找志愿活动;
11) 活动信息包括“志愿时间”“志愿地点”“志愿者福利”“组织方信息”“志愿者能力要求”“其他”模块。
3.预期利益
对于志愿者,提供一个便利的志愿服务平台,志愿者可以通过此平台及时获取身边的志愿活动信息,方便地选择并报名志愿活动开展志愿服务。
对于志愿活动组织方,使其可以便捷地发布志愿活动,准确了解志愿者基本情况,方便有针对性地募集志愿者。
四、项目分析
1.可行性分析
微信小程序平台的完善提供了便捷的代码环境,基于微信平台的微信小程序具有可行性,同时借助于微信的普及性可以解决项目需求。小组人员具有相关项目编程经历,具有实现能力。项目安排上有专门人员管理分工,安排合理。
2.独特性和创新性
在微信小程序平台上实现,独具创新,使得项目在后期推广上更具有优势。
3.结构化需求分析概述
1) 功能分解图
图3-1 功能分解图
2) 需求细化
l 浏览志愿活动信息
l 填写活动招募信息
l 申请权限
l 志愿活动发布到信息栏
l 登录
l 查询志愿者个人信息
l 填写活动申请表
l 注册成为组织者
l 活动信息提交审核
l 修改招募信息
l 修改志愿者个人信息
l 结束志愿活动
l 下架志愿活动
3) 优先级划分
表3-1 优先级评分表
|
优先级 |
需求 |
评分 |
平均分 |
|||||||||
|
1 |
2 |
3 |
4 |
5 |
6 |
7 |
8 |
9 |
10 |
|||
|
1 |
浏览志愿活动信息 |
8 |
9 |
10 |
9 |
10 |
8 |
10 |
9 |
9 |
10 |
9.2 |
|
2 |
填写活动招募信息 |
10 |
8 |
10 |
8 |
10 |
7 |
8 |
9 |
8 |
9 |
8.7 |
|
3 |
申请权限 |
10 |
9 |
5 |
8 |
6 |
10 |
10 |
9 |
9 |
10 |
8.6 |
|
4 |
志愿活动发布到信息栏 |
10 |
9 |
8 |
8 |
10 |
5 |
10 |
10 |
7 |
9 |
8.6 |
|
5 |
登录 |
10 |
9 |
5 |
9 |
10 |
10 |
10 |
5 |
5 |
10 |
8.3 |
|
6 |
查询志愿者个人信息 |
8 |
7 |
10 |
7 |
10 |
7 |
8 |
8 |
9 |
8 |
8.2 |
|
7 |
填写活动申请表 |
10 |
6 |
10 |
8 |
7 |
7 |
8 |
9 |
8 |
9 |
8.2 |
|
8 |
注册成为组织者 |
7 |
8 |
10 |
8 |
5 |
10 |
8 |
8 |
9 |
7 |
8 |
|
9 |
活动信息提交审核 |
7 |
8 |
10 |
8 |
7 |
8 |
4 |
5 |
7 |
9 |
7.3 |
|
10 |
修改招募信息 |
8 |
8 |
7 |
7 |
5 |
7 |
4 |
8 |
8 |
7 |
6.9 |
|
11 |
修改志愿者个人信息 |
5 |
8 |
5 |
8 |
6 |
7 |
6 |
10 |
9 |
3 |
6.7 |
|
12 |
结束志愿活动 |
6 |
4 |
5 |
6 |
10 |
7 |
8 |
2 |
6 |
6 |
6 |
|
续表 |
||||||||||||
|
13 |
下架志愿活动 |
1 |
7 |
5 |
6 |
4 |
7 |
6 |
8 |
6 |
3 |
5.3 |
说明:每位评分者总计100分,优先级从1至10分逐渐升高,每项最高不超过10分。评分者分布:甲方2人,乙方6人,涉众2人。
4.过程建模

图3-2 上下文图0层图
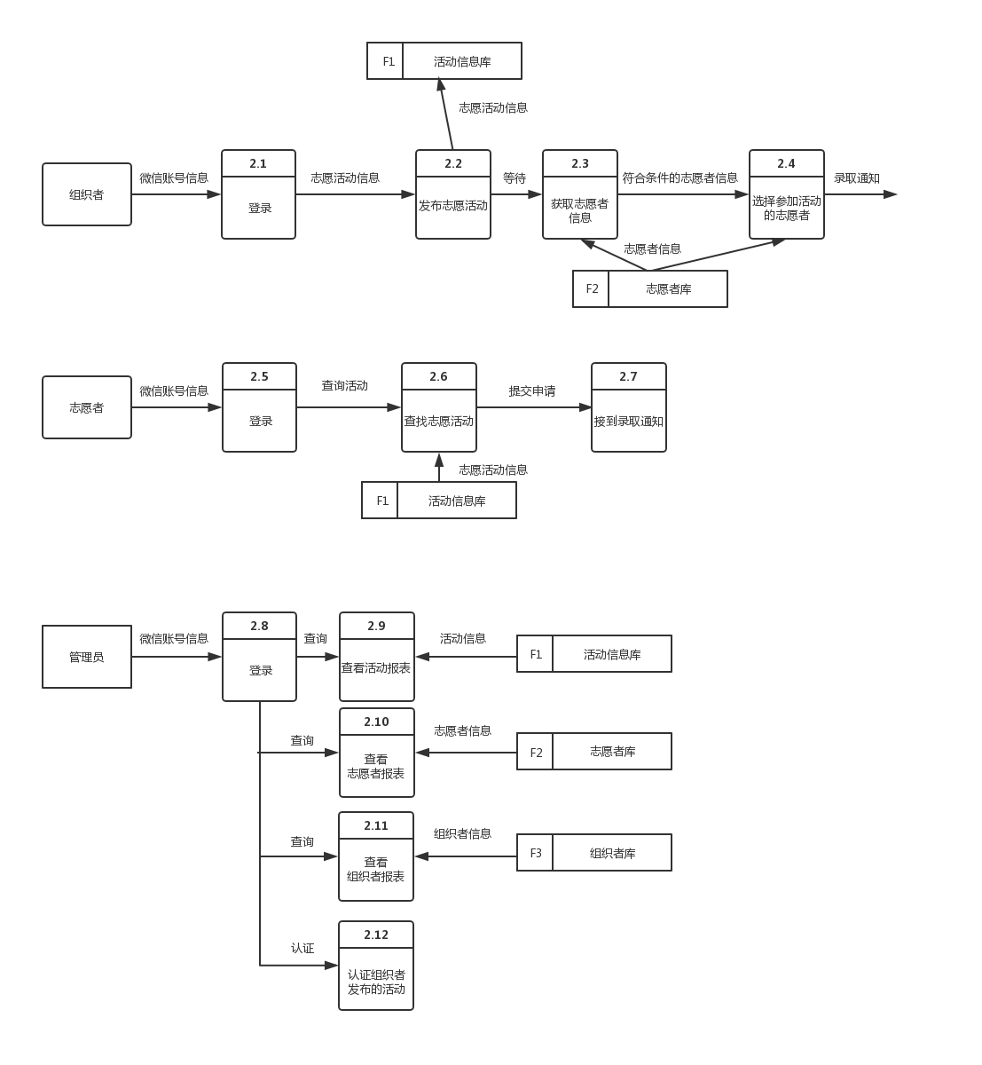
图3-3 上下文图1层图

图3-4 上下文图2层图
5.数据建模

图3-5 数据关系图
6.对象建模

图3-6 用例图

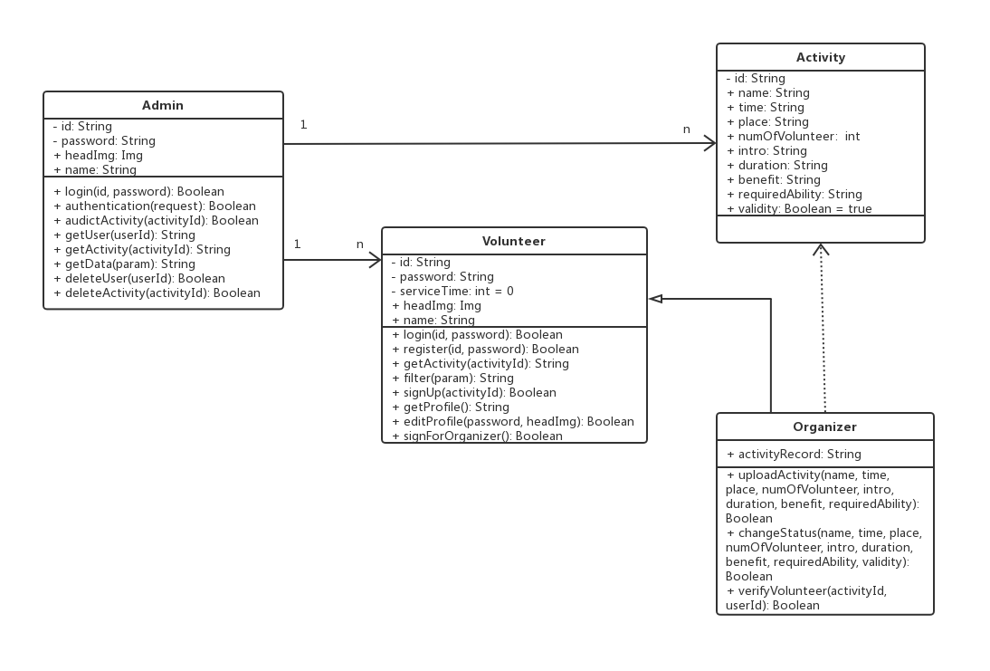
图3-7 类图

图3-8 交互图(志愿者)

图3-9 交互图(活动组织者)

图3-10 交互图(管理员)

图3-11 状态图(志愿者)
图3-12 状态图(志愿活动组织者)

图3-13 活动图
五、原型系统展示
图5-1 登录注册页面

图5-2 首页。可浏览当前志愿平台的活动信息,点击可查看详情

图5-3 右滑显示搜索框,点击选项框可选择地区,时间。

图5-4 志愿信息发布页。点击日历出现选择志愿的时间,点击图片调起选择图片,点击定位调起地图,点击方框设置招募志愿者数目,上划卡片发布招募
图5-5 详情页面。浏览项目的详细内容,点击报名可以报名参加,通过点击左下角链接可以了解更多有关于该发布者的信息
六、工作计划及分工
1.工作计划
|
时间(教学周/项目周) |
工作内容 |
完成情况 |
|
第15周/项目第5周 |
1.完善功能,实现产品特性9)10); 2.测试完善; |
1.完成对象建模; 2.实现产品特性9)10); 3.开始测试工作 |
|
第16周/项目第6周 |
1.整理项目文档。 2.交付甲方验收 |
|
注:根据项目进度进行微调,红色为修改项目
2.分工
|
朱长昊 |
组长,统筹进度,对象建模 |
|
袁展译 |
协调联络,对象建模 |
|
俞振杰 |
小程序开发,维护博客 |
|
王星煜 |
小程序开发,对象建模 |
|
吴勇 |
对象建模 |
|
徐天祥 |
对象建模,沟通进度 |
该文档已得到甲方组长的确认

浙公网安备 33010602011771号