bitmetaverse

3GPP知识更新阅读系列-5G系统流程-2

4.2.2.2.2 General Registration

图片

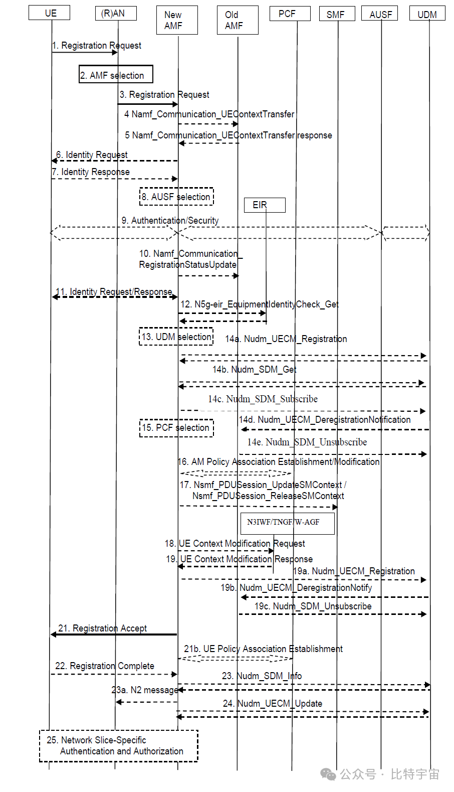
Registration procedure

1. UE to (R)AN: AN message

该消息是 UE 向接入网发送的注册请求消息,包含了 UE 的身份、能力、位置、网络切片选择等重要信息,以及一些用于优化通信的参数。

UE 向 (R)AN 发送 AN 消息的解析:

AN 消息 是 UE(用户设备)向 (R)AN(无线接入网)发送的接入网消息,包含以下信息:

(1)AN 参数:

  • 用于建立通信连接的接入网相关参数,例如 5G-S-TMSI 或 GUAMI、选择的 PLMN ID(或 PLMN ID 和 NID,参见 TS 23.501 第 5.30 条款)和 NSSAI 信息,AN 参数还包括建立原因。建立原因提供请求建立 RRC 连接的原因。

  • 是否以及如何将 NSSAI 信息作为 AN 参数的一部分包含,取决于 TS 23.501 第 5.15.9 条款中指定的接入层连接建立 NSSAI 包含模式参数的值。

  • 如果 UE 是访问 5GS 的 IAB 节点,AN 参数还应包含 IAB 指示。

(2)注册类型:

  • 指示 UE 想要执行的操作,例如:

  • 初始注册(UE 处于 RM-DEREGISTERED 状态)

  • 移动性注册更新(UE 处于 RM-REGISTERED 状态并由于移动性或需要更新其功能或协议参数或请求更改允许使用的网络切片集而启动注册过程)

  • 周期性注册更新(UE 处于 RM-REGISTERED 状态并由于周期性注册更新计时器到期而启动注册过程,参见第 4.2.2.2.1 条)

  • 紧急注册(UE 处于有限服务状态)

  • 灾难漫游初始注册

  • 灾难漫游移动性注册更新

(3)UE 标识:

  • 取决于注册类型和网络选择方式,UE 以不同的方式指示其身份:

  • 由与 UE 正在尝试注册的 SNPN 相同的 SNPN 分配的原生 5G-GUTI(如果可用)

  • 由任何其他 SNPN 分配的原生 5G-GUTI,以及分配 5G-GUTI 的 SNPN 的 NID(如果可用)

  • 否则,UE 应在注册请求中包含其 SUCI,如下文第 15 条所述

  • 如果 UE 有有效的 EPS GUTI,则从 EPS GUTI 映射的 5G-GUTI

  • 如果 UE 正在尝试注册到的 SNPN 与分配 5G-GUTI 的 SNPN 相同,则由该 SNPN 分配的原生 5G-GUTI,以及分配 5G-GUTI 的 SNPN 的 NID(如果可用)

  • 如果可用,则由 UE 正在尝试注册的 PLMN 分配的原生 5G-GUTI

  • 如果可用,则由与 UE 正在尝试注册的 PLMN 等效的 PLMN 分配的原生 5G-GUTI

  • 任何其他 PLMN 分配的原生 5G-GUTI(如果可用)

  • 否则,UE 应在注册请求中包含其 SUCI,如下文第 15 条所述

  • 初始注册或灾难漫游注册时,UE 按照以下顺序(优先级递减)在注册请求消息中指示其 UE 身份:

  • 当 UE 与 SNPN 注册时,UE 在初始注册时按照以下顺序(优先级递减)在注册请求消息中指示其 UE 身份:

  • 初始注册时,如果 UE 同时拥有有效的 EPS GUTI 和原生 5G-GUTI,则 UE 还应指示原生 5G-GUTI 作为附加 GUTI。如果有多个原生 5G-GUTI 可用,则 UE 应按照上述列表中 (ii)-(iv) 项的优先级顺序选择 5G-GUTI。

(4)NAS 消息容器:

  • 包含非明文信息元素 (IE) 的 NAS 消息,具体如下:

  • 如果 UE 正在发送注册请求消息作为初始 NAS 消息,并且 UE 具有有效的 5G NAS 安全上下文,并且 UE 需要发送非明文 IE,则应包含 NAS 消息容器(参见 TS 24.501 第 4.4.6 条)。

  • 如果 UE 不需要发送非明文 IE,则 UE 应发送不包含 NAS 消息容器的注册请求消息。

  • 如果 UE 没有有效的 5G NAS 安全上下文,则 UE 应发送不包含 NAS 消息容器的注册请求消息。UE 将整个注册请求消息(即包含明文 IE 和非明文 IE)包含在作为安全模式完成消息的一部分发送的。

2. 如果未包括5G-S-TMSI或GUAMI,或者5G-S-TMSI或GUAMI未指示有效的AMF,(R)AN将根据(R)AT和可用的Requested NSSAI选择一个AMF。

当 UE 发送注册请求消息时,如果消息中没有包含 5G-S-TMSI 或 GUAMI,或者它们指向的 AMF 无效,此时 (R)AN 需要自行选择合适的 AMF。选择过程遵循 TS 23.501 第 6.3.5 条的规定,主要分两种情况:

(1)UE 处于 CM-CONNECTED 状态:

  • 如果 UE 当前处于连接状态 (CM-CONNECTED),(R)AN 可以直接根据 UE 的 N2 连接找到对应的 AMF,并转发注册请求消息给该 AMF。

(2)UE 未处于 CM-CONNECTED 状态:

  • 如果 UE 不处于连接状态,(R)AN 无法通过 N2 连接直接找到 AMF,则需要进行以下步骤:

  • 基于 UE 传递的 (R)AT 信息和 (可选的) Requested NSSAI 信息,(R)AN 筛选符合条件的 AMF 列表。

  • 如果筛选后只有一个 AMF 符合条件,则直接将注册请求消息转发给该 AMF。

  • 如果筛选后有多个 AMF 符合条件,(R)AN 会根据预先配置的规则进一步选择最合适的 AMF。这些规则可能考虑因素包括 AMF 的负载、与 UE 的距离、可支持的网络切片等。

  • 如果仍然无法选择合适的 AMF,(R)AN 会将注册请求消息转发给一个专门负责 AMF 选取的 AMF,由该 AMF 进行最终的决定。

图片

总之,当 UE 不提供有效的 5G-S-TMSI 或 GUAMI 时,(R)AN 会根据 UE 状态和网络信息,通过不同的策略选择合适的 AMF 来处理注册请求,确保 UE 能够顺利接入网络。

3. AN 向新 AMF 发送 N2 消息

(R)AN 向新 AMF 发送 N2 消息解析:

当 (R)AN 为 UE 选择了合适的 AMF 后,会向该 AMF 发送 N2 消息,用以完成 UE 接入过程。N2 消息包含以下信息:

(1) N2 参数:

  • 选定的 PLMN ID (或 PLMN ID 和 NID): 指示 UE 所选择的移动网络运营商,用于标识网络并进行后续通信。

  • 位置信息和小区标识: 描述 UE 当前所连接的小区的位置信息,用于定位追踪 UE 并提供针对性的网络服务。

  • UE 上下文请求: 向 AMF 请求建立 UE 上下文,其中包含安全信息等关键数据,是 UE 接入网络的必要条件。

  • 建立原因和 IAB 指示: 可选信息,仅在使用 NG-RAN 并且第一步接收到了这些信息时才会包含。建立原因指明了触发 UE 注册的原因,IAB 指示用于标识 UE 是否属于工业自动化和机器人 (IAB) 应用。

  • 请求的 NSSAI 映射: 可选信息,仅在可用时才会包含。NSSAI 映射表示 UE 请求的网络切片集及其对应的优先级。

(2)注册请求:

包含 UE 身份、位置、请求的 NSSAI 等信息,是 UE 发起的初始注册消息。

(3)LTE-M 指示:

可选信息,仅在 UE 使用 LTE-M 无线接入技术时才会包含。

(4)后续步骤(非周期性注册更新):

  • 优先级处理: 如果请求与优先级服务(例如,Mission Critical Push Services (MPS)、Mission Critical Services (MCS))相关,AMF 会添加消息优先级头来指示优先信息,确保高优先级服务得到及时处理。

  • RAT 类型确定:AMF 通过分析消息或其他手段确定 UE 当前使用的无线接入技术类型 (RAT Type),并判断是否存在跨 RAT 移动的情况。

  • 首选网络行为检查:AMF 检查 UE 支持的网络行为是否与网络兼容,如果不兼容,则会拒绝 UE 的注册请求,避免重复尝试。

  • 服务间断计时器处理: 如果 AMF 记录中存在 UE 的服务间断计时器,并且注册请求中包含后续请求指示或上行数据状态,则 AMF 会忽略这些信息,不执行与状态相关的操作。

  • UE 无线能力 ID 存储: 如果 UE 包含无线能力 ID 并且 AMF 支持无线能力服务器 (RACS),则 AMF 会将该 ID 存储在 UE 上下文中,用于后续网络优化和服务提供。

  • NR 卫星接入位置验证: 对于 NR 卫星接入,AMF 可能需要验证 UE 的位置,并根据规定判断该 PLMN 是否可以在该位置运行。如果验证失败,UE 将尝试选择其他可用的 PLMN。

  • 灾难漫游注册服务验证: 基于从 NG-RAN 接收到的 UE 位置信息 (包括小区标识) 和其他相关信息,AMF 会判断当前位置是否支持灾难漫游服务,以及该服务是否适用于 UE 选择的 PLMN。如果条件不满足,AMF 会拒绝 UE 的注册请求。

综上所述,(R)AN 向新 AMF 发送的 N2 消息包含了 UE 注册过程的关键信息,AMF 根据这些信息完成 UE 接入、优先级处理、位置验证等一系列操作,保证 UE 顺利连接到 5G 网络。

4. [条件] 新AMF向旧AMF:Namf_Communication_UEContextTransfer(完整的Registration Request)或新AMF向UDSF:Nudsf_Unstructured Data Management_Query()。

新AMF基于UE的5G-GUTI确定旧AMF。如果新AMF在Registration Request中收到NID,则确定5G-GUTI是由SNPN分配的,并使用5G-GUTI和SNPN的NID确定旧AMF。

(部署UDSF时):

  • 如果UE的5G-GUTI包含在Registration Request中,并且服务AMF自上次Registration过程以来已更改,新AMF和旧AMF在同一AMF Set中,且已部署UDSF,则新AMF使用Nudsf_UnstructuredDataManagement_Query服务操作直接从UDSF检索存储的UE的SUPI和UE Context。

  • 如果未部署UDSF,他们可以通过特定于实现的方式共享存储的UE Context。这也包括每个NF consumer针对特定UE的事件订阅信息。

  • 在这种情况下,新AMF使用完整的Registration Request NAS消息(可能受完整性保护)来执行和验证完整性保护。

(未部署UDSF时):

  • 如果UE的5G-GUTI包含在Registration Request中,并且服务AMF自上次Registration过程以来已更改,新AMF可以向旧AMF调用Namf_Communication_UEContextTransfer服务操作,包括完整的Registration Request NAS消息(可能受完整性保护)以及Access Type,以请求UE的SUPI和UE Context。

  • 在这种情况下,如果Context Transfer服务操作调用对应于请求的UE,旧AMF使用5G-GUTI和完整的Registration Request NAS消息,或SUPI和来自新AMF的UE验证指示,来验证完整性保护。旧AMF还将每个NF consumer针对UE的事件订阅信息传输到新AMF。

  • 如果旧AMF尚未向(H-)SMF报告非零MO Exception Data Counter,则Context Response还包括MO Exception Data Counter。

如果旧AMF具有另一种Access Type(不同于此步骤中指示的Access Type)的PDU会话,并且如果旧AMF确定没有可能将N2接口重新定位到新AMF,则旧AMF返回UE的SUPI并指示Registration Request已通过完整性保护验证,但不包括UE Context的其余部分。

对于Inter PLMN Mobility,UE Context信息包括HPLMN S-NSSAIs,对应于每个Access Type的Allowed NSSAI,但不包括旧PLMN的Allowed NSSAI。

注5:如果新AMF在旧AMF之前的完整性检查失败后成功执行了UE Authentication,则新AMF根据步骤9a设置UE已验证的指示。

注6:UE成功注册到新AMF后,NF consumer无需再次向新AMF订阅事件。

如果新AMF在Handover过程中已从旧AMF接收到UE Context,则应跳过步骤4、5和10。

对于紧急注册,如果UE使用AMF不知道的5G-GUTI标识自己,则跳过第4步和第5步,AMF立即向UE请求SUPI。如果UE使用PEI标识自己,则应跳过SUPI请求。是否允许在没有用户身份的情况下进行紧急注册取决于当地法规。

5. 旧AMF到新AMF:Namf_Communication_UEContextTransfer (SUPI,AMF中的UE Context(如表5.2.2.2.2-1所示))或UDSF到新AMF:Nudsf_Unstructured Data Management_Query()。

旧AMF可以启动一个针对UE context的特定于实现的(保护)计时器.

  • 如果在步骤4中查询了UDSF,UDSF则使用Nudsf_Unstructured Data Management_Query调用响应新AMF,包括已建立的PDU会话、旧AMF包括SMF信息DNN、S-NSSAI(s)和PDU会话ID、活动NGAP UE-TNLA绑定到N3IWF/TNGF/W-AGF,旧AMF包括有关NGAP UE-TNLA绑定的信息。

  • 如果在步骤4中查询了旧AMF,旧AMF通过Namf_Communication_UEContextTransfer调用回复新AMF,包括UE的SUPI和UE Context。

  • 如果旧AMF持有已建立的PDU会话的信息,并且不是初始注册,则旧AMF包括SMF信息、DNN(s)、S-NSSAI(s)和PDU会话ID(s)。

  • 如果旧AMF持有通过N3IWF、W-AGF或TNGF建立的UE context,则旧AMF通过N3IWF、W-AGF或TNGF包含CM状态。如果UE通过N3IWF、W-AGF或TNGF处于CM-CONNECTED状态,则旧AMF包含有关NGAP UE-TNLA绑定的信息。

  • 如果旧AMF未通过Registration Request NAS消息的完整性检查,则旧AMF应指示完整性检查失败。

  • 如果新AMF被配置允许未经身份验证的UE的紧急服务,则新AMF的行为如下:

  • 如果UE只有紧急PDU会话,则AMF要么跳过身份验证和安全程序,要么接受身份验证可能失败并继续移动注册更新程序;

  • 或者,如果UE同时拥有紧急和非紧急PDU会话且身份验证失败,AMF将继续移动注册更新程序并停用所有非紧急PDU会话,如第4.3.4.2节所述。

  • 注意7:新AMF可以通过检查DNN是否与紧急DNN匹配来确定PDU会话是否用于紧急服务。

  • 如果旧AMF持有AM策略关联和UE策略关联的信息(即TS 23.503 中定义的用于更新UE策略的策略控制请求触发器),则旧AMF包括AM策略关联、UE策略关联和PCF ID的信息。在漫游的情况下,V-PCF ID和H-PCF ID都会被包含。

  • 如果旧AMF是UE相关NWDAF服务的消费者,则旧AMF会在Namf_Communication_UEContextTransfer响应中包含有关活动分析订阅的信息,即订阅关联ID、NWDAF标识符(即实例ID或集ID)、分析ID(s)和关联的分析特定数据。TS 23.288中指定了新AMF对分析信息的用法。

  • 在inter PLMN移动期间,UE Radio Capability ID在新AMF中的处理方式如TS 23.501 中定义。

  • 注意8:当新AMF使用UDSF进行上下文检索时,由于UE同时在旧AMF上发信号,旧AMF、新AMF和UDSF之间的交互是实现问题。

图片

6. [Conditional] new AMF to UE: Identity Request ().-待续

posted on 2024-01-23 08:28  通信大视野  阅读(100)  评论(0)    收藏  举报

导航