会员
众包
新闻
博问
闪存
赞助商
HarmonyOS
Chat2DB
所有博客
当前博客
我的博客
我的园子
账号设置
会员中心
简洁模式
...
退出登录
注册
登录
Jacen_Xu
公告
日历
导航
博客园
首页
新随笔
新文章
联系
订阅
管理
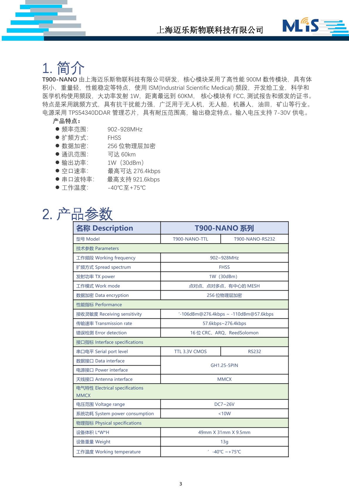
T900-nano更小的体积;更远的距离;更高的性价比;pin to pin P900
posted on
2024-09-19 14:38
上海皕科Jacen
阅读(
30
) 评论(
0
)
收藏
举报
刷新页面
返回顶部
博客园
© 2004-2025
浙公网安备 33010602011771号
浙ICP备2021040463号-3