软构6
一、集合与数组
数组(可以存储基本数据类型)是用来存现对象的一种容器,但是数组的长度固定,不适合在对象数量未知的情况下使用。
集合(只能存储对象,对象类型可以不一样)的长度可变,可在多数情况下使用。
二、层次关系
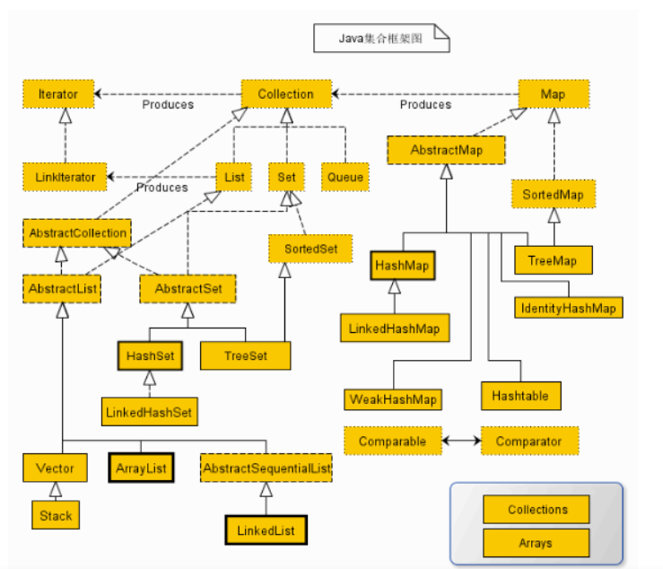
如图所示:图中,实线边框的是实现类,折线边框的是抽象类,而点线边框的是接口
Collection接口是集合类的根接口,Java中没有提供这个接口的直接的实现类。但是却让其被继承产生了两个接口,就是Set和List。Set中不能包含重复的元素。List是一个有序的集合,可以包含重复的元素,提供了按索引访问的方式。
Map是Java.util包中的另一个接口,它和Collection接口没有关系,是相互独立的,但是都属于集合类的一部分。Map包含了key-value对。Map不能包含重复的key,但是可以包含相同的value。
Iterator,所有的集合类,都实现了Iterator接口,这是一个用于遍历集合中元素的接口,主要包含以下三种方法:
1.hasNext()是否还有下一个元素。
2.next()返回下一个元素。
3.remove()删除当前元素。
三、几种重要的接口和类简介
1、List(有序、可重复)
List里存放的对象是有序的,同时也是可以重复的,List关注的是索引,拥有一系列和索引相关的方法,查询速度快。因为往list集合里插入或删除数据时,会伴随着后面数据的移动,所有插入删除数据速度慢。
2、Set(无序、不能重复)
Set里存放的对象是无序,不能重复的,集合中的对象不按特定的方式排序,只是简单地把对象加入集合中。
3、Map(键值对、键唯一、值不唯一)
Map集合中存储的是键值对,键不能重复,值可以重复。根据键得到值,对map集合遍历时先得到键的set集合,对set集合进行遍历,得到相应的值。
对比如下:
四、遍历
在类集中提供了以下四种的常见输出方式:
1)Iterator:迭代输出,是使用最多的输出方式。
2)ListIterator:是Iterator的子接口,专门用于输出List中的内容。
3)foreach输出:JDK1.5之后提供的新功能,可以输出数组或集合。
4)for循环
代码示例如下:
for的形式:for(int i=0;i<arr.size();i++){...}
foreach的形式: for(int i:arr){...}
iterator的形式:
Iterator it = arr.iterator();
while(it.hasNext()){ object o =it.next(); ...}
五、ArrayList和LinkedList
ArrayList和LinkedList在用法上没有区别,但是在功能上还是有区别的。LinkedList经常用在增删操作较多而查询操作很少的情况下,ArrayList则相反。
六、Map集合
实现类:HashMap、Hashtable、LinkedHashMap和TreeMap
HashMap
HashMap是最常用的Map,它根据键的HashCode值存储数据,根据键可以直接获取它的值,具有很快的访问速度,遍历时,取得数据的顺序是完全随机的。因为键对象不可以重复,所以HashMap最多只允许一条记录的键为Null,允许多条记录的值为Null,是非同步的
Hashtable
Hashtable与HashMap类似,是HashMap的线程安全版,它支持线程的同步,即任一时刻只有一个线程能写Hashtable,因此也导致了Hashtale在写入时会比较慢,它继承自Dictionary类,不同的是它不允许记录的键或者值为null,同时效率较低。
ConcurrentHashMap
线程安全,并且锁分离。ConcurrentHashMap内部使用段(Segment)来表示这些不同的部分,每个段其实就是一个小的hash table,它们有自己的锁。只要多个修改操作发生在不同的段上,它们就可以并发进行。
LinkedHashMap
LinkedHashMap保存了记录的插入顺序,在用Iteraor遍历LinkedHashMap时,先得到的记录肯定是先插入的,在遍历的时候会比HashMap慢,有HashMap的全部特性。
TreeMap
TreeMap实现SortMap接口,能够把它保存的记录根据键排序,默认是按键值的升序排序(自然顺序),也可以指定排序的比较器,当用Iterator遍历TreeMap时,得到的记录是排过序的。不允许key值为空,非同步的;
map的遍历
第一种:KeySet()
将Map中所有的键存入到set集合中。因为set具备迭代器。所有可以迭代方式取出所有的键,再根据get方法。获取每一个键对应的值。 keySet():迭代后只能通过get()取key 。
取到的结果会乱序,是因为取得数据行主键的时候,使用了HashMap.keySet()方法,而这个方法返回的Set结果,里面的数据是乱序排放的。
典型用法如下:
Map map = new HashMap();
map.put("key1","lisi1");
map.put("key2","lisi2");
map.put("key3","lisi3");
map.put("key4","lisi4");
//先获取map集合的所有键的set集合,keyset()
Iterator it = map.keySet().iterator();
//获取迭代器
while(it.hasNext()){
Object key = it.next();
System.out.println(map.get(key));
}
第二种:entrySet()
Set<Map.Entry<K,V>> entrySet() //返回此映射中包含的映射关系的 Set 视图。(一个关系就是一个键-值对),就是把(key-value)作为一个整体一对一对地存放到Set集合当中的。Map.Entry表示映射关系。entrySet():迭代后可以e.getKey(),e.getValue()两种方法来取key和value。返回的是Entry接口。
典型用法如下:
Map map = new HashMap();
map.put("key1","lisi1");
map.put("key2","lisi2");
map.put("key3","lisi3");
map.put("key4","lisi4");
//将map集合中的映射关系取出,存入到set集合
Iterator it = map.entrySet().iterator();
while(it.hasNext()){
Entry e =(Entry) it.next();
System.out.println("键"+e.getKey () + "的值为" + e.getValue());
}
推荐使用第二种方式,即entrySet()方法,效率较高。
对于keySet其实是遍历了2次,一次是转为iterator,一次就是从HashMap中取出key所对于的value。而entryset只是遍历了第一次,它把key和value都放到了entry中,所以快了。两种遍历的遍历时间相差还是很明显的。
七、主要实现类区别小结
Vector和ArrayList
1,vector是线程同步的,所以它也是线程安全的,而arraylist是线程异步的,是不安全的。如果不考虑到线程的安全因素,一般用arraylist效率比较高。
2,如果集合中的元素的数目大于目前集合数组的长度时,vector增长率为目前数组长度的100%,而arraylist增长率为目前数组长度的50%。如果在集合中使用数据量比较大的数据,用vector有一定的优势。
3,如果查找一个指定位置的数据,vector和arraylist使用的时间是相同的,如果频繁的访问数据,这个时候使用vector和arraylist都可以。而如果移动一个指定位置会导致后面的元素都发生移动,这个时候就应该考虑到使用linklist,因为它移动一个指定位置的数据时其它元素不移动。
ArrayList 和Vector是采用数组方式存储数据,此数组元素数大于实际存储的数据以便增加和插入元素,都允许直接序号索引元素,但是插入数据要涉及到数组元素移动等内存操作,所以索引数据快,插入数据慢,Vector由于使用了synchronized方法(线程安全)所以性能上比ArrayList要差,LinkedList使用双向链表实现存储,按序号索引数据需要进行向前或向后遍历,但是插入数据时只需要记录本项的前后项即可,所以插入数度较快。
arraylist和linkedlist
1.ArrayList是实现了基于动态数组的数据结构,LinkedList基于链表的数据结构。
2.对于随机访问get和set,ArrayList觉得优于LinkedList,因为LinkedList要移动指针。
3.对于新增和删除操作add和remove,LinedList比较占优势,因为ArrayList要移动数据。 这一点要看实际情况的。若只对单条数据插入或删除,ArrayList的速度反而优于LinkedList。但若是批量随机的插入删除数据,LinkedList的速度大大优于ArrayList. 因为ArrayList每插入一条数据,要移动插入点及之后的所有数据。
HashMap与TreeMap
1、 HashMap通过hashcode对其内容进行快速查找,而TreeMap中所有的元素都保持着某种固定的顺序,如果你需要得到一个有序的结果你就应该使用TreeMap(HashMap中元素的排列顺序是不固定的)。
2、在Map 中插入、删除和定位元素,HashMap是最好的选择。但如果您要按自然顺序或自定义顺序遍历键,那么TreeMap会更好。使用HashMap要求添加的键类明确定义了hashCode()和 equals()的实现。
两个map中的元素一样,但顺序不一样,导致hashCode()不一样。
同样做测试:
在HashMap中,同样的值的map,顺序不同,equals时,false;
而在treeMap中,同样的值的map,顺序不同,equals时,true,说明,treeMap在equals()时是整理了顺序了的。
HashTable与HashMap
1、同步性:Hashtable是线程安全的,也就是说是同步的,而HashMap是线程序不安全的,不是同步的。
2、HashMap允许存在一个为null的key,多个为null的value 。
3、hashtable的key和value都不允许为null。

浙公网安备 33010602011771号