会员
众包
新闻
博问
闪存
赞助商
HarmonyOS
Chat2DB
所有博客
当前博客
我的博客
我的园子
账号设置
会员中心
简洁模式
...
退出登录
注册
登录
bigbigtree
博客园
首页
新随笔
联系
订阅
管理
dolphinscheduler相关
整体
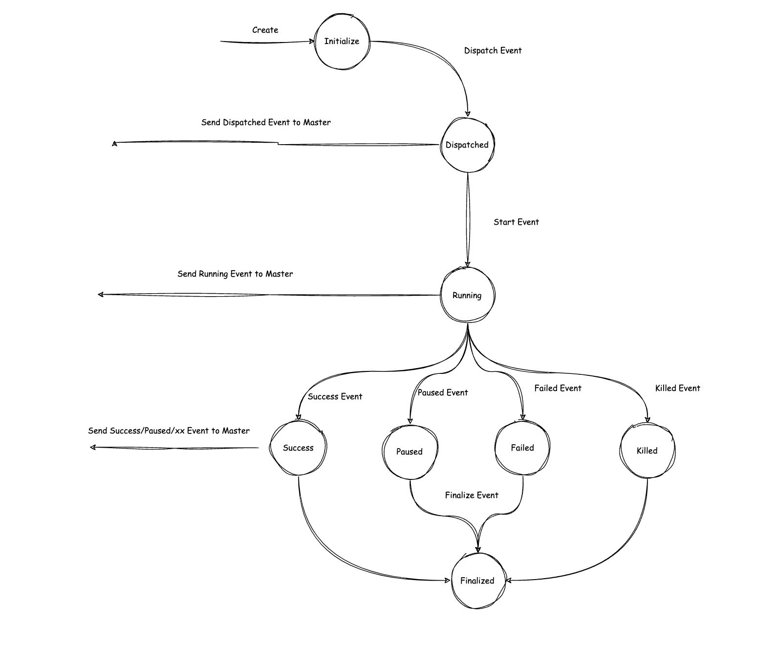
任务状态和事件驱动
时序图
worker相关
参考:
https://segmentfault.com/a/1190000044966573#item-2-2
任务分发
posted @
2024-12-31 14:26
bigbigtree
阅读(
14
) 评论(
0
)
收藏
举报
刷新页面
返回顶部
公告