面向对象分析与设计
| 这个作业属于哪个课程 | https://edu.cnblogs.com/campus/ahgc/AHPU-SE-19/ |
|---|---|
| 这个作业要求在哪里 | https://edu.cnblogs.com/campus/ahgc/AHPU-SE-19/homework/11620 |
| 这个作业的目标 | < 面向对象分析与设计> |
| 学号 | <3190704205> |
一.实验目的
1、了解基于UML的面向对象分析与设计方法
2、掌握用例图的绘制、用例规约(文档)的编制
3、掌握类图、活动图、状态图、时序图的绘制方法
二、实验内容
1、参照实验指导书完成在线选课系统、或试卷自动生成系统,或人事信息管理系统的用例图、类图、活动图、状态图、时序图等的
绘制
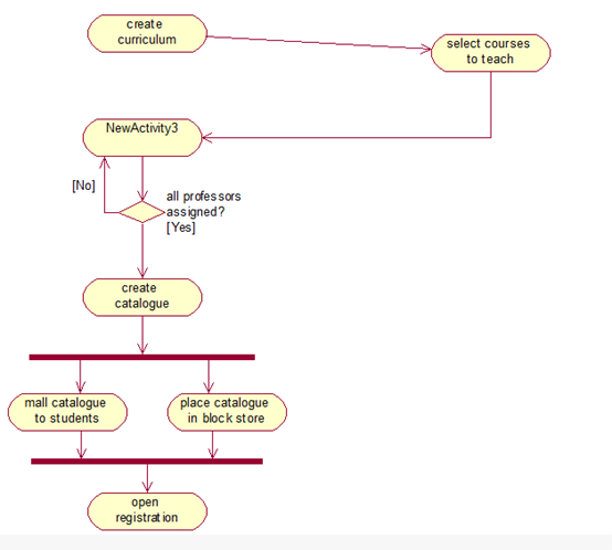
【实例1】在线选课系统
-
大学教师选择本学期要教授的课程,每位教师最多只能上报 4 门课程。
-
教师选课结束后,教务管理人员进行协调和确认教师的课程,并创建本学期的课程目录表,向学生公布。
-
学生填写课程选修表,每个学生最多选修 4 门课程;每门选修课程的学生数最多为 10 人,最少为 3 人。人数达到 10 人时,停
止学生登记注册此门课程;
-
学生选课结束后,系统自动取消人数少于三人的课程。
-
学生按最终的课程表到财务处办理收费手续(billing system)。
-
教师可查询所教课程的学生花名册(roster)。
-
教务管理人员维护学生、教师和课程的信息。
【实例2】试卷自动生成系统
-
教师根据教学资料录入试题,并对其进行分类。待需要考试时,设置好一定的条件,系统就从题库中选中试题自动生成考试试卷
-
考试试卷生成系统的成卷模式应用智能出卷(由系统随机选题)和手工出卷(教师自己选择题目)两种组卷方式
【实例3】人事信息管理系统
参考:阿里巴巴钉钉智能人事系统
2、完成对教材订购系统,或飞机订票系统(根据自己的选题)面向对象的建模
三、实验步骤
1、熟悉Rational rose的绘图方法,阅读实验指导《使用 Rational Rose 进行 UML 可视化建模》,以及实验指导书实验十一与实
验十二
2、使用 Rational rose 完成在线选课系统、或试卷自动生成系统,或人事信息管理系统等的用例图、类图的绘制
3、使用 Rational rose 完成在线选课系统、或试卷自动生成系统,或人事信息管理系统等的活动图、状态图、时序图等的绘制
4、使用教材中用例描述模版描述在线选课系统的 Register for course 用例或试卷自动生成系统的自动组卷用例,或人事信息管理
系统等中的某个用例
5、为教材订购系统,或飞机订票系统等(根据自己的选题)绘制用例图,并分析某个用例为其绘制类图、时序图、活动图等
使用 Rational Rose 创建主用例图(Main Use Case Diagram)

使用 Rational Rose 创建活动(Activity)

使用 Rational Rose 创建决策点(Decision Points)

使用 Rational Rose 创建同步条(Synchronization Bar)

Rational Rose 中的主类图(Main Class Diagram)

在 Rational Rose 中创建包中的主类图(Package Main Class Diagram)

使用 Rational Rose 创建逻辑视图中的用例图(Use Case Diagram)

在顺序图中创建对象和信息

将此类拖至顺序图相应的对象上。

将顺序

将顺序图转换为合作图

使用 Rational Rose 创建角色(Role)

增加多重度

创建包之间的关系


使用 Rational Rose 创建一个有泛化关系的类图
在 People Info 包中创建一个空类图 Generali

调整图形

将有泛化关系的类图进行扩展

将有泛化关系的类图进行优化

将有泛化关系的类图进行多层泛化

使用 Rational Rose 创建状态(States)

使用 Rational Rose 创建状态转换(State Transitions)

使用 Rational Rose 创建起始状态

使用 Rational Rose 创建结束状态


浙公网安备 33010602011771号