会员
周边
新闻
博问
闪存
众包
赞助商
Chat2DB
所有博客
当前博客
我的博客
我的园子
账号设置
会员中心
简洁模式
...
退出登录
注册
登录
冰红小茶丶
博客园
首页
新随笔
联系
订阅
管理
【Linux课堂笔记 - 就该这么学】11. 8.3 ~ 9.1
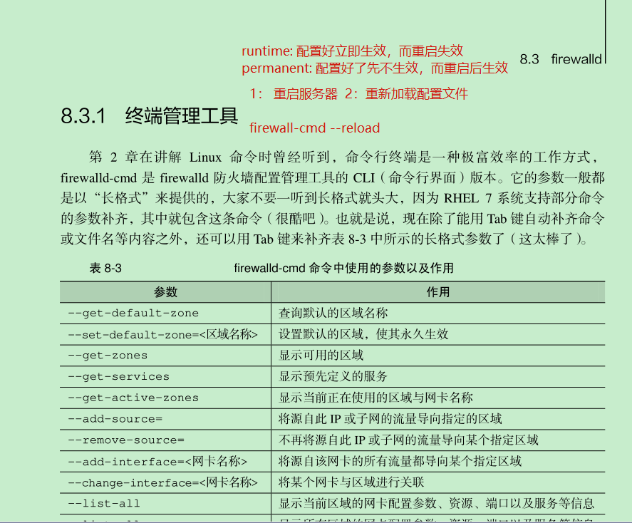
8.3.1 终端管理工具
需要配置的网址:
posted @
2021-01-25 14:21
冰红小茶丶
阅读(
28
) 评论(
0
)
收藏
举报
刷新页面
返回顶部
公告