重试语义下的幂等性与正确性
在分布式系统中,重试是默认常态而非边缘情况(edge case)。网络超时、进程重启、部分失败意味着:即使客户端行为完全正确,同一个逻辑请求也可能被执行多次。
本文解释系统如何为非幂等操作实现 幂等性(idempotency),并以“创建群组(group creation)”作为具体例子。重点在于当重试不可避免发生时,如何保持系统的正确性(correctness)。
为什么幂等性是一等关注点
创建一个群组涉及:
- 生成新的标识符
- 创建多个领域记录
- 建立群主归属与会话状态
如果同一个请求在缺乏保护的情况下被处理两次,系统将创建两个不同的群组。这不是性能问题,而是一个正确性违规(correctness violation)。一旦接受 at-least-once 执行语义,幂等性就不可回避。
核心设计问题
系统必须回答一个看似简单的问题:
如果同一个请求被执行多次,我们如何确保结果要么被复用,要么被安全拒绝?
解决方案受到几个约束:
- 领域校验在上游已假定正确
- 请求可能被并发重试
- 基础设施失败可能在任何时刻中断执行
- 我们希望方案简单、显式,并局部化在单个用例中
最终系统采用了一个带 key 的幂等协议(keyed idempotency protocol),作用域限定在单个操作上。
具体实现
幂等性作为显式协议
对于群组创建,客户端需要提供一个 幂等 key(idempotency key)。这个 key 标识的是一次 attempt(尝试),而不是抽象意义上的“意图请求”。
系统内部为每个 key 维护三种状态:
- Pending(进行中) —— 该 attempt 可能提交了,也可能没有
- Succeeded(成功) —— 群组已成功创建
- Failed(失败) —— attempt 已终结,不允许再重试
核心思想是:
只有一个执行路径可以“获胜”,并真正执行领域写入。
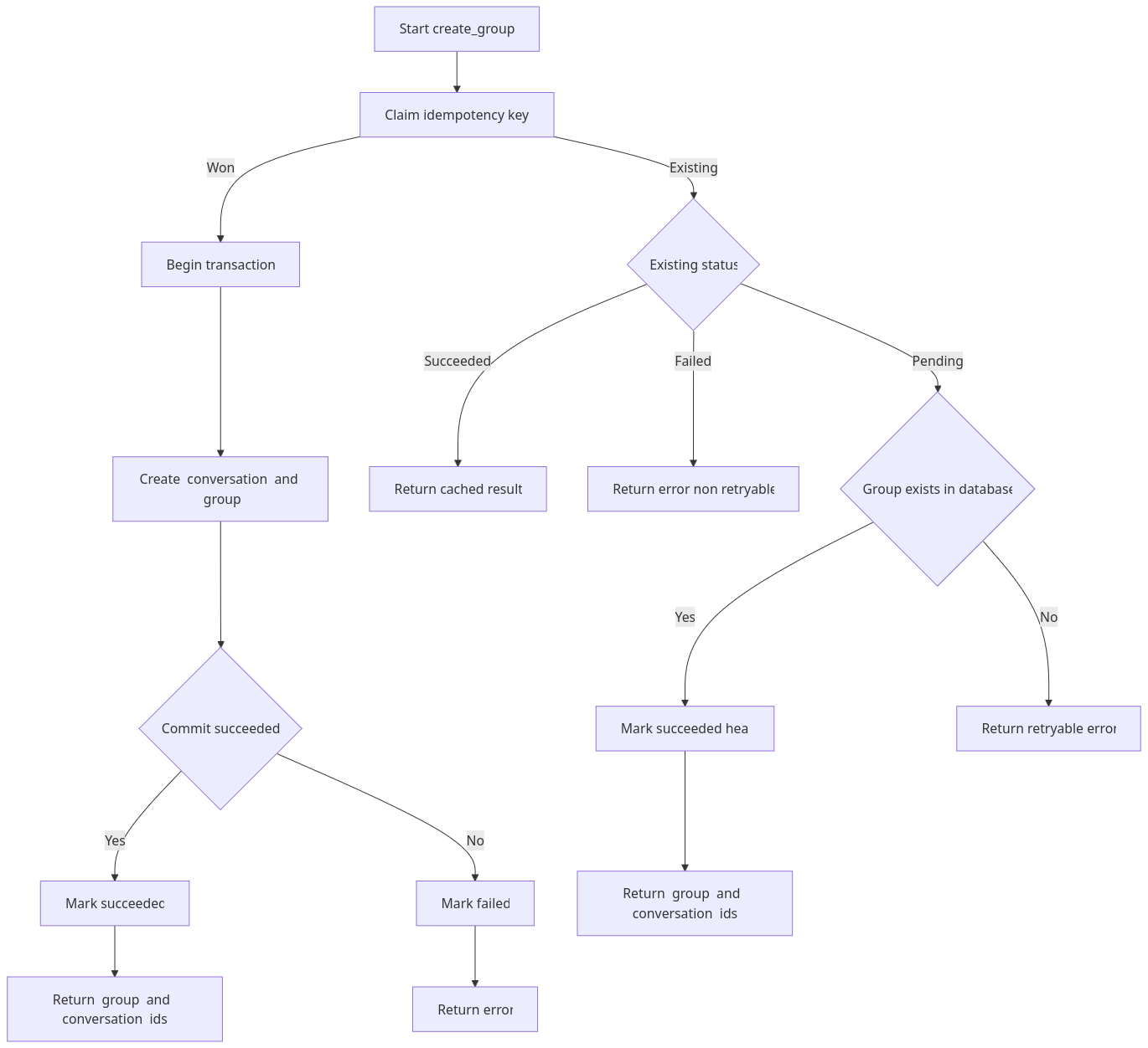
Claim:获得执行权
当 create_group 请求到达时:
- 服务首先尝试 claim 该幂等 key
- 如果 claim 成功,该请求成为 leader
- 如果 key 已存在,该请求成为 follower
这一步在不需要全局锁的情况下建立了互斥性,协调范围仅限数据库。
Leader 的职责
获胜的执行负责:
- 完成所有领域写入
- 保证群组与会话创建的原子性
- 记录 attempt 的最终结果
如果事务提交成功:
- 幂等记录标记为 Succeeded
- 创建出的 identifiers 会被缓存,以便未来重试复用
如果在提交前失败:
- 幂等记录标记为 Failed
这里有一个关键规则:
只有在“确认没有 commit 发生”时,才允许写入 Failed。
违反这一规则会永久污染该幂等 key。
Follower 的职责与 Healing(修复)
Follower 永远不会直接执行领域写入,它们只是观察者。当发现已有幂等记录时:
- Succeeded → 返回缓存结果
- Pending → 查询领域表
- Failed → 拒绝请求
其中最关键的是 Pending 情况。
因为数据库才是最终真相(source of truth),follower 可以:
- 检查群组是否实际已经创建
- 将幂等记录“修复”为 succeeded
- 即使 leader 崩溃,也能返回正确结果
这使系统对以下情况具备韧性:
- 进程崩溃
- 网络失败
- 部分执行中断
为什么允许 Pending 泄漏
一个刻意的设计选择是:Pending 记录不保证被清理。
如果:
- leader 崩溃
- follower 没有成功修复
- 客户端最终放弃
那么该幂等记录可能永远停留在 Pending。
这是可以接受的,因为:
Pending不会阻塞新的幂等 key- 不会产生重复领域状态
- 不影响其他无关请求
在本系统中,幂等记录是 best-effort 元数据,而不是关键基础设施。
将 Failed 视为终态
另一个刻意简化是:Failed 被视为 不可重试(non-retryable)。一旦 attempt 被标记为失败:
- 相同 key 永远失败
- 客户端必须生成新的幂等 key 才能重试
这种选择牺牲了一些灵活性,换来更强的清晰性:
- key 标识 attempt,而不是 intention
- 重试行为显式由客户端控制
避免复杂状态转换,同时保持安全。
保证与非保证(Guarantees and Non-guarantees)
该幂等设计保证:
- 每个幂等 key 最多创建一个群组
- 已提交的群组一定能被重试发现
- 并发执行最终收敛为单一结果
它不保证:
- 幂等元数据最终一定被清理
- 失败 attempt 可以用相同 key 重试
- 所有失败都能自动恢复
这些取舍是刻意且明确记录的。
为什么它与系统整体一致
该幂等模型与前文设计天然契合:
- at-least-once 事件发布(Outbox fanout)
- best-effort 实时投递(SessionHub actor)
- 领域状态作为 source-of-truth
通过将重试视为常态,将重复视为必然,系统在不引入过度复杂性的情况下保持正确。
结语
通过显式建模 attempt ownership、将元数据与领域真相分离,并定义清晰终态,系统在无需全局协调或后台修复进程的前提下,实现了故障条件下的正确性。
至此,聊天服务器的设计叙事闭环完成:
从结构 → 流程 → 并发 → 可靠性 → 最终到正确性。

浙公网安备 33010602011771号