【微服务】什么是微服务?微服务与分布式的区别?微服务怎么具体实践微服务?服务端发现和客户端发现

目录

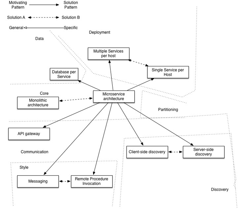
什么是微服务

微服务与分布式的区别

HOW - 怎么具体实践微服务

So What - 思考

服务发现

微服务之客户端发现,服务端发现

参考资料和推荐阅读




什么是微服务

https://zhuanlan.zhihu.com/p/94488453 

微服务与分布式的区别

微服务:分散能力。

分布式:分散部署(从而达到分散压力)。

 微服务的设计是为了不因为某个模块的升级和BUG影响现有的系统业务。微服务与分布式的细微差别是,微服务的应用不一定是分散在多个服务器上,他也可以是同一个服务器。

分散压力实际是负载均衡做的事情。当把服务的微服务分别部署在不同的机器上时,也起到分散压力的作用。

 

1.分布式

   微服务和分布式的区别

  将一个大的系统划分为多个业务模块,业务模块分别部署到不同的机器上,各个业务模块之间通过接口进行数据交互。区别分布式的方式是根据不同机器不同业务。

  上面:service A、B、C、D 分别是业务组件,通过API Geteway进行业务访问。

  注:分布式需要做好事务管理。

  2.分布式是否属于微服务?

  答案是肯定的。微服务的意思也就是将模块拆分成一个独立的服务单元通过接口来实现数据的交互。

  3.微服务架构

  微服务的设计是为了不因为某个模块的升级和BUG影响现有的系统业务。微服务与分布式的细微差别是,微服务的应用不一定是分散在多个服务器上,他也可以是同一个服务器。

  微服务和分布式的区别

  分布式和微服的架构很相似,只是部署的方式不一样而已。

  分布式服务架构与微服务架构概念的区别与联系是怎样的

  分布式:分散压力。

  微服务:分散能力。

  当下理解

  分布式:

  不同模块部署在不同服务器上;

  作用:分布式解决网站高并发带来问题;

  集群:相同的服务;

  多台服务器部署相同应用构成一个集群;

  作用:通过负载均衡设备共同对外提供服务;

  SOA[组装服务/ESB企业服务总线];

  业务系统分解为多个组件,让每个组件都独立提供离散,自治,可复用的服务能力;

  通过服务的组合和编排来实现上层的业务流程;

  作用:简化维护,降低整体风险,伸缩灵活;

  微服务[找到服务/微服务网关open API];

  架构设计概念,各服务间隔离(分布式也是隔离),自治(分布式依赖整体组合)其它特性(单一职责,边界,异步通信,独立部署)是分布式概念的跟严格执行;

  SOA到微服务架构的演进过程;

  作用:各服务可独立应用,组合服务也可系统应用(巨石应用[monolith]的简化实现策略-平台思想).

 

HOW - 怎么具体实践微服务

听上去好像都不错,具体怎么落地啊?这需要回答下面几个问题:

  • 客户端如何访问这些服务?
  • 服务之间如何通信?
  • 这么多服务,怎么找?
  • 服务挂了怎么办?

客户端如何访问这些服务?

   客户端UI如何访问他的?后台有N个服务,前台就需要记住管理N个服务,一个服务下线/更新/升级,前台就要重新部署,这明显不服务我们拆分的理念,特别当前台是移动应用的时候,通常业务变化的节奏更快。另外,N个小服务的调用也是一个不小的网络开销。还有一般微服务在系统内部,通常是无状态的,用户登录信息和权限管理最好有一个统一的地方维护管理(OAuth)。

所以,一般在后台N个服务和UI之间一般会一个代理或者叫API Gateway,他的作用包括

  • 提供统一服务入口,让微服务对前台透明
  • 聚合后台的服务,节省流量,提升性能
  • 提供安全,过滤,流控等API管理功能

我的理解其实这个API Gateway可以有很多广义的实现办法,可以是一个软硬一体的盒子,也可以是一个简单的MVC框架,甚至是一个Node.js的服务端。他们最重要的作用是为前台(通常是移动应用)提供后台服务的聚合,提供一个统一的服务出口,解除他们之间的耦合,不过API Gateway也有可能成为单点故障点或者性能的瓶颈。

一般用过Taobao Open Platform的就能很容易的体会,TAO就是这个API Gateway。
screenshot

服务之间如何通信?

因为所有的微服务都是独立的Java进程跑在独立的虚拟机上,所以服务间的通行就是IPC(inter process communication),已经有很多成熟的方案。现在基本最通用的有两种方式。这几种方式,展开来讲都可以写本书,而且大家一般都比较熟悉细节了,就不展开讲了。

  • 同步调用

    • REST(JAX-RS)
    • RPC(Dubbo)
  • 异步消息调用(Kafka, Notify, MetaQ)

screenshot

一般同步调用比较简单,一致性强,但是容易出调用问题,性能体验上也会差些,特别是调用层次多的时候。RESTful和RPC的比较也是一个很有意思的话题。一般REST基于HTTP,更容易实现,更容易被接受,服务端实现技术也更灵活些,各个语言都能支持,同时能跨客户端,对客户端没有特殊的要求,只要封装了HTTP的SDK就能调用,所以相对使用的广一些。RPC也有自己的优点,传输协议更高效,安全更可控,特别在一个公司内部,如果有统一个的开发规范和统一的服务框架时,他的开发效率优势更明显些。就看各自的技术积累实际条件,自己的选择了。

而异步消息的方式在分布式系统中有特别广泛的应用,他既能减低调用服务之间的耦合,又能成为调用之间的缓冲,确保消息积压不会冲垮被调用方,同时能保证调用方的服务体验,继续干自己该干的活,不至于被后台性能拖慢。不过需要付出的代价是一致性的减弱,需要接受数据最终一致性;还有就是后台服务一般要实现幂等性,因为消息发送出于性能的考虑一般会有重复(保证消息的被收到且仅收到一次对性能是很大的考验);最后就是必须引入一个独立的broker,如果公司内部没有技术积累,对broker分布式管理也是一个很大的挑战。

这么多服务,怎么找?

在微服务架构中,一般每一个服务都是有多个拷贝,来做负载均衡。一个服务随时可能下线,也可能应对临时访问压力增加新的服务节点。服务之间如何相互感知?服务如何管理?这就是服务发现的问题了。一般有两类做法,也各有优缺点。基本都是通过zookeeper等类似技术做服务注册信息的分布式管理。当服务上线时,服务提供者将自己的服务信息注册到ZK(或类似框架),并通过心跳维持长链接,实时更新链接信息。服务调用者通过ZK寻址,根据可定制算法,找到一个服务,还可以将服务信息缓存在本地以提高性能。当服务下线时,ZK会发通知给服务客户端。

  • 客户端做:优点是架构简单,扩展灵活,只对服务注册器依赖。缺点是客户端要维护所有调用服务的地址,有技术难度,一般大公司都有成熟的内部框架支持,比如Dubbo。
  • 服务端做:优点是简单,所有服务对于前台调用方透明,一般在小公司在云服务上部署的应用采用的比较多。

screenshot

这么多服务,服务挂了怎么办?

前面提到,Monolithic方式开发一个很大的风险是,把所有鸡蛋放在一个篮子里,一荣俱荣,一损俱损。而分布式最大的特性就是网络是不可靠的。通过微服务拆分能降低这个风险,不过如果没有特别的保障,结局肯定是噩梦。我们刚遇到一个线上故障就是一个很不起眼的SQL计数功能,在访问量上升时,导致数据库load彪高,影响了所在应用的性能,从而影响所有调用这个应用服务的前台应用。所以当我们的系统是由一系列的服务调用链组成的时候,我们必须确保任一环节出问题都不至于影响整体链路。相应的手段有很多:

  • 重试机制
  • 限流
  • 熔断机制
  • 负载均衡
  • 降级(本地缓存)

这些方法基本上都很明确通用,就不详细说明了。比如Netflix的Hystrix:https://github.com/Netflix/Hystrix
screenshot

WHY - 微服务的应用

这里有一个图非常好的总结微服务架构需要考虑的问题,包括

  • API Gateway
  • 服务间调用
  • 服务发现
  • 服务容错
  • 服务部署
  • 数据调用

screenshot

微服务的优点和缺点(或者说挑战)一样明显。

  • 优点

    • 开发简单
    • 技术栈灵活
    • 服务独立无依赖
    • 独立按需扩展
    • 可用性高
  • 缺点(挑战)

    • 多服务运维难度
    • 系统部署依赖
    • 服务间通信成本
    • 数据一致性
    • 系统集成测试
    • 重复工作
    • 性能监控

没有最好的,只有适合自己的。
screenshot

  • 对于大的互联网公司,微服务架构是血液,是习惯,每家公司都有自己的套路和架构,细节有不同,但是核心理念是通的。

对于一般的公司而言,实践微服务有非常大的技术挑战,于是乎才有了这么多IT供应商考虑这里的商机。微服务比较适合未来有一定的扩展复杂度,且有很大用户增量预期的应用,说人话就是新兴的互联网公司。创业初期,不可能买大量的机器或者很贵的机器,但是又必须考虑应对成功后的巨量的用户,微服务架构成了最好的选择。
screenshot

 

So What - 思考

看到上面的图,不是不觉得特别的熟悉?其实我们N年前就用的滚瓜烂熟了好不好?裤子都拖了,你就给我看这个?

screenshot
from: https://github.com/Netflix/recipes-rss/wiki/Architecture

其实本来所谓的微服务就是对互联网在应用技术的一个总结归纳,IT厂商鼓吹所有概念无非是为了生意(business),SOA是,Cloud是,Microservice也是。下面玩笑很有意思的概括了这个情况(我加了第一条线,原图见这里
screenshot

所以微服对我们的思考我觉得更多的是思维上的,对已微服务架构, 技术上不是问题,意识比工具重要。

  • 按照业务 或者客户需求组织资源(这是最难的)
  • 做有生命的产品,而不是项目
  • 头狼战队,全栈化
  • 后台服务贯彻Single Responsibility Principle
  • VM->Docker (to PE)
  • DevOps (to PE)

同时,对于开发同学,有这么多的中间件和强大的PE支持固然是好事,我们也需要深入去了解这些中间件背后的原理,知其然知其所以然,设想下,如果我们是一个小公司的CTO,离开的阿里的大环境,在有限的技术资源如何通过开源技术实施微服务?

最后,一般提到微服务都离不开DevOps和Docker,理解微服务架构是核心,devops和docker是工具,是手段。下次在抽时间再学习整理下。
screenshot

 

 

服务发现

https://www.cnblogs.com/kaleidoscope/p/9605958.html

微服务发现分为客户端发现和服务端发现,假设A是客户端,B是注册中心,C是服务(有多个服务器)

客户端发现

https://www.jianshu.com/p/ec04e4e443c1)

A要请求C,但是A不知道C的IP和端口,A只能通过B拿到C的一个列表,再从里面选定其中一个IP和端口访问

客户端服务发现有如下优势:

客户端服务发现有如下弊端:

  • 这个模式将客户端和服务注册中心耦合
  • 你必须为应用使用的每个编程语言 / 框架实现客户端服务发现的逻辑,比如Java / Scala,JavaScript / NodeJS。比如,Netflix Prana 为非JVM的客户端提供了一个以HTTP代理为基础的方式。

服务端发现

https://www.jianshu.com/p/ec04e4e443c1

A要请求C,但是A不知道C的IP和端口,B帮助A从C拿到一个IP和端口,这就是服务端发现,意味着IP和端口由注册中心来提供(进行映射转发),A并不知道具体的端口和IP。

当对一个服务发起请求时,客户端对运行在一个已知地址的路由(也叫做负载均衡)发起请求。路由查询服务注册中心,可能构建在路由内,将请求转发给可用的服务实例。

注册中心如zookeeper、Eureka等

客户端发现与服务端发现的优缺点

客户端发现(eureka)


优点:简单直接,不需要代理的介入,知道客户端所有的直接地址,
缺点:需要自己实现逻辑,挑出服务

服务端发现(zookeeper,nginx,kubernetes)
1:A服务找B服务只需要找代理发请求即可,不需要实现逻辑
2:B服务对A服务隐藏不可见

(https://blog.csdn.net/weixin_38729746/article/details/103528858)

 

参考资料和推荐阅读

《微服务之客户端发现,服务端发现》https://blog.csdn.net/fbher/article/details/106342152

 

 

posted on 2022-10-04 01:27  bdy  阅读(180)  评论(0)    收藏  举报

导航