分子影像技术调研总结
慕尼黑工业大学分子影像系
http://www.cbi.ei.tum.de/research-labs/optoacoustic-mesoscopy/
MSOT:多光谱光声层析成像
原理:光声成像是利用光和超声结合的技术,不同组织具有不同的吸收光谱,采用多光谱可以区分不同组织.
优点:非侵入性,不使用造影剂
应用:肿瘤检测,皮肤疾病检测
方法:利用光照使生物分子吸收能量产生热膨胀,产生应力波,即超声波,超声波被换能器检测到,再进行图像重建即可得到光声成像.

e为皮肤横截面,a,b,c,d为各层的光声成像
Non‐invasive imaging in dermatology and the unique potential of raster‐scan optoacoustic mesoscopy,B. Hindelang et al.
实际应用:光声成像用于皮下毛细血管检测
用途:评估微血管结构,对硬皮病(一种结缔组织疾病)进行早期诊断

光声显微镜用于指甲毛细血管成像 a,b,c为操作步骤,d为毛细血管成像
Assessing nailfold microvascular structure with ultra-wideband raster-scan optoacoustic mesoscopy,J.Aguirre et al.
中科院分子影像重点实验室
http://www.3dmed.net/labnews/283.htm
基于光学多模态分子影像技术进行抗肿瘤药物筛选
原理:利用多种分子影像技术对不同抗肿瘤药物的疗效进行评估
方法:利用生物发光成像和生物荧光成像对不同的靶向药物药效进行比较
优点:利用影像技术对药物疗效进行量化评估,多种模态结合

利用原位肝癌模型对三种抗肿瘤药物进行效果评估,a为生物发光成像跟踪肿瘤生长情况,b为量化后的生物发光成像(Bioluminescence imaging,BLI)光强,c为不同药物处理后的3D-BLI
据图可知Rego药物疗效相较于其他两种药物更能抑制肿瘤生长,故其疗效更佳

生物荧光成像(Fluorescence imaging,FMI),a为跟踪成像,b为量化评估,c为FMI与BLI比较,d为经染色处理后的肝组织
Preclinical comparison of regorafenib and sorafenib efficacy for hepatocellular carcinoma using multimodality molecular imaging,ShengnanLiu et al.
华盛顿大学 放射部
https://rad.washington.edu/research/equipment/14t-mri-mrs-nmr-at-slu/https://rad.washington.edu/research/equipment/14t-mri-mrs-nmr-at-slu/
超高场强磁共振
原理:其他条件不变的情况下,场强越高,成像细节越丰富,3T设备的分辨率为1mm,7T成像分辨率可达0.5mm,性能提升一倍,而14T设备预计将有至少2倍于7T设备的分辨率
优点:信噪比高,空间分辨率高
特点:能同时进行MRI和MRS(磁共振波谱)成像
磁共振波谱成像:不同物质的波谱不同,患者的波谱成像相较于正常人波峰会产生升降或位移

14T高分辨率成像设备
The world’s strongest MRI machines are pushing human imaging to new limits,Nature, Nowogrodzki et al.
弗吉尼亚大学 药学院
https://med.virginia.edu/radiology-research/research/targeted-imaging-agents/
特异性靶向成像剂
原理:利用同位素标记的特异性成像剂作用于靶向器官用于肿瘤成像和治疗
优点:特异性成像,活体及非侵入性成像
用途:开发靶向肿瘤的分子作为癌症成像剂和药物载体
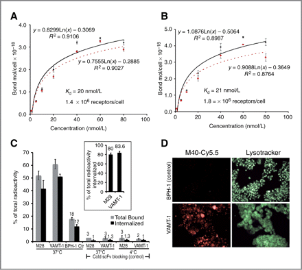
方法:使用经Tc标记的成像剂M40,观察组织的吸收情况,结果显示肿瘤部位对该成像剂的吸收高于其他所有非靶组织.为了进一步探究该成像剂的特异性,使用阻断技术,即先使用10倍未标记的M40(非特异性成像剂),再注射特异性成像剂,结果显示肿瘤对特异性成像剂的吸收率降低了70%以上.

经99m Tc标记的M40药物与细胞的结合情况.
A,B代表两种不同细对成像剂的结合速率,C代表阻断前后结合速率对比(标有block为阻断部分),D为成像剂对正常细胞(BP-H1)和肿瘤细胞(VAMT-1,红色部分)的成像对比,绿色为荧光成像对照)

特异性成像剂的吸收情况
A,成像剂对两种不同肿瘤(VAMT-1 & M28)的吸收比率展示,三个表格为不同部位成像比较.B,使用特异性成像剂后的SPECT/CT融合成像,箭头指向肿瘤部位.C,阻断后的成像(非特异性成像剂成像).D: 对照:普通的FDG PET/CT成像
Novel Human Single Chain Antibody Fragments That Are Rapidly Internalizing Effectively Target Epithelioid and Sarcomatoid Mesotheliomas,Cancer Research,Arun et al.
弗吉尼亚大学 心血管内科
超极化气体MR成像
原理:使用超极化氦气和氙气实现MRI成像,经人体吸入后,这些气体造影剂会提供高分辨率的肺部细节图像
优点:属于无放射性吸入造影剂,显示功能和结构信息
用途:检测哮喘,囊性纤维化和支气管肺发育不良

利用氦3 MR扩散成像显示非吸烟者,吸二手烟的非吸烟者及烟民的肺部变化
a,b,c为ADC值比较,通过单因素方差分析显示,在定期接触二手烟的非吸烟健康受试者中,有30%的人检测到ADC值升高
ADC:表观扩散系数,肺泡可以限制氦3扩散,当肺泡受损时扩散增加,表现为ADC升高
Lung injury induced by secondhand smoke exposure detected with hyperpolarized helium-3 diffusion MR,JMRI,Wang C et al.
苏黎世大学分子影像中心
http://www.razanskylab.org/
光声功能成像
原理:采用光声成像技术选取特点成像剂显示神经活动情况,由于钙动力学与神经活动直接相关,因此采用光传感器来检测钙指示剂即可显示功能活动情况.
优点:分辨率高,可达0.5mm,突破了光学成像1mm的"软极限''
方法:在表达了遗传编码钙指示剂GCaMP5G的成年斑马鱼脑中进行光声成像,显示脑部的神经活动情况

a.步骤:对样品进行光照,产生光声信号,由高速sCMOS相机记录信号
b.有无钙指示剂的成像波谱比较,钙指示剂在488nm波段吸收强烈,在488nm波段几乎不吸收
c.在488和530 nm波长处的成像比较,神经组织在488 nm下更为可见

随时间的变化的光声成像,箭头位置为尾部信号激活情况
Functional optoacoustic neuro-tomography for scalable whole-brain monitoring of calcium indicators,Light,X Luís Deán-Ben et al.

浙公网安备 33010602011771号