程序的开发流程与计算机硬件
-
UE交互设计师
UI设计师
FE前端开发==》客户端程序(web界面、手机app、微信小程序)
RD后端开发==》与前端定好接口规范
QA测试人员==》设计好测试用例
OP运维人员==》设计好整套系统的构架
个人电脑开发
环境测试==》20多台台式机
staging==》与线上环境一比一
线上测试

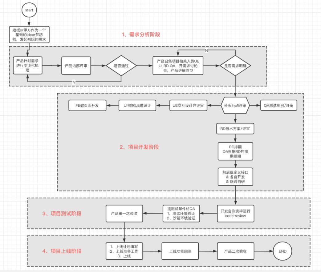
一、需求分析阶段
产品经理PM召集项目相关人员,开需求讨论会、讲解原型
相关人员需要以此了解产品的需求,提出质疑:什么功能、怎么做、为什么这么做,大概如下几个方面
-
评估实现难度和实现成本
-
对比自己整理的需求图,如果有和自己想的不符的,提出疑问
-
理解PM提出此次需求的目的,哪些是重点哪些是次要,可以适当取舍
-
如果产品要求提供时间,简单项目可以预估,复杂项目不可马上给出时间,需要自习评估。
二、项目开发阶段
相关人员分头行动:评审=》分头开发=》合并&联调
-
产品设计
这部分主要忙的是PM、UE、UI
-
产品经理=》原型图(草图)侧重:产品的核心
-
交互设计师=》原型图(细图) 侧重:用户的使用感受,人性化。
-
视觉设计师=》PSD 侧重:使用界面美观
ps:UE与UI非常关键,尤其是在手机app和网站开发中,UE是主观的,UI是客观的。
-
-
测试用例
测试人员QA编写测试用例
-
前端设计
前端人员拿到设计图,先自我解析需求,画出思维导图、流程图。
-
后端设计
-
设计数据库:把业务流程转换成表结构,表与表间的关系。
-
确定开发项目的整体构架:前端、程序、数据库之间以什么方式对接。
-
其他需要考虑的技术关键点
-
人员的安排的时间节点(定制排期表
-
定制规范(开发规范)
-
-
开发
前后端各自开发,然后合并&调研
-
测试
先开发手动测试,
然后提测,一旦测出bug,需要开发人员修复
开发人员在修复期间:
-
期间不可接受耗时大的需求
-
有不确定优先级高低的需求,需要各个需求方相互pk优先级在确定做与不做,不能因此拖延项目的完成点
-
测试修复bug时间可能比开发时间还长,因此开发者预估开发时间不可乐观
-
-
上线
-
域名申请
-
备案申请
-
服务器申请
-
部署
-
测试线上环境=》有bug回到修复bug环节
-
日志监控
-
-
维护
-
提高效率
-
减少成本
-
提升稳定性
-
安全性
-
-
-
运维的三大职责
-
监控程序365天不间断运行
-
数据备份(磁带、磁盘)
-
优化系统
-
-
计算机硬件组成原理
常识性:
分类:PC和服务器
服务器的分类:
-
按尺寸分类:1U 2U 3U 4U
-
按外形分类:机架、刀片、塔式
-
服务器品牌:戴尔、IBM
-
-
去IOE运动
IBM:服务器
甲骨文(Oracle):数据库管理软件
BMC:储存

浙公网安备 33010602011771号