高性能的索引策略3-使用索引扫描做排序
mysql有两种方式生成有序结果:
- 通过排序操作 order by
- 按照索引顺序扫描(explain 出来的type 为 index)
扫描索引本身是很快的,因为只需要从一条索引记录移动到下一条索引记录即可。但是如果索引不能覆盖查询所需的全部列,那就不得不每扫描一条索引记录就得回表查询一次对应的行。这基本上就是随机IO。
因此,按照索引顺序读取数据的速度通常要比顺序全表扫描慢。
尽可能设计同一个索引技能满足排序,又可用于查找行。
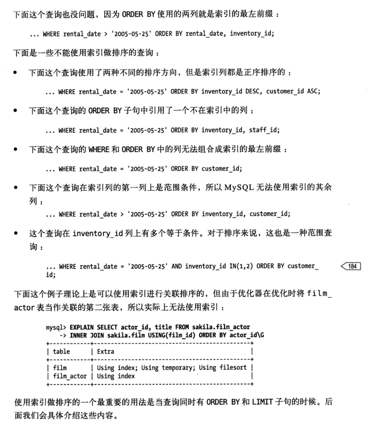
mysql使用索引对结果排序的前提:
- 索引的列顺序和order by 子句的顺序完全一致
- 所有列的排序方向一致,同时都为asc 或者 desc
- 如果查询需要关联多张表,则只有当order by 子句引用的字段全部为第一个表时
- order by子句和查找型查询的限制一样:满足索引的最左前缀要求
- 例外:当where子句或join子句中对索引的前导列指定为常量,则可以直接利用索引前导列之后的列进行排序,具体例子见下图:



浙公网安备 33010602011771号