发展转正部材料审核模板
个人审查材料的基本步骤(此篇仅讲解从发展对象阶段开始的材料)
1.准备好铅笔、橡皮、白纸(作为问题记录纸);
2.拿出材料后,在每份材料左上角处用铅笔写好编号(编号如下图所示或参考档案袋封面,如综合政审报告就在左上角写上A12);然后按编号顺序依次叠放好。查出欠缺哪份材料,将欠缺的材料记在问题记录纸上。
3.根据材料审查规范,按材料编号顺序逐份审查,在每份材料的错误处用铅笔画圈做标注,并在问题记录纸上记录错误。
4.查完档案后按照问题记录纸上记下的问题及时查缺补漏,修改好的问题则在记录纸上打勾或者划去。
5.将记录纸一起存放在档案袋里,以便下次继续审查核对。
每份材料相关编号如下



审查规范目录超链接(审查规范仅供参考)
C1.预备党员考察表
C2.预备期思想汇报4篇
C3.转正申请书
C4.转正征求意见座谈会记录
C6-1.预备党员转正票决情况表决票
C6-2.预备党员转正票决情况汇总表
C7-1.关于审批×××同志为中共正式党员的请示
C7-2.关于审批×××同志为中共正式党员的批复
C8.关于将xxx等x名同志进行预备党员转正情况备案的报告









发展对象结业证书检查是否有盖章。

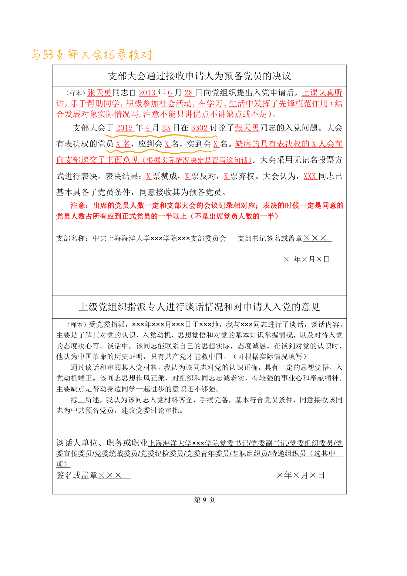
有关备案报告、请示、批复类文件都需要将每一个表项(学号、姓名、相关时间点、其他)检查核对好,保证准确。其中,备案报告和请示的落款需要有支部书记签名,批复的落款需要有盖章。

















要与汇总表的人数对应,要多少人到场投票,这里就要有几张票,另外,未能到场的要有附件签名表决。


有关备案报告、请示、批复类文件都需要将每一个表项(学号、姓名、相关时间点、其他)检查核对好,保证准确。其中,备案报告和请示的落款需要有支部书记签名,批复的落款需要有盖章。


有关备案报告、请示、批复类文件都需要将每一个表项(学号、姓名、相关时间点、其他)检查核对好,保证准确。其中,备案报告和请示的落款需要有支部书记签名,批复的落款需要有盖章。

