PyTorch Profiler:简介、主要功能、数据流、环境配置和测试分析@CUDA
1. PyTorch Profiler 简介
1.1 什么是 PyTorch Profiler?
PyTorch Profiler 是官方统一性能分析工具,目标是帮助开发者:
- 精确定位性能瓶颈(CPU/GPU)
- 分析显存使用
- 查看算子执行顺序与耗时
- 分析分布式训练与通信瓶颈
- 输出可视化 trace(TensorBoard / Chrome)
核心组件来自 Kineto,可捕获 Python、C++、CUDA、NCCL、Memory 等层面的事件。

输出 JSON 事件示例:
{ "schemaVersion": 1, "deviceProperties": [ { "id": 0, "name": "NVIDIA GeForce RTX 4090", "totalGlobalMem": 25250627584, "computeMajor": 8, "computeMinor": 9, "maxThreadsPerBlock": 1024, "maxThreadsPerMultiprocessor": 1536, "regsPerBlock": 65536, "warpSize": 32, "sharedMemPerBlock": 49152, "numSms": 128 , "regsPerMultiprocessor": 65536, "sharedMemPerBlockOptin": 101376, "sharedMemPerMultiprocessor": 102400... ], ... "with_flops": 1, "record_shapes": 1, "with_stack": 1, "profile_memory": 1, "traceEvents": [ { "ph": "X", "cat": "cpu_op", "name": "autograd::engine::evaluate_function: NllLossBackward0", "pid": 586214, "tid": 589500, "ts": 7700400446421.433, "dur": 124.742, "args": { "External id": 513,"Record function id": 0, "Sequence number": 32, "Fwd thread id": 1, "Ev Idx": 0 } }, ... { "name": "Record Window End", "ph": "i", "s": "g", "pid": "", "tid": "", "ts": 7700400500584.044 } ], "traceName": "./logs/training_profile/powerleader_586214.1767000474530444484.pt.trace.json", "displayTimeUnit": "ms", "baseTimeNanoseconds": 1759300074000000000 }
1.2 核心价值
PyTorch Profiler 的目标是“从算子级别理解 PyTorch 模型在 CPU/GPU 上的真实运行性能瓶颈”。
核心价值总结:
| 价值点 | 说明 |
| 精准定位性能瓶颈 | 自动捕获每一层(算子)的执行时间、内存占用、调用栈,帮助定位最耗时的算子。 |
| 跨设备分析 (CPU/GPU) | 同时支持 CPU、CUDA、ROCm Profiling,查看算子在哪个设备上耗时。 |
| 显存使用追踪 | 记录模型在每一时刻的显存分配与释放,快速发现内存泄漏或溢出。 |
| 多维度可视化分析 | 提供多种可视化后端(TensorBoard、Chrome、Perfetto),支持火焰图、timeline、表格分析等。 |
| 可与训练循环无缝集成 | 可嵌入 training loop 中自动捕获 forward/backward/optimizer step 各阶段性能,支持 schedule 控制(warmup、active)。 |
1.3 支持平台
|
平台
|
支持状态
|
主要后端
|
|
NVIDIA GPU
|
✅ 完整支持
|
CUPTI
|
|
AMD GPU
|
✅ 支持
|
ROCtracer
|
|
Intel GPU
|
✅ 支持
|
VTune/XPU
|
|
CPU
|
✅ 完整支持
|
perf_event
|
2. 主要功能特性
2.1 功能矩阵
| 功能类别 | 具体能力 | 说明 |
| ⏱️ 性能统计 | 分析每个算子耗时(CPU/GPU) | 找出最慢算子 |
| 💾 内存分析 | CPU/GPU 内存分配与释放 | profile_memory=True |
| 📉 时间线追踪 | 多线程/多GPU 时间轴 | Chrome trace / TensorBoard 可视化 |
| 🧩 Kernel 层分析 | CUDA Kernel 执行、重叠情况 | 通过 Kineto 捕获 |
| 🔗 通信分析 | DDP/NCCL 通信开销 | 通信与计算 overlap |
| 🔍 调用栈追踪 | 反向映射到 Python 代码 | with_stack=True |
| 📦 数据加载分析 | DataLoader 线程与 batch 时间 | 发现数据瓶颈 |
| 🔧 自定义事件标记 | torch.profiler.record_function("my_block") | 用于自定义代码块的 profiling |
| 🧭 逐步分析 (schedule) | 定义 warmup/active/skip 阶段 | 控制采样窗口,减少开销 |
| 📊 可视化导出 | TensorBoard / Chrome trace / JSON | 支持多种格式导出 |
| 🔄 分布式模式支持 | 多 rank trace 同步 | 用于多 GPU 训练分析 |
Profiler能分析的主要模块:
| 模块类别 | 内容 | 说明 |
| 🧠 算子 (Operators) | aten::conv2d, aten::matmul, aten::relu 等 | 分析每个算子的执行时间、显存、调用次数 |
| ⚡ GPU Kernel (CUDA Kernels) | CUDA kernel 执行时间线 | 对应 GPU 上的实际执行 kernel,显示 launch、执行时间 |
| 🧩 内存 (Memory) | CPU/GPU 内存分配、释放、峰值 | 启用 profile_memory=True 后追踪 |
| 🔗 通信 (NCCL / Distributed) | ncclAllReduce, ncclBroadcast 等 | 用于多 GPU 分布式训练分析通信开销 |
| 📦 DataLoader / I/O | 数据加载线程、CPU→GPU 数据拷贝 | 分析 I/O 或数据预处理瓶颈 |
| ⚙️ Autograd Engine | 前向/反向计算、梯度计算耗时 | 对每层反向传播开销分析 |
| 🧵 Python 调用栈 | 每个算子的 Python 层调用位置 | 启用 with_stack=True 可追踪 |
| 🕓 时间线 (Timeline) | 多线程/多设备执行时间分布 | 用于可视化各事件交叠与同步 |
| 🌐 分布式 (DDP) | 各 rank 训练时间线对齐分析 | 可发现通信等待或负载不均 |
| 🔬 自定义事件 (Custom Markers) | 用户自定义区域标记 | 用于细分自定义逻辑的耗时 |
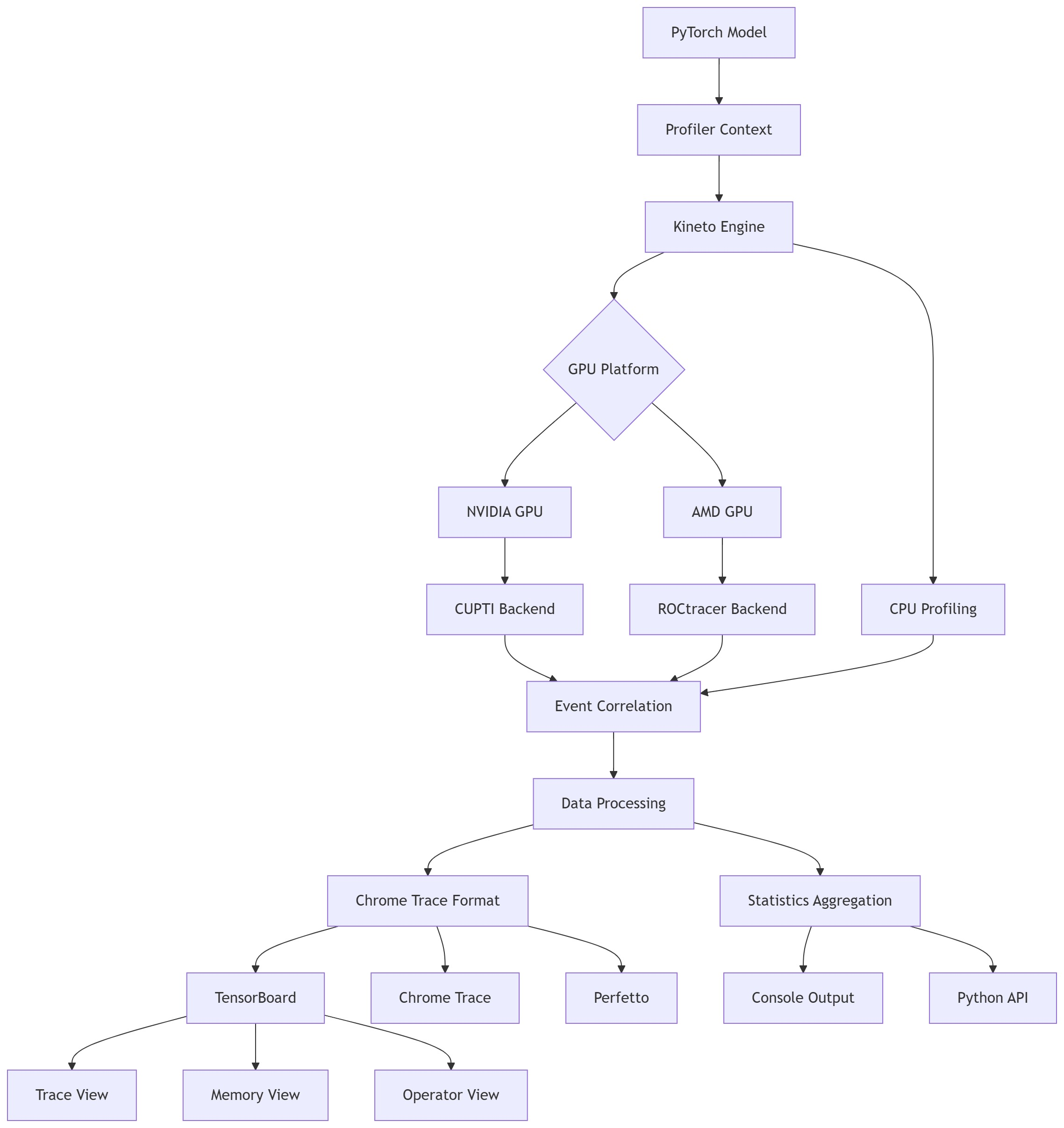
2.2 架构总览

3. 数据收集流程

4. 环境配置与隔离
首先安装Miniconda
4.1 创建隔离的 Python 环境
NVIDIA CUDA 13.0 环境
conda create -n torch-profiler python=3.10 -y conda activate torch-profiler pip install --upgrade pip pip install torch torchvision torchaudio \ --index-url https://download.pytorch.org/whl/cu121 pip install tensorboard # 验证安装 python - << 'EOF' import torch print("torch:", torch.__version__) print("compiled cuda:", torch.version.cuda) print("cuda available:", torch.cuda.is_available()) print("gpu:", torch.cuda.get_device_name(0)) EOF
4.2 环境验证脚本
最小CUDA Kernel Trace,Sanity测试:
import torch from torch.profiler import profile, ProfilerActivity x = torch.randn(1024, 1024, device="cuda") with profile( activities=[ProfilerActivity.CPU, ProfilerActivity.CUDA] ) as prof: y = x @ x print(prof.key_averages().table(sort_by="cuda_time_total"))
得到:
------------------------------------------------------- ------------ ------------ ------------ ------------ ------------ ------------ ------------ ------------ ------------ ------------ Name Self CPU % Self CPU CPU total % CPU total CPU time avg Self CUDA Self CUDA % CUDA total CUDA time avg # of Calls ------------------------------------------------------- ------------ ------------ ------------ ------------ ------------ ------------ ------------ ------------ ------------ ------------ aten::matmul 0.13% 32.038us 99.98% 24.583ms 24.583ms 0.000us 0.00% 48.128us 48.128us 1 aten::mm 32.33% 7.950ms 99.85% 24.551ms 24.551ms 48.128us 100.00% 48.128us 48.128us 1 void cutlass::Kernel<cutlass_80_simt_sgemm_128x64_8x... 0.00% 0.000us 0.00% 0.000us 0.000us 48.128us 100.00% 48.128us 48.128us 1 cudaFree 55.61% 13.675ms 55.61% 13.675ms 6.837ms 0.000us 0.00% 0.000us 0.000us 2 cudaDeviceGetAttribute 0.02% 5.566us 0.02% 5.566us 0.371us 0.000us 0.00% 0.000us 0.000us 15 cudaGetSymbolAddress 0.50% 124.003us 0.50% 124.003us 124.003us 0.000us 0.00% 0.000us 0.000us 1 cudaMalloc 0.83% 203.027us 0.83% 203.027us 67.676us 0.000us 0.00% 0.000us 0.000us 3 cudaOccupancyMaxActiveBlocksPerMultiprocessorWithFla... 10.45% 2.569ms 10.45% 2.569ms 1.285ms 0.000us 0.00% 0.000us 0.000us 2 cudaLaunchKernel 0.10% 24.312us 0.10% 24.312us 24.312us 0.000us 0.00% 0.000us 0.000us 1 cudaDeviceSynchronize 0.02% 5.363us 0.02% 5.363us 5.363us 0.000us 0.00% 0.000us 0.000us 1 ------------------------------------------------------- ------------ ------------ ------------ ------------ ------------ ------------ ------------ ------------ ------------ ------------ Self CPU time total: 24.588ms Self CUDA time total: 48.128us
环境检测:
# environment_check.py import torch import sys def check_environment(): print("=" * 50) print("Environment Check Report") print("=" * 50) # Python 环境 print(f"Python version: {sys.version}") print(f"PyTorch version: {torch.__version__}") # CUDA/ROCm 环境 cuda_available = torch.cuda.is_available() print(f"CUDA/ROCm available: {cuda_available}") if cuda_available: print(f"GPU device count: {torch.cuda.device_count()}") for i in range(torch.cuda.device_count()): print(f" GPU {i}: {torch.cuda.get_device_name(i)}") print(f"CUDA version: {torch.version.cuda}") # 测试基本功能 x = torch.randn(3, 3).cuda() y = torch.randn(3, 3).cuda() z = x + y print(f"GPU computation test: {z.shape}") # Profiler 可用性 try: from torch.profiler import profile, ProfilerActivity print("Profiler module: ✅ Available") except ImportError: print("Profiler module: ❌ Not available") print("=" * 50) if __name__ == "__main__": check_environment()
得到:
================================================== Environment Check Report ================================================== Python version: 3.10.19 (main, Oct 21 2025, 16:43:05) [GCC 11.2.0] PyTorch version: 2.5.1+cu121 CUDA/ROCm available: True GPU device count: 2 GPU 0: NVIDIA GeForce RTX 4090 GPU 1: NVIDIA GeForce RTX 4090 CUDA version: 12.1 GPU computation test: torch.Size([3, 3]) Profiler module: ✅ Available ==================================================
5. 使用方法详解
5.1 基础使用模式
模式一:简单上下文分析
import torch import torch.profiler def simple_profiling(): model = torch.nn.Linear(1000, 500).cuda() x = torch.randn(64, 1000).cuda() with torch.profiler.profile( activities=[ torch.profiler.ProfilerActivity.CPU, torch.profiler.ProfilerActivity.CUDA, ], profile_memory=True, record_shapes=True ) as prof: for _ in range(10): y = model(x) loss = y.sum() loss.backward() # 控制台查看结果 print(prof.key_averages().table( sort_by="cuda_time_total", row_limit=10 )) if __name__ == "__main__": simple_profiling()
python test_simple_context.py结果如下:
------------------------------------------------------- ------------ ------------ ------------ ------------ ------------ ------------ ------------ ------------ ------------ ------------ ------------ ------------ ------------ ------------ Name Self CPU % Self CPU CPU total % CPU total CPU time avg Self CUDA Self CUDA % CUDA total CUDA time avg CPU Mem Self CPU Mem CUDA Mem Self CUDA Mem # of Calls ------------------------------------------------------- ------------ ------------ ------------ ------------ ------------ ------------ ------------ ------------ ------------ ------------ ------------ ------------ ------------ ------------ autograd::engine::evaluate_function: AddmmBackward0 0.22% 153.712us 14.73% 10.136ms 1.014ms 0.000us 0.00% 91.260us 9.126us 0 b 0 b 27.22 Mb 0 b 10 aten::linear 0.11% 78.697us 45.20% 31.097ms 3.110ms 0.000us 0.00% 73.024us 7.302us 0 b 0 b 9.35 Mb 0 b 10 aten::addmm 12.26% 8.433ms 44.81% 30.830ms 3.083ms 73.024us 29.67% 73.024us 7.302us 0 b 0 b 9.35 Mb 9.35 Mb 10 aten::sum 0.81% 557.580us 20.54% 14.129ms 706.441us 71.168us 28.92% 71.168us 3.558us 0 b 0 b 25.00 Kb 25.00 Kb 20 void at::native::reduce_kernel<512, 1, at::native::R... 0.00% 0.000us 0.00% 0.000us 0.000us 71.168us 28.92% 71.168us 3.558us 0 b 0 b 0 b 0 b 20 AddmmBackward0 0.17% 115.482us 14.08% 9.687ms 968.705us 0.000us 0.00% 62.878us 6.288us 0 b 0 b 27.20 Mb 0 b 10 aten::mm 0.80% 549.090us 13.74% 9.452ms 945.165us 49.023us 19.92% 62.878us 6.288us 0 b 0 b 27.20 Mb 25.98 Mb 10 ampere_sgemm_64x32_sliced1x4_tn 0.00% 0.000us 0.00% 0.000us 0.000us 55.455us 22.53% 55.455us 5.545us 0 b 0 b 0 b 0 b 10 ampere_sgemm_32x128_nn 0.00% 0.000us 0.00% 0.000us 0.000us 49.023us 19.92% 49.023us 4.902us 0 b 0 b 0 b 0 b 10 autograd::engine::evaluate_function: torch::autograd... 0.17% 114.779us 13.40% 9.222ms 461.098us 0.000us 0.00% 30.241us 1.512us 0 b 0 b -17.19 Mb 0 b 20 ------------------------------------------------------- ------------ ------------ ------------ ------------ ------------ ------------ ------------ ------------ ------------ ------------ ------------ ------------ ------------ ------------ Self CPU time total: 68.804ms Self CUDA time total: 246.111us
模式二:完整训练循环分析
import torch import torch.nn as nn from torch.utils.data import DataLoader, TensorDataset def get_sample_dataloader(batch_size=32): """创建示例数据加载器""" data = torch.randn(1000, 3, 224, 224) targets = torch.randint(0, 10, (1000,)) dataset = TensorDataset(data, targets) return DataLoader(dataset, batch_size=batch_size, shuffle=True) def build_model(): """创建简单模型""" return nn.Sequential( nn.Conv2d(3, 64, kernel_size=3, padding=1), nn.ReLU(), nn.MaxPool2d(2), nn.Conv2d(64, 128, kernel_size=3, padding=1), nn.ReLU(), nn.AdaptiveAvgPool2d((1, 1)), nn.Flatten(), nn.Linear(128, 10) ) def training_profiling(): model = build_model().cuda() optimizer = torch.optim.Adam(model.parameters()) dataloader = get_sample_dataloader() with torch.profiler.profile( activities=[ torch.profiler.ProfilerActivity.CPU, torch.profiler.ProfilerActivity.CUDA, ], schedule=torch.profiler.schedule( wait=1, # 跳过第1个step warmup=1, # 预热1个step(不记录) active=3, # 记录3个step repeat=2 # 重复2轮 ), on_trace_ready=torch.profiler.tensorboard_trace_handler( './logs/training_profile' ), record_shapes=True, profile_memory=True, with_stack=True, # 记录调用栈(可定位到代码行) with_flops=True # 估算FLOPs ) as prof: for step, (inputs, targets) in enumerate(dataloader): if step >= 10: # 只分析前10个step break inputs, targets = inputs.cuda(), targets.cuda() outputs = model(inputs) loss = torch.nn.functional.cross_entropy(outputs, targets) optimizer.zero_grad() loss.backward() optimizer.step() prof.step() # 重要:通知profiler步骤完成 return prof if __name__ == "__main__": prof = training_profiling() # 启动TensorBoard查看结果 print("Run: tensorboard --logdir=./logs/training_profile")
执行结果如下:

5.2 高级使用技巧
5.2.1 自定义代码段标记
# test_custom_ranges.py import torch import torchvision.models as models from torch.profiler import profile, ProfilerActivity, record_function def build_model(): return models.resnet18() def get_dataloader(batch_size=16): x = torch.randn(batch_size, 3, 224, 224) y = torch.randint(0, 1000, (batch_size,)) yield x, y def test_custom_ranges(): device = "cuda" model = build_model().to(device) model.train() with profile( activities=[ProfilerActivity.CPU, ProfilerActivity.CUDA], record_shapes=True, profile_memory=True, with_stack=True, ) as prof: for x, y in get_dataloader(): x, y = x.to(device), y.to(device) with record_function("data_preprocessing"): x = (x - x.mean()) / x.std() with record_function("model_inference"): with record_function("forward"): out = model(x) with record_function("loss"): loss = torch.nn.functional.cross_entropy(out, y) with record_function("backward"): loss.backward() break # 只跑一个 batch prof.export_chrome_trace("custom_ranges.json") print("Exported custom_ranges.json") print( prof.key_averages() .table(sort_by="cuda_time_total", row_limit=10) ) if __name__ == "__main__": test_custom_ranges()
测试结果如下:
Exported custom_ranges.json ------------------------------------------------------- ------------ ------------ ------------ ------------ ------------ ------------ ------------ ------------ ------------ ------------ ------------ ------------ ------------ ------------ Name Self CPU % Self CPU CPU total % CPU total CPU time avg Self CUDA Self CUDA % CUDA total CUDA time avg CPU Mem Self CPU Mem CUDA Mem Self CUDA Mem # of Calls ------------------------------------------------------- ------------ ------------ ------------ ------------ ------------ ------------ ------------ ------------ ------------ ------------ ------------ ------------ ------------ ------------ forward 0.00% 0.000us 0.00% 0.000us 0.000us 111.210ms 1517.90% 111.210ms 55.605ms 0 b 0 b 0 b 0 b 2 data_preprocessing 0.00% 0.000us 0.00% 0.000us 0.000us 29.841ms 407.30% 29.841ms 29.841ms 0 b 0 b 0 b 0 b 1 loss 0.00% 0.000us 0.00% 0.000us 0.000us 4.794ms 65.43% 4.794ms 4.794ms 0 b 0 b 0 b 0 b 1 autograd::engine::evaluate_function: ConvolutionBack... 0.08% 353.866us 10.43% 46.475ms 2.324ms 0.000us 0.00% 3.573ms 178.654us 0 b 0 b -54.71 Mb -223.25 Mb 20 ConvolutionBackward0 0.04% 188.077us 10.31% 45.948ms 2.297ms 0.000us 0.00% 3.472ms 173.601us 0 b 0 b 168.54 Mb 0 b 20 aten::convolution_backward 3.16% 14.065ms 10.27% 45.760ms 2.288ms 3.472ms 47.39% 3.472ms 173.601us 0 b 0 b 168.54 Mb 124.56 Mb 20 model_inference 0.02% 91.217us 52.06% 232.036ms 232.036ms 0.000us 0.00% 1.977ms 1.977ms 0 b 0 b 341.13 Mb 0 b 1 forward 0.83% 3.694ms 48.43% 215.872ms 215.872ms 0.000us 0.00% 1.973ms 1.973ms 0 b 0 b 341.07 Mb -10.94 Mb 1 aten::conv2d 0.02% 110.351us 37.87% 168.806ms 8.440ms 0.000us 0.00% 1.459ms 72.973us 0 b 0 b 153.44 Mb 0 b 20 aten::convolution 0.07% 291.180us 37.85% 168.696ms 8.435ms 0.000us 0.00% 1.459ms 72.973us 0 b 0 b 153.44 Mb 0 b 20 ------------------------------------------------------- ------------ ------------ ------------ ------------ ------------ ------------ ------------ ------------ ------------ ------------ ------------ ------------ ------------ ------------ Self CPU time total: 445.709ms Self CUDA time total: 7.327ms

5.2.2 内存泄漏调试
# test_memory_debug.py import torch import torchvision.models as models from torch.profiler import profile, ProfilerActivity def build_model(): return models.resnet18() def get_dataloader(batch_size=32, steps=5): for _ in range(steps): x = torch.randn(batch_size, 3, 224, 224) y = torch.randint(0, 1000, (batch_size,)) yield x, y def test_memory_debug(): device = "cuda" # 开启 CUDA allocator 记录 torch.cuda.memory._record_memory_history(True) try: model = build_model().to(device) optimizer = torch.optim.Adam(model.parameters(), lr=1e-3) with profile( activities=[ProfilerActivity.CPU, ProfilerActivity.CUDA], profile_memory=True, with_stack=True, record_shapes=True, ) as prof: for epoch in range(3): for x, y in get_dataloader(): x, y = x.to(device), y.to(device) out = model(x) loss = torch.nn.functional.cross_entropy(out, y) optimizer.zero_grad() loss.backward() optimizer.step() print( f"[Epoch {epoch}] " f"allocated={torch.cuda.memory_allocated() / 1024**2:.1f} MB, " f"peak={torch.cuda.max_memory_allocated() / 1024**2:.1f} MB" ) finally: torch.cuda.memory._dump_snapshot("memory_snapshot.pickle") torch.cuda.memory._record_memory_history(False) print("Saved memory_snapshot.pickle") print( prof.key_averages() .table(sort_by="self_cuda_memory_usage", row_limit=10) ) if __name__ == "__main__": test_memory_debug()
使用python -m torch.utils._memory_viz memory_snapshot.pickle查看结果。
5.3 结果导出与分析
import torch import torch.nn as nn from torch.utils.data import DataLoader, TensorDataset def get_sample_dataloader(batch_size=32): """创建示例数据加载器""" data = torch.randn(1000, 3, 224, 224) targets = torch.randint(0, 10, (1000,)) dataset = TensorDataset(data, targets) return DataLoader(dataset, batch_size=batch_size, shuffle=True) def build_model(): """创建简单模型""" return nn.Sequential( nn.Conv2d(3, 64, kernel_size=3, padding=1), nn.ReLU(), nn.MaxPool2d(2), nn.Conv2d(64, 128, kernel_size=3, padding=1), nn.ReLU(), nn.AdaptiveAvgPool2d((1, 1)), nn.Flatten(), nn.Linear(128, 10) ) def training_profiling(): model = build_model().cuda() optimizer = torch.optim.Adam(model.parameters()) dataloader = get_sample_dataloader() with torch.profiler.profile( activities=[ torch.profiler.ProfilerActivity.CPU, torch.profiler.ProfilerActivity.CUDA, ], schedule=torch.profiler.schedule( wait=1, # 跳过第1个step warmup=1, # 预热1个step(不记录) active=3, # 记录3个step repeat=2 # 重复2轮 ), on_trace_ready=torch.profiler.tensorboard_trace_handler( './logs/training_profile' ), record_shapes=True, profile_memory=True, with_stack=True, # 记录调用栈(可定位到代码行) with_flops=True # 估算FLOPs ) as prof: for step, (inputs, targets) in enumerate(dataloader): if step >= 10: # 只分析前10个step break inputs, targets = inputs.cuda(), targets.cuda() outputs = model(inputs) loss = torch.nn.functional.cross_entropy(outputs, targets) optimizer.zero_grad() loss.backward() optimizer.step() prof.step() # 重要:通知profiler步骤完成 return prof def safe_analyze_results(prof): """完全安全的分析函数 - 兼容所有PyTorch版本""" print("=" * 80) print("PYTORCH PROFILER SAFE ANALYSIS REPORT") print("=" * 80) # 1. 首先检查可用的属性 sample_event = None for event in prof.key_averages(): sample_event = event break if sample_event: print("🔍 Available event attributes:") for attr in dir(sample_event): if not attr.startswith('_') and not callable(getattr(sample_event, attr)): value = getattr(sample_event, attr) if value and attr in ['cpu_time_total', 'cuda_time_total', 'key', 'count']: print(f" {attr}: {value}") # 2. 使用表格输出(最兼容的方法) print("\n🔹 Performance Summary Table:") print("-" * 60) table_output = prof.key_averages().table(sort_by="cpu_time_total", row_limit=10) print(table_output) # 3. 手动计算统计信息 print(f"\n📊 Manual Statistics:") total_events = list(prof.key_averages()) total_cpu_time = 0 total_cuda_time = 0 event_count = 0 for event in total_events: event_count += 1 # 安全地获取CPU时间 if hasattr(event, 'cpu_time_total'): total_cpu_time += event.cpu_time_total # 安全地获取CUDA时间 - 尝试不同的属性名 cuda_time = 0 if hasattr(event, 'cuda_time_total'): cuda_time = event.cuda_time_total elif hasattr(event, 'cuda_time_total'): # 旧版本拼写 cuda_time = event.cuda_time_total elif hasattr(event, 'self_cuda_time_total'): cuda_time = event.self_cuda_time_total total_cuda_time += cuda_time print(f" Total events processed: {event_count}") print(f" Total CPU time: {total_cpu_time / 1000:.2f} ms") print(f" Total CUDA time: {total_cuda_time / 1000:.2f} ms") total_time = total_cpu_time + total_cuda_time if total_time > 0: cpu_percent = (total_cpu_time / total_time) * 100 cuda_percent = (total_cuda_time / total_time) * 100 print(f" CPU percentage: {cpu_percent:.1f}%") print(f" CUDA percentage: {cuda_percent:.1f}%") # 4. 内存统计 print(f"\n💾 Memory Statistics:") current_memory = torch.cuda.memory_allocated() / 1024**2 max_memory = torch.cuda.max_memory_allocated() / 1024**2 print(f" Current GPU memory: {current_memory:.2f} MB") print(f" Peak GPU memory: {max_memory:.2f} MB") # 5. 导出结果 try: prof.export_chrome_trace("trace.json") print(f"\n💾 Chrome trace exported to: trace.json") except Exception as e: print(f"⚠️ Could not export trace: {e}") print("=" * 80) return { 'total_cpu_time': total_cpu_time, 'total_cuda_time': total_cuda_time, 'peak_memory_mb': max_memory } # 使用示例 if __name__ == "__main__": prof = training_profiling() safe_analyze_results(prof)
6. NVIDIA GPU (CUDA 13.0) 实测示例
6.1 ResNet50 深度性能分析
import torch import torchvision.models as models import torch.profiler import time import os def ensure_dir(path): os.makedirs(path, exist_ok=True) return path def resnet50_profiling(batch_sizes=[1, 2, 4]): device = torch.device('cuda' if torch.cuda.is_available() else 'cpu') print(f"Device: {device}") if torch.cuda.is_available(): print(f"GPU: {torch.cuda.get_device_name()}") results = {} for batch_size in batch_sizes: print(f"\nBatch Size: {batch_size}") model = models.resnet50().to(device) model.train() inputs = torch.randn(batch_size, 3, 224, 224).to(device) targets = torch.randint(0, 1000, (batch_size,)).to(device) optimizer = torch.optim.SGD(model.parameters(), lr=0.01) criterion = torch.nn.CrossEntropyLoss() # 预热 for i in range(2): outputs = model(inputs) loss = criterion(outputs, targets) optimizer.zero_grad() loss.backward() optimizer.step() if torch.cuda.is_available(): torch.cuda.synchronize() torch.cuda.reset_peak_memory_stats() # 性能分析 start_time = time.time() chrome_trace_file = f'./profiling_results/resnet50_bs{batch_size}.json' ensure_dir('./profiling_results') with torch.profiler.profile( activities=[ torch.profiler.ProfilerActivity.CPU, torch.profiler.ProfilerActivity.CUDA, ] if torch.cuda.is_available() else [ torch.profiler.ProfilerActivity.CPU, ], schedule=torch.profiler.schedule(wait=1, warmup=1, active=3, repeat=1), record_shapes=True, profile_memory=True, with_stack=True, ) as prof: for step in range(5): outputs = model(inputs) loss = criterion(outputs, targets) optimizer.zero_grad() loss.backward() optimizer.step() prof.step() prof.export_chrome_trace(chrome_trace_file) end_time = time.time() if torch.cuda.is_available(): peak_memory = torch.cuda.max_memory_allocated() / 1024**3 else: peak_memory = 0 total_time = end_time - start_time throughput = batch_size / total_time if total_time > 0 else 0 # 性能分析 events = prof.key_averages() cpu_time = sum(getattr(event, 'cpu_time_total', 0) for event in events) / 1000 cuda_time = sum(getattr(event, 'cuda_time_total', 0) for event in events) / 1000 results[batch_size] = { 'total_time': total_time, 'throughput': throughput, 'peak_memory_gb': peak_memory, 'cpu_time_ms': cpu_time, 'cuda_time_ms': cuda_time, 'chrome_trace': chrome_trace_file } print(f"Time: {total_time:.3f}s, Throughput: {throughput:.1f} samples/s") print(f"Memory: {peak_memory:.3f} GB, CPU: {cpu_time:.1f}ms, CUDA: {cuda_time:.1f}ms") print(f"Trace: {chrome_trace_file}") return results def print_summary(results): print(f"\n{'Batch':<8} {'Time(s)':<10} {'Throughput':<12} {'Memory(GB)':<12} {'CPU(ms)':<10} {'CUDA(ms)':<10}") print("-" * 70) for batch_size, result in sorted(results.items()): print(f"{batch_size:<8} {result['total_time']:<10.3f} {result['throughput']:<12.1f} " f"{result['peak_memory_gb']:<12.3f} {result['cpu_time_ms']:<10.1f} {result['cuda_time_ms']:<10.1f}") if __name__ == "__main__": results = resnet50_profiling([1, 2, 4]) print_summary(results)
6.3 NVIDIA 平台典型分析结果
控制台输出:
Device: cuda GPU: NVIDIA GeForce RTX 4090 Batch Size: 1 Time: 0.514s, Throughput: 1.9 samples/s Memory: 0.301 GB, CPU: 247.0ms, CUDA: 0.0ms Trace: ./profiling_results/resnet50_bs1.json Batch Size: 2 Time: 0.502s, Throughput: 4.0 samples/s Memory: 0.389 GB, CPU: 260.7ms, CUDA: 0.0ms Trace: ./profiling_results/resnet50_bs2.json Batch Size: 4 Time: 0.472s, Throughput: 8.5 samples/s Memory: 0.548 GB, CPU: 263.2ms, CUDA: 0.0ms Trace: ./profiling_results/resnet50_bs4.json Batch Time(s) Throughput Memory(GB) CPU(ms) CUDA(ms) ---------------------------------------------------------------------- 1 0.514 1.9 0.301 247.0 0.0 2 0.502 4.0 0.389 260.7 0.0 4 0.472 8.5 0.548 263.2 0.0
PyTorch Profiler 火焰图总结:
- 横轴宽度:表示函数耗时占比,越宽越可能是瓶颈。
- 纵轴深度:表示函数调用栈层次。
- 颜色:仅用于区分函数,无性能含义。
分析重点:
- 找最宽的函数:定位耗时最多的操作。
- 关注数据加载、模型计算、GPU 同步等关键环节。
在https://ui.perfetto.dev/中打开分析:
联系方式:arnoldlu@qq.com
浙公网安备 33010602011771号