《安富莱嵌入式周报》第354期: 开源36通道16bit同步数据采集卡,开源PoE以太网GPIB,分体式键盘DIY,微软WSL开源,USB转车载以太网
周报汇总地址:http://www.armbbs.cn/forum.php?mod=forumdisplay&fid=12&filter=typeid&typeid=104

视频版:
https://www.bilibili.com/video/BV1kJThzxETY/
目录:
1、36通道,250Ksps,16bit ADC同步数据采集卡
2、开源PoE以太网GPIB适配器设计,兼容以太网和USB-C接口
3、分体式键盘DIY
4、开源数据据采集和控制平台
5、开源USB转车载以太网接口设计
6、硬件资讯
(1) 瑞萨推出其基于RTOS的RZ/A系列高性能微处理器MPU RZ/A3M
(2) WIZnet推出W6300,集成了高速性能、硬件TCP/IP,高速 QSPI 接口提供高达 90 Mbps‘
(3) ROHM罗姆推出突破性AI单片机,业界首款能够在没有网络的情况下通过设备端学习和推理来预测设备异常的 MCU
(4) NXP MCX W72x Cortex-M33无线 SoC 支持蓝牙6.0,Matter, Thread, Zigbee
(5) ST的WiFi6 & BLE5.3模组正式上线,支持UART/SPI接口,支持Matter,速度40Mbps
(6) 英飞凌推出PSOC 4100T Plus, 搭载新一代Multi-Sense技术,专为系统控制和人机交互应用设计
(7) Silicon Labs 推出首款 Series 3 SoC,为下一波物联网突破提供动力
(8) NXP OrangeBox 2.0 汽车连接域控制器开发平台
(9) 新唐推出高效单片机AI工具NuML Toolkit,以加速嵌入式智能应用的实现
(10) 国产恒玄科技推出的智能穿戴SoC芯片BES2800BP,双核M55+双核NPU+HiFi DSP,高达8.3MB SRAM
(11) Ambiq推出Apollo330 Plus、Apollo330B Plus及Apollo330M Plus三款产品
(12) 索尼推出AS-DT1激光雷达深度传感器模组
(13) 乐鑫推出ESP32-P4-EYE相机套件
7、网络编程快速上手
8、微软
(1) 微软发布全新命令行文本编辑器,致敬经典MS-DOS Edit
(2) Windows Linux子系统WSL正式开源
9、Qt for MCUs 2.10 现已发布, 同时英飞凌的ModusToolBox IDE已经自带集成
10、ST推出IOLink 开发套件P-NUCLEO-IOD5A1 -
11、FatFS作者ChaN老师分享的电脑端Fat镜像文件生成小软件,含源码
12、这个应该是终端里面配置项最多的软件,密密麻麻无比多,YAT-Yet Another Terminal
13、ARM大学计划的两本Cortex-M内核方面书籍开源免费下载ARM大学计划的两本Cortex-M内核方面书籍开源免费下载
14、软件资讯
(1) 高通全新开源嵌入式链接器工具ELD发布
(2) CLION 2025.2终于增加了Live Watches变量实时监测
(3) QNX发布QNX Hypervisor 8.0加速嵌入式软件开发
15、CMSIS6新增了个vSrteam组件
16、解决MDK编译过程中卡顿等待问题,特别是新版的MDK5.4x尤其明显
17、H7-TOOL上个月进展
(1) 4月末5月初发布2.29版本固件
(2) 近期再次新增多款脱机芯片支持
(3) 感谢公众号:电子开发学习 分享的两篇H7-TOOL相关文章
(4) H7-TOOL脱机烧录新增一键添加新芯片功能再升级,更加方便用户自己添加芯片支持
(5) H7-TOOL的信号发生器负载能力测试
(6) H7-TOOL脱机烧录大范围不连续hex文件的自动分割范围设置方法
1、36通道,250Ksps,16bit ADC同步数据采集卡
所有资料全开源,包括PCB设计文件
https://gitlab.com/ohwr/project/ ... /-/wikis/home#files
250 kHz、36通道同步采样ADC卡专为SEMGrid系统及其他需要数十甚至数百个同步采样通道的应用场景设计。该卡还可用于法拉第杯采集、线扫描仪读出等多种应用场景。板卡同时配备VME32总线和串行接口,支持在VME机箱外独立使用。
该卡采用模块化设计,由6个ADC单元组成(每个单元含6个通道),共计36个独立ADC。采样时钟既支持外部输入,也可由板卡内部生成,便于多板卡级联与同步作业。用户可通过板卡寄存器调节采样时钟频率。板卡配备三重触发源:2路外部硬件触发信号及1路软件可控触发信号。
规格:

效果:

2、开源PoE以太网GPIB适配器设计,兼容以太网和USB-C接口
https://github.com/Kofen/PoE_Ethernet_GPIB_Adapter
PoE以太网GPIB适配器专为连接配备GPIB/HPIB/IEEE-488接口的测试设备而设计。
该项目的核心目标是提供一种便捷解决方案,通过以太网连接多台GPIB设备,避免繁杂的线缆布置。用户可自主选择采用Prologix协议或支持VXI-11.2(VISA)协议。
在工作场景中,商业级以太网适配器(每台分配独立地址直连仪器)已优雅地解决了这些问题。然而这类适配器售价约500美元,极不适用于业余爱好者。笔者最初方案是购买单台适配器配合菊链式连接,但随着GPIB设备数量增至20台,此方案已不具可行性——PoE以太网GPIB适配器由此应运而生
3、分体式键盘DIY
https://wiki.modhobbyist.com/Pro ... 20Instructions.html
这款 DIY 分体式键盘 PCB 专为个人使用而设计,并按原样共享。虽然它对作者本人来说效果很好,但它并不是一个经过专业验证的设计,可能会有瑕疵。

4、开源数据据采集和控制平台
https://www.crowdsupply.com/lightwave-precision/jupiter-i-o-board
https://github.com/LightwavePrecision/JupiterIO (众筹接收后开源)
Jupiter I/O是一款完全开源的数据采集(DAQ)与控制平台,该板卡集成了高精度ADC/DAC、26路数字I/O,并同步开放原理图、源代码及Python/C++/Lua语言的PC端库函数
作为独立DAQ系统,可快速连接各类传感器与执行器,即时获取物理系统参数。其人性化设计支持快速搭建电路、执行测量并输出信号。作为开发工具,它更支持固件修改、软件适配及定制工作流原型开发,最终可迁移至专用硬件方案。
规格:
效果:


5、开源USB转车载以太网接口设计
https://github.com/dissecto-GmbH
HydraLink是一款紧凑、经济高效且高性能的USB转车载以太网接口,旨在让汽车网络技术更易于普及。它支持单对双绞线上的100BASE-T1和1000BASE-T1标准,无需笨重的介质转换器或其他实验室设备,即可为汽车网络诊断、测试和原型开发提供可靠解决方案。
全面兼容macOS、Linux和Windows操作系统,所有驱动程序均为开源,确保透明度并推动社区协作。HydraLink作为首批真正便携的USB
3.0 Gen
1转车载以太网适配器之一,通过降低车载通信数据的访问门槛,加速漏洞发现、协议验证和安全功能开发。无论是OEM厂商验证DoIP协议,还是渗透测试人员模糊测试SOME/IP服务,HydraLink都能提供实时流量可视化和控制能力,弥合桌面工作站与汽车领域之间的关键鸿沟。


6、硬件资讯
(1)瑞萨推出其基于RTOS的RZ/A系列高性能微处理器MPU RZ/A3M
https://www.renesas.cn/zh/blogs/enhance-hmi-user-experience-built-large-memory-mpu
RZ/A3M搭载64位Cortex-A55内核,最高工作频率达1GHz,片上SRAM容量为128KB。通过在单个系统级封装(SiP)中集成高速128MB DDR3L-SDRAM
(2)WIZnet推出W6300,集成了高速性能、硬件TCP/IP,高速 QSPI 接口提供高达 90 Mbps
https://wiznet.io/news/309

(3)ROHM罗姆推出突破性AI单片机,业界首款能够在没有网络的情况下通过设备端学习和推理来预测设备异常的 MCU
https://www.rohm.com/products/micon/solist-ai
ML63Q253x-NNNxx / ML63Q255x-NNNxx – 可在各种设备(包括电机等工业设备)中使用传感数据实现故障预测和退化预测。这些 MCU 是业界首款无需依赖网络连接即可独立执行学习和推理的 MCU。
新产品采用简单的 3 层神经网络算法来实现 ROHM 专有的设备端 AI 解决方案“Solist-AI”。这使得 MCU 能够独立执行学习和推理,而无需云或网络连接

(4)NXP MCX W72x Cortex-M33无线 SoC 支持蓝牙6.0,Matter, Thread, Zigbee
https://www.nxp.com/products/MCX-W72X
MCX
W72x系列具备蓝牙信道探测功能,内置专用片上定位计算引擎以降低测距延迟。其扩展存储器空间可支持应用专用代码、连接协议栈及无线固件更新。无线子系统还能同步运行完整Thread/Zigbee协议栈与蓝牙低功耗协议栈,通过将实时无线任务与应用程序隔离至不同内核,实现可靠无线性能

(5)ST的WiFi6 & BLE5.3模组正式上线,支持UART/SPI接口,支持Matter,速度40Mbps
https://www.st.com/content/st_com/en/campaigns/st67w-wifi6-bluetooth-thread-module-z13.html
支持CubeMX为各种型号MCU/MPU提供生成代码支持。
提供软件包The X-CUBE-ST67W61
支持UART和SPI接口
BLE速度2Mbps,WiFi速度40Mbps。
模组主控芯片采用高通的QCC743


(6)英飞凌推出PSOC 4100T Plus, 搭载新一代Multi-Sense技术,专为系统控制和人机交互应用设计
https://www.infineon.com/cms/en/product/microcontroller/32-bit-psoc-arm-cortex-microcontroller/psoc-4-32-bit-arm-cortex-m0-mcu/psoc-4100-intelligent-analog/psoc-4100t-plus
PSOC 4100T
Plus系列将模拟与数字模块整合,结合英飞凌高性能Multi-Sense技术——包含第五代CAPSENSE™电容感应、电感传感及液位检测功能。该系列是PSOC
4产品线的重大升级,通过Multi-Sense技术实现增强型人机交互能力,并具备更高ESD防护等级与更精准的时钟精度。
英飞凌第五代CAPSENSE™技术实现跨越式提升:信噪比(SNR)性能提高10倍,功耗却降低90%

(7)Silicon Labs 推出首款 Series 3 SoC,为下一波物联网突破提供动力
https://news.silabs.com/2025-05-22-Silicon-Labs-Unveils-First-Series-3-SoCs,-Powering-the-Next-Wave-of-IoT-Breakthroughs
SiXG301 和 SiXG302 是 Silicon Labs 首款采用 22 nm 工艺节点的无线 SoC 系列,在计算、能效、集成和安全性方面实现了突破

(8)NXP OrangeBox 2.0 汽车连接域控制器开发平台
https://www.nxp.com/design/design-center/development-boards-and-designs/ORANGEBOX
第二代OrangeBox互联域控制器(OrangeBox
2.0)是一款综合性开发平台,通过提供广泛的安全无线连接技术,助力开发符合互联域控制器或区域控制器要求的汽车解决方案。该平台集成了人工智能技术、后量子加密技术和软件定义网络,可有效抵御不断演变的网络威胁。OrangeBox
2.0采用可扩展的i.MX
94应用处理器,并配备实现安全车辆接入、车联网、Wi-Fi、低功耗蓝牙、超宽带及蜂窝网络连接所需的无线技术,确保车辆与外部世界实现安全可靠的通信。

(9)新唐推出高效单片机AI工具NuML Toolkit,以加速嵌入式智能应用的实现
https://www.nuvoton.com/news/news/all/TSNuvotonNews-000557/
专为工程师打造的一站式工具,助力AI模型快速部署至MCU
随着AI技术快速融入各类嵌入式系统,如何将训练好的AI模型高效部署到资源受限的微控制器上,成为工程师面临的重要挑战。为帮助开发者快速实现AI解决方案,新唐科技推出NuML工具包。该工具整合模型转换、项目生成、部署与调试流程,特别针对NuMicro
M55M1微控制器平台进行优化,已获得用户广泛好评。

(10)国产恒玄科技推出的智能穿戴SoC芯片BES2800BP,双核M55+双核NPU+HiFi DSP,高达8.3MB SRAM
https://www.bestechnic.com/article/72/56.html
配置非常不错,当前市面上多款穿戴设备采样了他们家的BES系列。
BES2800BP是一款超低功耗、高性能的智能穿戴SoC芯片,集成蓝牙与Wi-Fi(可选)功能。该平台搭载强大的CPU子系统,包含双核Arm
Cortex-M55处理器与双核BECO
NPU神经网络加速器,配备BES自主研发的协处理器用于高级信号处理与神经网络运算,可选配Tensilica HiFi 4
DSP音频处理器,集成音频编解码子系统,并采用双核STAR-MC1处理器与双核BECO
NPU组成的主控子系统。这种架构组合在显著降低功耗的同时,可提供强大的应用处理能力。
平台集成支持经典蓝牙与LE Audio的双模蓝牙5.4子系统,以及支持高速无线连接的Wi-Fi
6子系统。多媒体子系统包含支持高级图形处理的2.5D GPU、可实现三层alpha混合的LCD控制器,以及支持720p
24bpp分辨率的4通道/双2通道MIPI DSI显示接口。


(11)Ambiq推出Apollo330 Plus、Apollo330B Plus及Apollo330M Plus三款产品
Ambiq Democratizes Edge AI with the Apollo330 Plus Series SoCs | Ambiq


(12)索尼推出AS-DT1激光雷达深度传感器模组
https://pro.sony/ue_US/products/lidar/as-dt1#ProductSpecificationsBlock-as-dt1
尺寸仅为1.14英寸(宽)×1.14英寸(高)×1.22英寸(深),重量仅1.1盎司——是无人机、机器人等空间和重量受限应用的理想选择。该传感器采用dToF激光雷达技术和SPAD传感器,可在室内外环境中实现精准的三维距离测量




(13)乐鑫推出ESP32-P4-EYE相机套件
https://docs.espressif.com/projects/esp-dev-kits/zh_CN/latest/esp32p4/esp32-p4-eye/user_guide.html
ESP32-P4-EYE 是一款基于 ESP32-P4 芯片的视觉开发板,主要面向摄像头应用



7、网络编程快速上手
https://beej.us/guide/bgnet/html/split/
分享个不错的网络编程快速上手教程,内容言简意赅,适合初学

8、微软
(1)微软发布全新命令行文本编辑器,致敬经典MS-DOS Edit
https://github.com/microsoft/edit
在Build 2025开发者大会上,微软通过博客宣布:"我们正在推出一款命令行文本编辑器Windows Edit,通过在命令行运行'edit'即可调用。开发者可直接在命令行界面编辑文件,保持工作流连贯性,减少场景切换。该编辑器现已开源"
使用过Vim或Nano等命令行编辑器的用户会对该界面倍感熟悉。它能打开纯文本文件进行基础查看编辑,配备查找替换功能和可选的字词换行选项。顶部菜单栏与底部状态栏显示文件信息,整体界面更接近记事本或Nano,而非Vi/Vim风格。
Edit体积只有几百KB,完全采用Rust语言编写。代码已在GitHub以MIT许可证开源,支持Linux和Windows平台

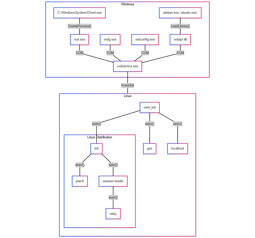
(2)Windows Linux子系统WSL正式开源
https://blogs.windows.com/window ... is-now-open-source/
Windows Linux子系统(WSL)正式开源。这是团队多年筹备的成果,也为Microsoft/WSL代码库的首个议题画上圆满句号——2016年提出的第1号议题"该项目会开源吗?"如今给出了肯定答案。
这意味着驱动WSL的核心代码已在GitHub平台Microsoft/WSL仓库全面开放!您现在可以下载源代码自行构建WSL,添加新功能或修复问题,直接参与WSL的活跃开发。
WSL由多个分布式组件构成,部分组件运行于Windows环境,部分运行于WSL 2虚拟机内。其架构概览如下:

9、Qt for MCUs 2.10 现已发布, 同时英飞凌的ModusToolBox IDE已经自带集成
https://www.qt.io/zh-cn/blog/qt-for-mcus-2.10-released
Qt Group 宣布推出 Qt for MCUs 2.10,此版本包含众多新功能,旨在拓宽物联网、消费类电子和汽车领域的GUI功能
1、Qt Location:MCU上的地图功能
2、使用 StateGroup 实现动态动画
3、英飞凌 ModusToolBox IDE 集成
4、通过QUL 中新增的 lineHeight 和 lineHeightMode 属性支持,开发人员现在可以实现高级文本控制,确保 QML UI 与通过 Qt Bridge 从 Photoshop 和 Figma 等工具导入的原始设计相匹配

10、ST推出IOLink 开发套件P-NUCLEO-IOD5A1
https://www.st.com/en/evaluation-tools/p-nucleo-iod5a1.html
P-NUCLEO-IOD5A1是一款STM32 Nucleo开发套件,由X-NUCLEO-IOD02A1和X-NUCLEO-DO40A1扩展板叠加在NUCLEO-G071RB开发板上组成。
X-NUCLEO-IOD02A1扩展板搭载L6364Q IO-Link设备收发器,用于连接IO-Link主站设备;
X-NUCLEO-DO40A1则是专为STM32设计的工业数字输出扩展板。
NUCLEO-G071RB开发板提供运行FP-IND-IODOUT1功能包所需的硬件资源,可控制收发器和功率开关。
FP-IND-IODOUT1功能包整合了基于X-CUBE-IOD02开发的IO-Link演示协议栈库与X-CUBE-IPS组件,提供IO-Link设备传感器与执行器节点的应用示例。

11、FatFS作者ChaN老师分享的电脑端Fat镜像文件生成小软件,含源码
http://elm-chan.org/fsw/ff/doc/appnote.html
下载这个附件:

打开后,有源码:

在release文件里面有编译好的exe,可以方便我们生成FAT镜像文件

12、这个应该是终端里面配置项最多的软件,密密麻麻无比多,YAT-Yet Another Terminal
https://sourceforge.net/projects/y-a-terminal/files/
系统测试H7-TOOL的串口桥接功能,下载了各种终端软件也测试下,发现了这么一款软件。不过功能确实挺强,配置出花了。





13、ARM大学计划的两本Cortex-M内核方面书籍开源免费下载ARM大学计划的两本Cortex-M内核方面书籍开源免费下载
基于Arm Cortex-M微控制器的嵌入式系统基础
作者Alexander G. Dean的这本教材通过连贯、引人入胜的实践方式,帮助学生理解嵌入式系统设计中最重要的主题。
第一版简介
本教材指导学生使用基于Arm Cortex-M0+内核的Kinetis
KL25微控制器创建嵌入式系统。内容涵盖CPU、中断系统、外设及编程技术,全书采用C语言作为编程语言,并始终强调CPU与外设的并行操作对构建高性价比嵌入式系统的关键作用。书中较早引入CPU多任务处理的实践内容,旨在提升系统响应能力、增强软件模块化并降低CPU开销,同时深入探讨中断、外设与调度器的交互机制。适用于电子与计算机工程、电气工程及计算机科学专业,配套开发板为低成本FRDM-KL25Z。
第二版简介
第二版教材现已升级至意法半导体的新型开发平台——基于Arm
Cortex-M0+的Nucleo-F091RC。本书适用于1-2学期的嵌入式系统入门课程,涵盖CPU、中断系统、外设、串行通信及多任务处理等核心主题。所有软件示例均采用C语言编写,并全程使用Arm
Keil MDK-ARM开发环境。
https://github.com/arm-university/Embedded-Systems-Fundamentals
Embedded Systems Fundamentals 1st ed_FRDM-KL25Z.pdf (13.30MB)
Embedded Systems Fundamentals 2nd ed_Nucleo-F091RC.pdf (13.26MB)

14、软件资讯
(1)高通全新开源嵌入式链接器工具ELD发布
https://www.qualcomm.com/develop ... or-embedded-systems
https://github.com/qualcomm/eld
嵌入式链接器在我们的软件栈中扮演着关键角色。虽然许多链接器在传统平台上表现优异,但它们往往难以满足嵌入式系统的特殊需求。
嵌入式项目具有独特的诉求,例如:
-- 高度依赖链接脚本——这在主机链接中通常无需关注
-- 复杂的用例经常需要针对客户需求,对链接器功能或链接脚本进行定制化扩展
为应对这些挑战,我们开发了名为eld的链接器(基于mclinker改进而来)。该链接器专为处理ELF文件设计,旨在满足嵌入式领域的特殊需求。eld链接器已被纳入高通编译器工具链,并尽可能复用LLVM组件与库。我们的客户依赖eld来构建运行于高通技术硬件上的镜像系统。
(2)CLION 2025.2终于增加了Live Watches变量实时监测
https://blog.jetbrains.com/clion/2025/05/introducing-live-watches/
(3)QNX发布QNX Hypervisor 8.0加速嵌入式软件开发
https://www.blackberry.com/us/en/company/newsroom/press-releases/2025/qnx-launches-qnx-hypervisor-8-0-to-accelerate-embedded-software-development
强大的嵌入式虚拟化软件实现单芯片系统(SoC)上多操作系统扩展与整合
BlackBerry Limited旗下QNX发布QNX Hypervisor 8.0嵌入式虚拟化解决方案,旨在简化和加速嵌入式软件开发。该产品基于最新的QNX软件开发平台(SDP)8.0构建,集成了构建和管理复杂嵌入式软件项目所需的核心功能。
BlackBerry QNX delivers a time-tested real-time operating system (RTOS)
QNX是久经考验的RTOS,汽车级系统是QNX主战场,全球市场份额也最大。当前使用QNX的车辆已经超过2.55亿量

15、CMSIS6新增了个vSrteam组件
CMSIS-Driver中对这个组件的功能介绍:
https://arm-software.github.io/C ... ce__gr.html#details

采用固定大小数据块的虚拟流接口驱动API(cmsis_vstream.h)
vStream软件组件为使用固定大小块的数据流提供了一个抽象层。它提供标准化接口,以便与各种流设备(如传感器、摄像头、麦克风、扬声器或模拟设备)交互。支持在一个平台上无缝开发,并在另一个平台上部署。
vStream API
以下头文件定义了虚拟流接口的应用程序编程接口(API):
cmsis_vstream.h:虚拟流接口的驱动API
该驱动的实现通常是特定板级支持包(BSP)的一部分,适用于带有流设备的开发板。
驱动函数
所有驱动函数均通过vStreamDriver_t访问结构进行分组。
用户代码模板
CMSIS驱动:vStream(API):自定义组件提供了所有vStream驱动函数的桩实现。
此模板可用于为目标硬件实现vStream驱动。
默认的驱动访问结构名为Driver_vStreamDevice,但需将Device替换为具体设备名称,例如Driver_vStreamAccelerometer。更多细节请参阅vStreamDriver_t。

16、解决MDK编译过程中卡顿等待问题,特别是新版的MDK5.4x尤其明显
【问题来源】
1、之前是在制作这个视频遇到了这个问题:
第6期: 踩坑排雷,手把手最新版MDK5.42联合STM32CubeMX使用RTE方式创建RTX/FreeRTOS全家桶源码工程(2025-03-10)
https://www.armbbs.cn/forum.php?mod=viewthread&tid=127780
2、现象是编译的过程中,卡住某个位置很长时间不动了,几十秒到几分钟不等,非常闹心:

一直没有得到完美解决,早期尝试过修改处理器内核个数,效果不理想

【解决办法】
后面一位热心网友在视频回复建议关闭这个软件使用独立显卡,实际测试完全可行,完美解决,在此感谢这位热心网友
设置方法如下:
打开 Windows 设置
按 Win + I 打开 设置,搜索栏输入 图形设置


设置使用节能版,或者提示集成显卡时,使用集成显卡

同时我把窗口化游戏优化也关闭了

设置完毕,再测试MDK,问题迎刃而解。
17、H7-TOOL上个月进展
H7-TOOL详细介绍:https://www.armbbs.cn/forum.php?mod=viewthread&tid=89934
1、4月末5月初发布2.29版本固件:
H7-TOOL固件2.29发布,支持各种第3方串口桥接功能,RTT自动重连,CAN/RTT/UART窗口独立同时刷新,增加多款脱机烧录
https://www.armbbs.cn/forum.php?mod=viewthread&tid=128360
2、近期再次新增多款脱机芯片支持
3、感谢公众号:电子开发学习 分享的两篇H7-TOOL相关文章
(1)H7-TOOL PLUS开箱
https://mp.weixin.qq.com/s/21QGzX_GI9ljofcSfv-ZjQ
(2)H7-TOOL PLUS拆解
https://mp.weixin.qq.com/s/ICOgvdM9IW-h5OP2OJ8iMQ
4、H7-TOOL脱机烧录新增一键添加新芯片功能再升级,更加方便用户自己添加芯片支持
(1)通过这个功能,大大方便用户自己添加芯片支持。
(2)部分芯片通过这种方式添加后是可以直接使用的,但也有部分芯片要在这个基础上做调整修改,总的来说这是一个非常实用的功能。
之前发布的V1.0版操作说明:https://www.armbbs.cn/forum.php?mod=viewthread&tid=128020, 下次要发布的2.30版这部分再升级,自动填充文件名、Flash地址、Flash大小、SRAM地址和SRAM大小

5、H7-TOOL的信号发生器负载能力测试
详细测试帖子:https://www.armbbs.cn/forum.php?mod=viewthread&tid=128475
如果应用中需要信号发生器驱动设备,需要注意下驱动能力。
信号发生器的幅值范围-10V 到 +10V,支持任意波形。如果实际测量幅值比设置的低很多,说明负载消耗略大。


6、H7-TOOL脱机烧录大范围不连续hex文件的自动分割范围设置方法
详细操作说明:https://www.armbbs.cn/forum.php?mod=viewthread&tid=128687
(1)比如芯片容量1MB,实际程序大小只有几KB,但程序里面却在1MB末尾扇区attribute存放一些数据,导致hex2bin.exe后文件非常大,将近1MB,这种情况就可以考虑分割下,这样可以大大加快下载速度,无需下载中间那么多用不到的空间
(2)还有内部Flash和外部Flash混合程序,这种的由于范围跨度比较大,TOOL可以方便的自动分割,不需要用户自己设置范围。当然,如果跨度比较小时,也可以考虑手动设置分割范围。



浙公网安备 33010602011771号