零基础前端nodejs+vue开发环境搭建
1、前言
本文适合后端开发零基础入门前端 nodejs+vue2开发环境搭建,调试和测试使用到了Whistle + ZeroOmega组合。
2、零基础配置示例
本节借助豆包完成,适合完全不懂的。
2.1、场景说明
远程开发,本地为Windows11系统,远程为Linux系统,vscode远程连接开发机。nodejs 版本为 v18.20.1,npm 版本为 10.5.0,Vue 版本2.6.14,Vue-Router版本3.5.2。假设远程开发机的 IP 为 192.168.0.110,对应的域名为 test.mooon.com。
2.2、node.js+npm安装与验证
- 下载 Node.js:访问Node.js 官网,选择「LTS 版本」(如 v18.20.1),Windows 系统直接双击安装(默认勾选「Add to PATH」,无需手动配置环境变量);
- 验证安装成功:执行 node -v,输出 v18.20.1 即正常;执行 npm -v,输出 10.5.0 即正常(npm 随 Node.js 自动安装);
- npm 镜像配置(解决国内下载依赖慢的问题,后端常遇到网络超时):
# 配置淘宝镜像(临时生效)
npm config set registry https://registry.npm.taobao.org
# 验证镜像是否生效
npm config get registry
# 永久方案1:配置淘宝镜像(推荐)
npm config set registry https://registry.npm.taobao.org --global
# 永久方案2:使用nrm工具管理镜像(更灵活,可切换官方/淘宝源)
npm install -g nrm # 安装镜像管理工具
nrm use taobao # 切换到淘宝镜像
nrm ls # 查看已配置的镜像源
2.3、Vue项目初始化
- 全局安装 Vue CLI(Vue2 的项目脚手架):
npm install -g @vue/cli@4 # Vue2对应CLI4版本,CLI5默认Vue3
- 创建 Vue 项目(与远程开发机同步操作,用 VS Code 远程连接后执行):
# 1. 进入开发机的工作目录(如 /home/dev)
cd /home/dev
# 2. 创建项目(项目名自定义,如 test-vue-project)
vue create test-vue-project
# 3. 选择Vue2模板:
# 按上下键选择「Default (\[Vue 2\] babel, eslint)」,回车确认
如需设置不同的端口,可在项目根目录创建 vue.config.js 文件(Vue2 默认无此文件,需手动创建)。示例(若 CLI4 版本无此方法,可直接删除defineConfig包裹,改为module.exports = { ... }):
const { defineConfig } = require('@vue/cli-service')
module.exports = defineConfig({
transpileDependencies: true,
publicPath: '/mooon/',
devServer: {
port: 80,
host: '0.0.0.0',
https: false,
open: false,
allowedHosts: 'all',
}
})
2.4、启动nodejs
- 在项目根目录(vue.config.js 文件所在目录)下,执行“npm run serve”启动 nodejs;
- 执行“netstat -lpnt |grep 80”检查 nodejs 是否按预期起来了,注意防火墙需要开放80端口;
- 本地执行“telnet 192.168.0.110 80”或者“curl http:// 192.168.0.110”,检查本地是否可正常连接远程开发机 192.168.0.110。
2.5、防火墙配置
# 1. CentOS/RHEL系统(使用firewalld)
sudo firewall-cmd --add-port=80/tcp --permanent # 永久开放80端口
sudo firewall-cmd --reload # 重启防火墙生效
# 2. Ubuntu/Debian系统(使用ufw)
sudo ufw allow 80/tcp # 开放80端口
sudo ufw reload # 重启防火墙生效
# 3. 验证端口是否开放(通用)
sudo iptables -L -n | grep 80 # 查看80端口是否在允许列表中
2.6、安装和配置Whistle
2.6.1、安装Whistle
安装 Whistle,登陆官网 https://github.com/avwo/whistle-client/releases,下载 Windows 的安装程序,比如 Whistle-user-installer-v1.5.1-win-x64.exe(MacOS 下载 Whistle-v1.5.1-mac-arm64.dmg)。安装好后,不用再执行“npm install -g whistle”安装。
启动 Whistle,可看到 v1.5.1的默认端口为 8888,而不是 8899,后面配置需用到这个端口:


在Chrom浏览器中检查Whistle是否启动好了:

MacOS看到的有点不同:

2.6.2、安装证书
2.6.2.1、Windows系统
点击“Download RootCA”下载根证书,双击证书安装:选择「当前用户」→ 「将所有证书放入下列存储」→ 浏览→ 选择「受信任的根证书颁发机构」→ 完成。
2.6.2.2、MacOS系统
下载后双击文件rootCA.cer,添加证书按下图进行。窗口顶部会提示「要将证书导入到哪个钥匙串?」,点击下拉菜单,选择 「系统」(而非「登录」,「系统」钥匙串可让所有用户信任该证书,「登录」仅当前用户生效)。

证书安装完成后,还需信任证书:

2.6.3、配置Whistle
- 配置HTTPS
按照下图完成配置:

- 新建规则(Rules)
按下图操作,完成后点击保存(Save),就完成了。在第二张图配置了四条规则(Rules),第一条是核心转发,第二条处理 HTTPS 跳转问题,第三条禁用缓存,均为开发场景必备。


当请求时,可在Whistle的Network看到:

2.6.4、总结Whistle配置
- 配置规则Rules;
- 开启根证书rootCA.cer的HTTPS;
- 安装根证书和信任根证书。
2.7、安装和配置ZeroOmega
2.7.1、安装ZeroOmega
进入Chrome的应用商店,安装ZeroOmega(本文时最新版本为 4.8):

2.7.2、配置ZeroOmega
第1步新建情景模式,本文的情景模式名称为“Whistle代理”,如下图所示完成配置,完成后需要点击“应用选项”保存配置。这里配置的端口即为Whistle提供服务的端口,如果设置非127.0.0.1的地址,那么代理服务器栏也需保持一致。
不要删除“不代理的地址列表”中的这些地址,否则本地访问 Whistle 管理界面会走代理,导致无法打开。

配置完成后,就可在Chrome启用上图所建的情景模式了,弹出菜单中选择“Whistle”即完成:

2.7.3、总结ZeroOmega配置
- 新建情景模式;
- 设置情景模式,代理协议HTTP,代理服务器127.0.0.1,代理端口8888(代理服务器为Whistle,如果IP和端口不是127.0.0.1和8888,则需保持相同),不代理的地址列表保持不变即可(默认三行分别为:127.0.0.1、[::1]、localhost),完成后注意点击“应用选项”才会生效。
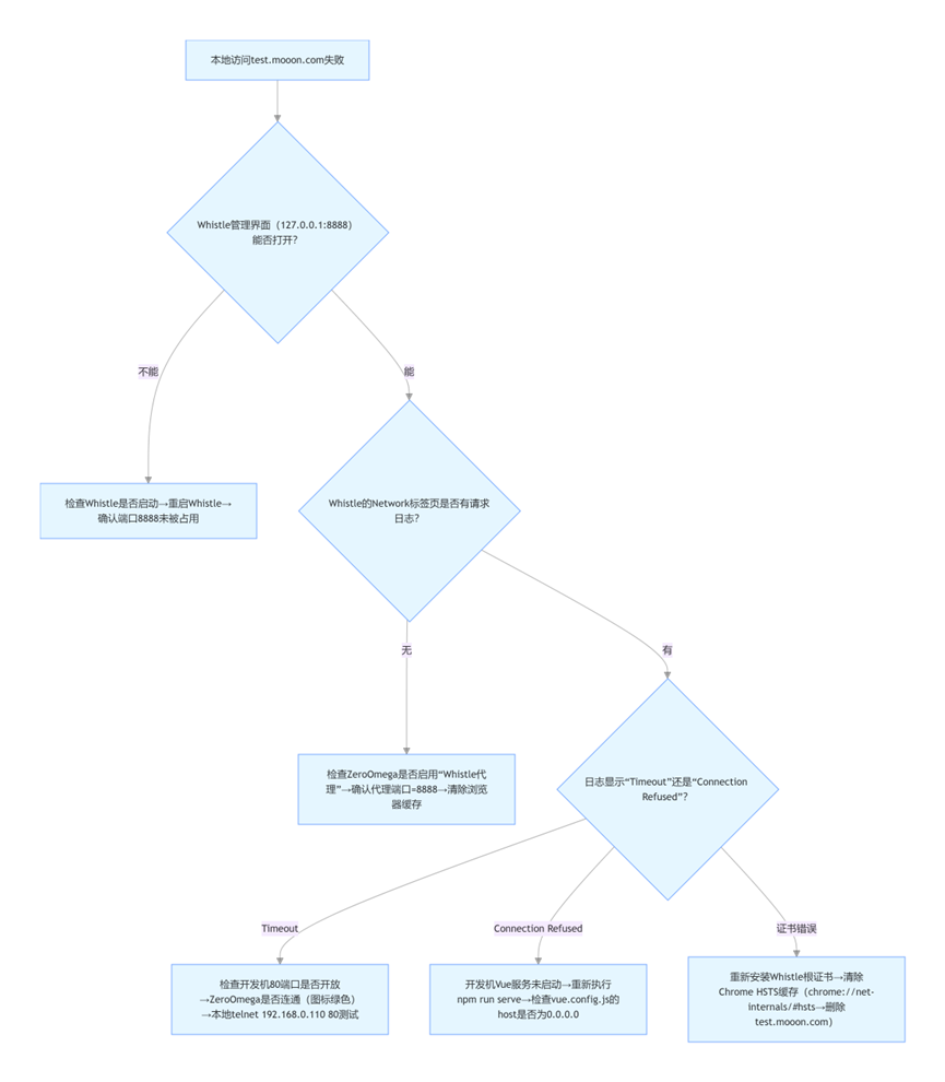
3、排错流程图

4、ZeroOmega和Whistle介绍
ZeroOmega 是 Chrome 和 Firefox 浏览器的插件,是 Proxy SwitchyOmega 的一个非官方分支(fork)或衍生版本,主要用于绕过某些限制或适配特定环境(如中国网络环境),但并非原作者维护的官方项目,原版 Proxy SwitchyOmega 已于 2019 停止更新。
- 管理多个代理服务器配置(如“直连”、“走代理A”、“走代理B”)
- 根据域名/IP 自动选择代理(通过条件规则或 PAC)
- 不处理请求内容,仅决定“是否走代理”以及“走哪个代理”
- 用户界面集成在浏览器地址栏旁
Whistle和ZeroOmega经常配合使用,典型场景:
- 开发者启动 Whistle(监听 127.0.0.1:8888),配置抓包或 mock 规则;
- 在浏览器中安装 ZeroOmega,创建一个情景模式(如“Whistle 调试”),设置代理为 127.0.0.1:8888;
- 当需要调试某个网站时,切换 ZeroOmega 到“Whistle 调试”模式,所有流量经 Whistle 处理;
- 调试完成后,切换回“直连”或“全局代理”模式。
这种组合相当于:ZeroOmega 决定“流量是否交给 Whistle”,Whistle 决定“如何处理这些流量”。ZeroOmega 和 Whistle 是“上下游”关系,而非竞争或衍生关系。ZeroOmega 是 代理开关和路由器,Whistle 是 代理内容处理器。
两者关系总结如下:
| 维度 | ZeroOmega | Whistle |
| 作用 | 用于将浏览器请求转发到本地 Whistle 代理 | 代理服务器 |
| 所属层级 | 浏览器插件层 | |
| 是否需要安装 | 浏览器扩展 | Node.js 应用(npm install -g whistle)、本地应用 |
| 是否修改请求内容 | ❌ 仅路由 | ✅ 可深度修改 |
| 典型用户 | 普通用户、FQ用户、开发者 | 前端/测试/后端开发者 |
| 关系 | 互补工具,可协同工作 | 互补工具,可被 ZeroOmega 引导流量 |
5、本文术语
| 术语 | 通俗解释 |
| Node.js | 让 JavaScript 能在服务器端运行的环境(类似 Java 的 JDK) |
| npm | Node.js 的包管理工具(类似 Java 的 Maven) |
| Whistle | 本地代理服务器(类似「流量中转站」) |
| ZeroOmega | 浏览器代理开关(类似「流量路由器」) |
| PAC 模式 | 即Proxy Auto-Config,「自动代理模式」(只对特定域名走代理,不影响百度、谷歌等外部网站) |
| HSTS 缓存 | 即HTTP Strict Transport Security,浏览器强制 HTTPS 的缓存机制(访问过一次 HTTPS 后,后续自动跳 HTTPS) |
浙公网安备 33010602011771号