会员
众包
新闻
博问
闪存
赞助商
HarmonyOS
Chat2DB
所有博客
当前博客
我的博客
我的园子
账号设置
会员中心
简洁模式
...
退出登录
注册
登录
ForMei
博客园
首页
新随笔
联系
订阅
管理
深入解析SpringSecurity之构建高效简单的JWT AuthenticationProvider
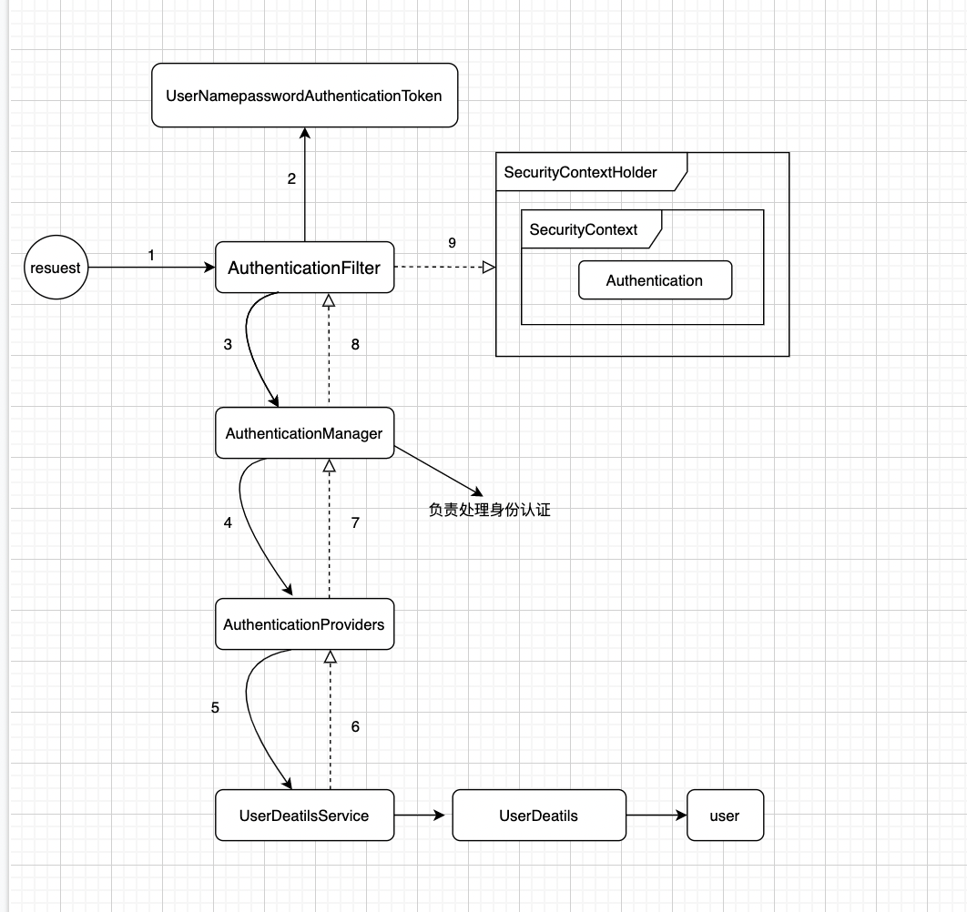
1.主要的认证过程流程图(draw.io提供)
TRANSLATE with
x
English
Arabic
Hebrew
Polish
Bulgarian
Hindi
Portuguese
Catalan
Hmong Daw
Romanian
Chinese Simplified
Hungarian
Russian
Chinese Traditional
Indonesian
Slovak
Czech
Italian
Slovenian
Danish
Japanese
Spanish
Dutch
Klingon
Swedish
English
Korean
Thai
Estonian
Latvian
Turkish
Finnish
Lithuanian
Ukrainian
French
Malay
Urdu
German
Maltese
Vietnamese
Greek
Norwegian
Welsh
Haitian Creole
Persian
TRANSLATE with
COPY THE URL BELOW
Back
EMBED THE SNIPPET BELOW IN YOUR SITE
Enable collaborative features and customize widget:
Bing Webmaster Portal
Back
posted @
2022-12-06 15:41
ForMei
阅读(
53
) 评论(
0
)
收藏
举报
刷新页面
返回顶部
公告