会员
周边
新闻
博问
闪存
众包
赞助商
YouClaw
所有博客
当前博客
我的博客
我的园子
账号设置
会员中心
简洁模式
...
退出登录
注册
登录
AmosDing
博客园
首页
新随笔
新文章
联系
订阅
管理
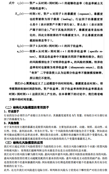
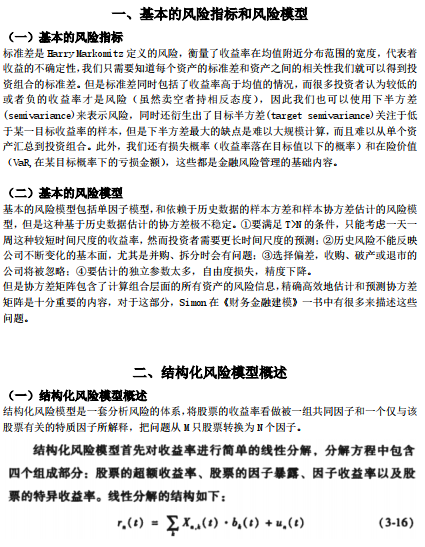
【APM Chp3】风险:关于结构化风险模型
结构化风险模型建立了一套风险分析的框架。
在word上做的笔记,截图到这里:-D
posted on
2020-02-08 15:17
AmosDing
阅读(
427
) 评论(
0
)
收藏
举报
刷新页面
返回顶部